exponenta event banner

enbw

Эквивалентная шумовая полоса

Описание

пример

bw = enbw(window) возвращает двустороннюю эквивалентную шумовую полосу пропускания, bw, для равномерно выбранного окна, window. Эквивалентная шумовая полоса нормирована степенью на частотный интервал.

пример

bw = enbw(window,fs) возвращает двустороннюю эквивалентную шумовую полосу пропускания, bw, в Гц.

Примеры

свернуть все

Определите эквивалентную шумовую полосу 1000 выборок окна Хэмминга.

bw = enbw(hamming(1000))
bw = 1.3638

Определите эквивалентную шумовую полосу в Гц плоского верхнего окна длиной 10000 сэмплов. Частота дискретизации составляет 44,1 кГц.

bw = enbw(flattopwin(10000),44.1e3)
bw = 16.6285

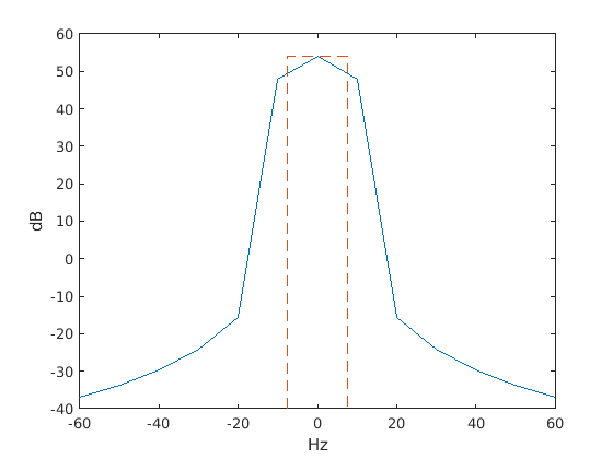
Получите эквивалентную прямоугольную шумовую полосу окна Фон Ханна и наложите эквивалентную прямоугольную полосу на спектр величин окна. Длина окна составляет 1000 выборки, а частота дискретизации составляет 10 кГц.

Установите частоту дискретизации, создайте окно и получите дискретное преобразование Фурье окна с частотой 0 в центре спектра.

Fs = 10000;
win = hann(1000);
windft = fftshift(fft(win));

Получите эквивалентную (прямоугольную) шумовую полосу окна Фон Ханна.

bw = enbw(hann(1000),Fs)
bw = 15.0150

Постройте график ДПФ квадратной величины окна и используйте эквивалентную шумовую полосу для наложения эквивалентного прямоугольника. Двусторонняя полоса разделена равномерно по спектру.

freq = -(Fs/2):Fs/length(win):Fs/2-(Fs/length(win));
maxgain = 20*log10(abs(windft(length(win)/2+1)));

plot(freq,20*log10(abs(windft)))
hold on
plot(bw/2*[-1 -1 1 1],[-40 maxgain maxgain -40],'--')
hold off

xlabel('Hz')
ylabel('dB')
axis([-60 60 -40 60])

Figure contains an axes. The axes contains 2 objects of type line.

Входные параметры

свернуть все

Равномерно выбранный вектор окна, заданный как строка или вектор-столбец с вещественными элементами.

Пример: hamming(1000)

Типы данных: double | single

Частота дискретизации, заданная как положительная скалярная величина.

Выходные аргументы

свернуть все

Эквивалентная шумовая полоса, заданная как положительная скалярная величина.

Типы данных: double | single

Подробнее о

свернуть все

Эквивалентная шумовая полоса

Эквивалентная шумовая полоса окна является шириной прямоугольника, область которого содержит ту же полную степень, что и окно. Высота прямоугольника является пиковой квадратной величиной преобразования Фурье окна.

Принимая интервал дискретизации 1, общая энергия для окна, w (n), может быть выражена в частоте или временной области как

1/21/2|W(f)|2df=n|w(n)|2.

Пиковая величина спектра окна происходит при f = 0. Это задается как

|W(0)|2=|nw(n)|2.

Чтобы найти ширину эквивалентной прямоугольной полосы, разделите область на высоту.

1/21/2|W(f)|2df|W(0)|2=n|w(n)|2|nw(n)|2.

См. Эквивалентную прямоугольную шумовую полосу для примера, который строит эквивалентную прямоугольную полосу по спектру величин окна фон Ханна.

Расширенные возможности

Генерация кода C/C + +
Сгенерируйте код C и C++ с помощью Coder™ MATLAB ®

.

См. также

|

Введенный в R2013a