exponenta event banner

semilogx

Полулогарифмический график (x - ось имеет логарифмическую шкалу),

  • Semilogx plot

Описание

пример

semilogx(X,Y) графики x - и y - координаты с помощью основы 10 логарифмических масштабов на x - ось и линейная шкала на y - ось.

  • Чтобы построить набор координат, соединенных с методической точностью сегменты, задайте X и Y как векторы из той же длины.

  • Чтобы построить несколько наборов координат на том же наборе осей, задайте по крайней мере один из X или Y как матрица.

пример

semilogx(X,Y,LineSpec) создает график с помощью заданного стиля линии, маркера и цвета.

пример

semilogx(X1,Y1,...,Xn,Yn) графики несколько пар x - и y - координируют на том же наборе осей. Используйте этот синтаксис в качестве альтернативы определению координат как матрицы.

пример

semilogx(X1,Y1,LineSpec1,...,Xn,Yn,LineSpecn) присваивает определенные стили линии, маркеры, и окрашивает к каждому x-y пару. Можно задать LineSpec для некоторого x-y пары и не используют его для других. Например, semilogx(X1,Y1,'o',X2,Y2) задает маркеры для первого x-y пара, но не для второй пары.

пример

semilogx(Y) графики Y против неявного набора x - координаты.

  • Если Y вектор, x - диапазон координат от 1 до length(Y).

  • Если Y матрица, график содержит одну линию для каждого столбца в Y. x - координирует диапазон от 1 до количества строк в Y.

Если Y содержит комплексные числа, semilogx строит мнимую часть Y по сравнению с действительной частью Y. Однако, если вы задаете оба X и YMATLAB® игнорирует мнимую часть.

semilogx(Y,LineSpec) задает стиль линии, маркер и цвет.

пример

semilogx(___,Name,Value) задает Line свойства с помощью одного или нескольких Name,Value парные аргументы. Свойства применяются ко всем построенным линиям. Задайте Name,Value пары после всех аргументов в любом из предыдущих синтаксисов. Для списка свойств смотрите Line Properties.

пример

semilogx(ax,___) отображает график в целевых осях. Задайте оси в качестве первого аргумента в любом из предыдущих синтаксисов.

пример

lineobj = semilogx(___) возвращает Line возразите или массив Line объекты. Используйте lineobj изменить свойства графика после создания его. Для списка свойств смотрите Line Properties.

Примеры

свернуть все

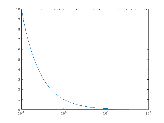
Задайте x как вектор из логарифмически расположенных с интервалами значений от 0.1 к 100, и задайте y как копия x. Создайте график линейного журнала x и y, и вызовите grid функционируйте, чтобы показать линии сетки.

x = logspace(-1,2);
y = x;
semilogx(x,y)
grid on

Figure contains an axes object. The axes object contains an object of type line.

Создайте вектор из логарифмически расположенных с интервалами x-координат и два вектора из y-координат. Постройте два графика путем передачи разделенных от запятой x-y пар semilogx.

x = logspace(-1,2);
y1 = x;
y2 = -x;
semilogx(x,y1,x,y2)
grid on

Figure contains an axes object. The axes object contains 2 objects of type line.

Задайте f как вектор, содержащий частоты от 10 Гц до 100 000 Гц. Задайте gain как вектор из степени получают значения в децибелах. Затем постройте значения усиления против частоты.

f = logspace(1,5,100);
v = linspace(-50,50,100);
gain = (1-exp(5*(2.5*v.^2)./7500))/14;
semilogx(f,gain)
grid on

Figure contains an axes object. The axes object contains an object of type line.

Вызовите yticks функционируйте, чтобы изменить местоположение значений деления оси Y в шаге целого числа вдоль оси Y. Затем создайте x-и метки оси Y путем вызова xlabel и ylabel функции.

yticks([-5 -4 -3 -2 -1 0])
xlabel ('Freqency (Hz)')
ylabel('Power Gain (dB)')

Figure contains an axes object. The axes object contains an object of type line.

Создайте набор x-и y-координат и отобразите их в графике линейного журнала. Задайте стиль линии как 'o' отобразить круговые маркеры без соединительных линий. Задайте цвет заливки маркера как триплет RGB [0 0.447 0.741], который соответствует темному оттенку синего цвета.

x = logspace(-1,2,15);
y = 12 + x;
semilogx(x,y,'o','MarkerFaceColor',[0 0.447 0.741])
grid on

Figure contains an axes object. The axes object contains an object of type line.

Создайте вектор из логарифмически расположенных с интервалами x-координат и два вектора из y-координат. Затем постройте два графика путем передачи разделенных от запятой x-y пар semilogx. Отобразите легенду путем вызова legend функция.

x = logspace(1,4,100);
v = linspace(-50,50,100);
y1 = 100*exp(-1*((v+5).^2)./200);
y2 = 100*exp(-1*(v.^2)./200);
semilogx(x,y1,x,y2,'--')
legend('Measured','Estimated')
grid on

Figure contains an axes object. The axes object contains 2 objects of type line. These objects represent Measured, Estimated.

Когда вы задаете только один координатный вектор, semilogx графики те координаты против значений 1:length(y). Например, задайте y как вектор из 5 значений между 0 и 40. Создайте график линейного журнала y.

y = [0 10 20 30 40];
semilogx(y)
grid on

Figure contains an axes object. The axes object contains an object of type line.

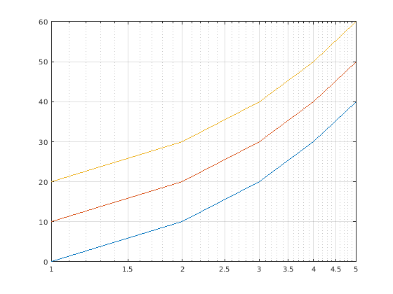
Если вы задаете y как матрица, столбцы y построены против значений 1:size(y,1). Например, задайте y как 5 3 матрица и передача это к semilogx функция. Получившийся график содержит 3 линии, каждая из которых имеет x-координаты тот диапазон от 1 к 5.

y = [ 0    10    20
     10    20    30
     20    30    40
     30    40    50
     40    50    60];

semilogx(y)
grid on

Figure contains an axes object. The axes object contains 3 objects of type line.

Создайте мозаичное размещение графика в 'flow' расположение мозаики, так, чтобы оси заполнили свободное место в размещении. Затем вызовите nexttile функция, чтобы создать объект осей и возвратить его как ax1. Затем отобразите график линейного журнала путем передачи ax1 к semilogx функция.

tiledlayout('flow')
ax1 = nexttile;
x = logspace(-1,2);
y1 = 1./x;
semilogx(ax1,x,y1)

Figure contains an axes object. The axes object contains an object of type line.

Повторите процесс, чтобы создать второй график линейного журнала.

ax2 = nexttile;
y2 = x;
semilogx(ax2,x,y2)

Figure contains 2 axes objects. Axes object 1 contains an object of type line. Axes object 2 contains an object of type line.

Создайте линейный журнал, строят содержащий два графика и возвращают объекты линии в переменной slg.

x = logspace(-1,2);
y1 = x;
y2 = -x;
slg = semilogx(x,y1,x,y2);

Figure contains an axes object. The axes object contains 2 objects of type line.

Измените ширину первой линии к 3, и измените цвет второй линии к фиолетовому.

slg(1).LineWidth = 3;
slg(2).Color = [0.4 0 1];

Figure contains an axes object. The axes object contains 2 objects of type line.

Вставьте NaN значения везде, где существуют разрывы в ваших данных. semilogx функционируйте разрывы отображений в тех местоположениях.

Создайте пару векторов y-координаты и x-. Замените сороковую y-координату на NaN значение. Затем создайте график линейного журнала x и y.

x = logspace(-1,2);
y = x;
y(40) = NaN;
semilogx(x,y)

Figure contains an axes object. The axes object contains an object of type line.

Входные параметры

свернуть все

Логарифмическая шкала координирует в виде скаляра, вектора или матрицы. Размер и форма X зависит от формы ваших данных и типа графика, который вы хотите создать. Эта таблица описывает наиболее распространенные ситуации.

Тип графикаКак задать координаты
Одна точка

Задайте X и Y как скаляры и включают маркер. Например:

semilogx(1,2,'o')

Один набор точек

Задайте X и Y как любая комбинация строки или вектор-столбцы той же длины. Например:

semilogx([1 2 3],[4; 5; 6])

Несколько наборов точек
(использование векторов)

Задайте последовательные пары X и Y векторы. Например:

semilogx([1 2 3],[4 5 6],[1 2 3],[7 8 9])

Несколько наборов точек
(использование матриц)

Если все наборы совместно используют тот же x - или y - координаты, задают разделяемые координаты как вектор и другие координаты как матрица. Длина вектора должна совпадать с одной из размерностей матрицы. Например:

semilogx([1 2 3],[4 5 6; 7 8 9])
Если матрица является квадратной, semilogx строит один график для каждого столбца в матрице.

В качестве альтернативы задайте X и Y как матрицы равного размера. В этом случае, semilogx строит график каждого столбца Y против соответствующего столбца X. Например:

semilogx([1 2 3; 4 5 6],[7 8 9; 10 11 12])

semilogx может исключить координаты в некоторых случаях:

  • Если координаты логарифмической шкалы включают положительные и отрицательные величины, только положительные значения отображены.

  • Если координаты логарифмической шкалы являются всем отрицанием, все значения отображены на логарифмической шкале с соответствующим знаком.

  • Значения логарифмической шкалы нуля не отображены.

Типы данных: single | double | int8 | int16 | int32 | int64 | uint8 | uint16 | uint32 | uint64

Линейная шкала координирует в виде скаляра, вектора или матрицы. Размер и форма Y зависит от формы ваших данных и типа графика, который вы хотите создать. Эта таблица описывает наиболее распространенные ситуации.

Тип графикаКак задать координаты
Одна точка

Задайте X и Y как скаляры и включают маркер. Например:

semilogx(1,2,'o')

Один набор точек

Задайте X и Y как любая комбинация строки или вектор-столбцы той же длины. Например:

semilogx([1 2 3],[4; 5; 6])

Несколько наборов точек
(использование векторов)

Задайте последовательные пары X и Y векторы. Например:

semilogx([1 2 3],[4 5 6],[1 2 3],[7 8 9])

Несколько наборов точек
(использование матриц)

Если все наборы совместно используют тот же x - или y - координаты, задают разделяемые координаты как вектор и другие координаты как матрица. Длина вектора должна совпадать с одной из размерностей матрицы. Например:

semilogx([1 2 3],[4 5 6; 7 8 9])
Если матрица является квадратной, semilogx строит один график для каждого столбца в матрице.

В качестве альтернативы задайте X и Y как матрицы равного размера. В этом случае, semilogx строит график каждого столбца Y против соответствующего столбца X. Например:

semilogx([1 2 3; 4 5 6],[7 8 9; 10 11 12])

Типы данных: single | double | int8 | int16 | int32 | int64 | uint8 | uint16 | uint32 | uint64 | categorical | datetime | duration

Стиль линии, цвет и маркер задается как символ или строка символов. Символы могут появиться в любом порядке. Вы не должны задавать все три характеристики (стиль линии, маркер и цвет). Например, если вы не используете стиль линии и задаете маркер, затем график показывает только маркер и никакую линию.

Пример: '--or' красная пунктирная линия с круговыми маркерами

Стиль линииОписаниеПолучившаяся линия
'-'Сплошная линия

Sample of solid line

'--'Пунктирная линия

Sample of dashed line

':'Пунктирная линия

Sample of dotted line

'-.'Штрих-пунктирная линия

Sample of dash-dotted line, with alternating dashes and dots

МаркерОписаниеПолучившийся маркер
'o'Круг

Sample of circle marker

'+'Знак «плюс»

Sample of plus sign marker

'*'Звездочка

Sample of asterisk marker

'.'Точка

Sample of point marker

'x'Крест

Sample of cross marker

'_'Горизонтальная линия

Sample of horizontal line marker

'|'Вертикальная линия

Sample of vertical line marker

's'Квадрат

Sample of square marker

'd'Ромб

Sample of diamond line marker

'^'Треугольник, направленный вверх

Sample of upward-pointing triangle marker

'v'Нисходящий треугольник

Sample of downward-pointing triangle marker

'>'Треугольник, указывающий вправо

Sample of right-pointing triangle marker

'<'Треугольник, указывающий влево

Sample of left-pointing triangle marker

'p'Пентаграмма

Sample of pentagram marker

'h'Гексаграмма

Sample of hexagram marker

Название цветаКраткое названиеТриплет RGBВнешний вид
'red''r'[1 0 0]

Sample of the color red

'green''g'[0 1 0]

Sample of the color green

'blue''b'[0 0 1]

Sample of the color blue

'cyan' 'c'[0 1 1]

Sample of the color cyan

'magenta''m'[1 0 1]

Sample of the color magenta

'yellow''y'[1 1 0]

Sample of the color yellow

'black''k'[0 0 0]

Sample of the color black

'white''w'[1 1 1]

Sample of the color white

Целевые оси в виде Axes объект. Если вы не задаете оси и если текущая система координат является Декартовой, то semilogx использует текущую систему координат.

Аргументы name-value

Задайте дополнительные разделенные запятой пары Name,Value аргументы. Name имя аргумента и Value соответствующее значение. Name должен появиться в кавычках. Вы можете задать несколько аргументов в виде пар имен и значений в любом порядке, например: Name1, Value1, ..., NameN, ValueN.

Пример: semilogx([1 2],[3 4],'Color','red') задает красную линию для графика.

Примечание

Перечисленные здесь свойства являются только подмножеством. Для полного списка смотрите Line Properties.

Цвет в виде триплета RGB, шестнадцатеричного цветового кода, названия цвета или краткого названия. Цвет, который вы задаете, устанавливает цвет линии. Это также устанавливает цвет обводки маркера когда MarkerEdgeColor свойство установлено в 'auto'.

Для пользовательского цвета задайте триплет RGB или шестнадцатеричный цветовой код.

  • Триплет RGB представляет собой трехэлементный вектор-строку, элементы которого определяют интенсивность красных, зеленых и синих компонентов цвета. Интенсивность должна быть в области значений [0,1]; например, [0.4 0.6 0.7].

  • Шестнадцатеричный цветовой код является вектором символов или строковым скаляром, который запускается с символа хеша (#) сопровождаемый тремя или шестью шестнадцатеричными цифрами, которые могут лежать в диапазоне от 0 к F. Значения не являются чувствительными к регистру. Таким образом, цветовые коды '#FF8800', '#ff8800', '#F80', и '#f80' эквивалентны.

Кроме того, вы можете задать имена некоторых простых цветов. Эта таблица приводит опции именованного цвета, эквивалентные триплеты RGB и шестнадцатеричные цветовые коды.

Название цветаКраткое названиеТриплет RGBШестнадцатеричный цветовой кодВнешний вид
'red''r'[1 0 0]'#FF0000'

Sample of the color red

'green''g'[0 1 0]'#00FF00'

Sample of the color green

'blue''b'[0 0 1]'#0000FF'

Sample of the color blue

'cyan' 'c'[0 1 1]'#00FFFF'

Sample of the color cyan

'magenta''m'[1 0 1]'#FF00FF'

Sample of the color magenta

'yellow''y'[1 1 0]'#FFFF00'

Sample of the color yellow

'black''k'[0 0 0]'#000000'

Sample of the color black

'white''w'[1 1 1]'#FFFFFF'

Sample of the color white

'none'Не применяетсяНе применяетсяНе применяетсяНет цвета

Вот являются триплеты RGB и шестнадцатеричные цветовые коды для цветов по умолчанию использованием MATLAB во многих типах графиков.

Триплет RGBШестнадцатеричный цветовой кодВнешний вид
[0 0.4470 0.7410]'#0072BD'

Sample of RGB triplet [0 0.4470 0.7410], which appears as dark blue

[0.8500 0.3250 0.0980]'#D95319'

Sample of RGB triplet [0.8500 0.3250 0.0980], which appears as dark orange

[0.9290 0.6940 0.1250]'#EDB120'

Sample of RGB triplet [0.9290 0.6940 0.1250], which appears as dark yellow

[0.4940 0.1840 0.5560]'#7E2F8E'

Sample of RGB triplet [0.4940 0.1840 0.5560], which appears as dark purple

[0.4660 0.6740 0.1880]'#77AC30'

Sample of RGB triplet [0.4660 0.6740 0.1880], which appears as medium green

[0.3010 0.7450 0.9330]'#4DBEEE'

Sample of RGB triplet [0.3010 0.7450 0.9330], which appears as light blue

[0.6350 0.0780 0.1840]'#A2142F'

Sample of RGB triplet [0.6350 0.0780 0.1840], which appears as dark red

Ширина линии в виде положительного значения в точках, где 1 точка = 1/72 дюйма. Если у линии есть маркеры, ширина линии также влияет на края маркера.

Ширина линии не может быть более тонкой, чем ширина пикселя. Если вы устанавливаете ширину линии на значение, которое меньше ширины пикселя в вашей системе, отображения линии как один пиксель шириной.

Размер маркера в виде положительного значения в точках, где 1 точка = 1/72 дюйма.

Цвет контура маркера в виде 'auto', триплет RGB, шестнадцатеричный цветовой код, название цвета или краткое название. Значение по умолчанию 'auto' использует тот же цвет в качестве Color свойство.

Для пользовательского цвета задайте триплет RGB или шестнадцатеричный цветовой код.

  • Триплет RGB представляет собой трехэлементный вектор-строку, элементы которого определяют интенсивность красных, зеленых и синих компонентов цвета. Интенсивность должна быть в области значений [0,1]; например, [0.4 0.6 0.7].

  • Шестнадцатеричный цветовой код является вектором символов или строковым скаляром, который запускается с символа хеша (#) сопровождаемый тремя или шестью шестнадцатеричными цифрами, которые могут лежать в диапазоне от 0 к F. Значения не являются чувствительными к регистру. Таким образом, цветовые коды '#FF8800', '#ff8800', '#F80', и '#f80' эквивалентны.

Кроме того, вы можете задать имена некоторых простых цветов. Эта таблица приводит опции именованного цвета, эквивалентные триплеты RGB и шестнадцатеричные цветовые коды.

Название цветаКраткое названиеТриплет RGBШестнадцатеричный цветовой кодВнешний вид
'red''r'[1 0 0]'#FF0000'

Sample of the color red

'green''g'[0 1 0]'#00FF00'

Sample of the color green

'blue''b'[0 0 1]'#0000FF'

Sample of the color blue

'cyan' 'c'[0 1 1]'#00FFFF'

Sample of the color cyan

'magenta''m'[1 0 1]'#FF00FF'

Sample of the color magenta

'yellow''y'[1 1 0]'#FFFF00'

Sample of the color yellow

'black''k'[0 0 0]'#000000'

Sample of the color black

'white''w'[1 1 1]'#FFFFFF'

Sample of the color white

'none'Не применяетсяНе применяетсяНе применяетсяНет цвета

Вот являются триплеты RGB и шестнадцатеричные цветовые коды для цветов по умолчанию использованием MATLAB во многих типах графиков.

Триплет RGBШестнадцатеричный цветовой кодВнешний вид
[0 0.4470 0.7410]'#0072BD'

Sample of RGB triplet [0 0.4470 0.7410], which appears as dark blue

[0.8500 0.3250 0.0980]'#D95319'

Sample of RGB triplet [0.8500 0.3250 0.0980], which appears as dark orange

[0.9290 0.6940 0.1250]'#EDB120'

Sample of RGB triplet [0.9290 0.6940 0.1250], which appears as dark yellow

[0.4940 0.1840 0.5560]'#7E2F8E'

Sample of RGB triplet [0.4940 0.1840 0.5560], which appears as dark purple

[0.4660 0.6740 0.1880]'#77AC30'

Sample of RGB triplet [0.4660 0.6740 0.1880], which appears as medium green

[0.3010 0.7450 0.9330]'#4DBEEE'

Sample of RGB triplet [0.3010 0.7450 0.9330], which appears as light blue

[0.6350 0.0780 0.1840]'#A2142F'

Sample of RGB triplet [0.6350 0.0780 0.1840], which appears as dark red

Цвет заливки маркера в виде 'auto', триплет RGB, шестнадцатеричный цветовой код, название цвета или краткое название. 'auto' опция использует тот же цвет в качестве Color свойство родительских осей. Если вы задаете 'auto' и поле графика осей невидимо, цвет заливки маркера является цветом фигуры.

Для пользовательского цвета задайте триплет RGB или шестнадцатеричный цветовой код.

  • Триплет RGB представляет собой трехэлементный вектор-строку, элементы которого определяют интенсивность красных, зеленых и синих компонентов цвета. Интенсивность должна быть в области значений [0,1]; например, [0.4 0.6 0.7].

  • Шестнадцатеричный цветовой код является вектором символов или строковым скаляром, который запускается с символа хеша (#) сопровождаемый тремя или шестью шестнадцатеричными цифрами, которые могут лежать в диапазоне от 0 к F. Значения не являются чувствительными к регистру. Таким образом, цветовые коды '#FF8800', '#ff8800', '#F80', и '#f80' эквивалентны.

Кроме того, вы можете задать имена некоторых простых цветов. Эта таблица приводит опции именованного цвета, эквивалентные триплеты RGB и шестнадцатеричные цветовые коды.

Название цветаКраткое названиеТриплет RGBШестнадцатеричный цветовой кодВнешний вид
'red''r'[1 0 0]'#FF0000'

Sample of the color red

'green''g'[0 1 0]'#00FF00'

Sample of the color green

'blue''b'[0 0 1]'#0000FF'

Sample of the color blue

'cyan' 'c'[0 1 1]'#00FFFF'

Sample of the color cyan

'magenta''m'[1 0 1]'#FF00FF'

Sample of the color magenta

'yellow''y'[1 1 0]'#FFFF00'

Sample of the color yellow

'black''k'[0 0 0]'#000000'

Sample of the color black

'white''w'[1 1 1]'#FFFFFF'

Sample of the color white

'none'Не применяетсяНе применяетсяНе применяетсяНет цвета

Вот являются триплеты RGB и шестнадцатеричные цветовые коды для цветов по умолчанию использованием MATLAB во многих типах графиков.

Триплет RGBШестнадцатеричный цветовой кодВнешний вид
[0 0.4470 0.7410]'#0072BD'

Sample of RGB triplet [0 0.4470 0.7410], which appears as dark blue

[0.8500 0.3250 0.0980]'#D95319'

Sample of RGB triplet [0.8500 0.3250 0.0980], which appears as dark orange

[0.9290 0.6940 0.1250]'#EDB120'

Sample of RGB triplet [0.9290 0.6940 0.1250], which appears as dark yellow

[0.4940 0.1840 0.5560]'#7E2F8E'

Sample of RGB triplet [0.4940 0.1840 0.5560], which appears as dark purple

[0.4660 0.6740 0.1880]'#77AC30'

Sample of RGB triplet [0.4660 0.6740 0.1880], which appears as medium green

[0.3010 0.7450 0.9330]'#4DBEEE'

Sample of RGB triplet [0.3010 0.7450 0.9330], which appears as light blue

[0.6350 0.0780 0.1840]'#A2142F'

Sample of RGB triplet [0.6350 0.0780 0.1840], which appears as dark red

Советы

  • semilogx функционируйте цвета использования и стили линии на основе ColorOrder и LineStyleOrder свойства осей. semilogx циклы через цвета с первым стилем линии. Затем это циклически повторяется через цвета снова с каждым дополнительным стилем линии.

    Можно изменить цвета и стили линии после графического вывода путем установки ColorOrder или LineStyleOrder свойства на осях. Можно также вызвать colororder функционируйте, чтобы изменить последовательность цветов для всех осей на рисунке.

Алгоритмы

semilogx графики функций x - координируют на логарифмической шкале путем установки XScale свойство осей к 'log'. Однако, если оси hold состоянием является 'on' прежде чем вы вызовете semilogx, свойство не изменяется, и x - координаты могут отобразиться в линейной шкале.

Расширенные возможности

Представлено до R2006a