exponenta event banner

spy

Визуализируйте шаблон разреженности матрицы

Описание

пример

spy(S) строит шаблон разреженности матричного S. Ненулевые значения окрашены, в то время как нулевые значения белые. График отображает количество ненулей в матрице, nz = nnz(S).

пример

spy(S,LineSpec) дополнительно задает LineSpec дать символ маркера и цвет, чтобы использовать в графике. Например, spy(A,'r*') использование красные звездочки для ненулей.

пример

spy(___,MarkerSize) задает MarkerSize дать размер маркеров с помощью любой из предыдущих комбинаций входных аргументов.

Примеры

свернуть все

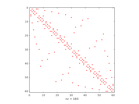
Постройте 60 60 разреженную матрицу смежности графика возможности соединения Бакминстера Фуллера геодезический купол. Эта матрица также представляет углерод 60 молекул и футбольный мяч.

B = bucky;
spy(B)

Figure contains an axes object. The axes object contains an object of type line.

Задайте цвет и маркер.

spy(B,'ro')

Figure contains an axes object. The axes object contains an object of type line.

Также задайте размер маркера.

spy(B,'ro',2)

Figure contains an axes object. The axes object contains an object of type line.

Входные параметры

свернуть все

Введите матрицу. S обычно разреженная матрица, но может быть или полным или разреженной.

Типы данных: single | double | int8 | int16 | int32 | int64 | uint8 | uint16 | uint32 | uint64 | logical
Поддержка комплексного числа: Да

Размер маркеров в виде положительного целочисленного скаляра.

Пример: spy(A,3) маркеры использования размера 3.

Символ маркера и цвет в виде вектора символов или строки, содержащей символы. Символы могут появиться в любом порядке. Вы не должны задавать обе характеристики (маркер и цвет). Например, если вы не используете цвет и задаете маркер, затем график использует цвета по умолчанию, но использует заданные маркеры.

Пример: 'or' использование красные круговые маркеры.

МаркерОписаниеПолучившийся маркер
'o'Круг

Sample of circle marker

'+'Знак «плюс»

Sample of plus sign marker

'*'Звездочка

Sample of asterisk marker

'.'Точка

Sample of point marker

'x'Крест

Sample of cross marker

'_'Горизонтальная линия

Sample of horizontal line marker

'|'Вертикальная линия

Sample of vertical line marker

's'Квадрат

Sample of square marker

'd'Ромб

Sample of diamond line marker

'^'Треугольник, направленный вверх

Sample of upward-pointing triangle marker

'v'Нисходящий треугольник

Sample of downward-pointing triangle marker

'>'Треугольник, указывающий вправо

Sample of right-pointing triangle marker

'<'Треугольник, указывающий влево

Sample of left-pointing triangle marker

'p'Пентаграмма

Sample of pentagram marker

'h'Гексаграмма

Sample of hexagram marker

Название цветаКраткое названиеВнешний вид
'red''r'

Sample of the color red

'green''g'

Sample of the color green

'blue''b'

Sample of the color blue

'cyan' 'c'

Sample of the color cyan

'magenta''m'

Sample of the color magenta

'yellow''y'

Sample of the color yellow

'black''k'

Sample of the color black

'white''w'

Sample of the color white

Советы

  • format + основанная на тексте альтернатива для отображения ненулевой структуры небольшой матрицы:

    format +
    eye(4)
    ans =
    
    +   
     +  
      + 
       +

Расширенные возможности

Представлено до R2006a