В этом примере показано, как смоделировать, параметрируйте и протестируйте дисковый тормоз кронциркуля. Пример использует числовые данные, извлеченные из тандема первичная цилиндрическая таблица данных, чтобы идентифицировать оптимальный проект для дискового тормоза кронциркуля. Пример показывает, как сгенерировать кривую податливости для дискового тормоза кронциркуля.
Рисунок показывает модель дискового тормоза кронциркуля с тестовой обвязкой. Тандем первичный цилиндр используется во входной схеме для дискового тормоза кронциркуля. Выход модели является кривой податливости для задних и передних дисковых тормозов кронциркуля.

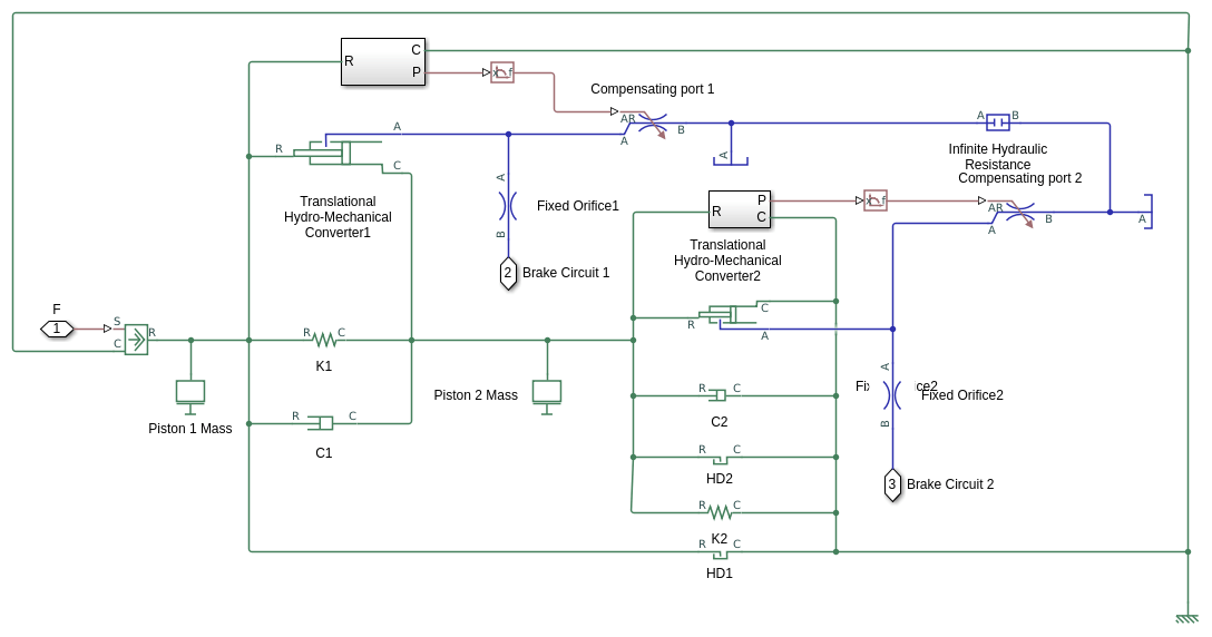
Эта подсистема показывает модель тандема первичный цилиндр, который используется, чтобы герметизировать дисковый тормоз кронциркуля.

Подсистема показывает модель дисковых тормозов кронциркуля для этих четырех колес. Жидкость от канала Brk1 TPC разделена между передними двумя колесами. Жидкость от канала Brk2 TPC разделена между задней частью два колеса транспортного средства.

Рисунок показывает модель дискового тормоза кронциркуля. Модели не соединили диски кронциркуля с колесами транспортного средства. Диски основываются в модели. Поэтому сгенерированным тормозным моментом можно пропустить.

Модель генерирует кривые податливости дисковых тормозов кронциркуля для выбранного случая.
