Бернуллиевое распределение является распределением дискретной вероятности только с двумя возможными значениями для случайной переменной. Каждый экземпляр события с Бернуллиевым распределением называется Бернуллиевым испытанием.
Бернуллиевое распределение использует следующий параметр.
| Параметр | Описание | Поддержка |
|---|---|---|
p | Вероятность успеха |
Функция плотности вероятности (PDF) Бернуллиевого распределения
Для дискретных распределений PDF также известна как функцию вероятностной меры (pmf).
Для примера смотрите, Вычисляют Бернуллиевое Распределение PDF.
Кумулятивная функция распределения (cdf) Бернуллиевого распределения
Для примера смотрите, Вычисляют Бернуллиевое Распределение cdf.
Средним значением Бернуллиевого распределения является p.
Отклонением Бернуллиевого распределения является p (1 – p).
Бернуллиевое распределение является особым случаем биномиального распределения, где N = 1. Используйте binopdf вычислить PDF Бернуллиевого распределения с вероятностью успеха 0.75.
p = 0.75; x = 0:1; y = binopdf(0:1,1,p);
Постройте PDF с панелями ширины 1.
figure bar(x,y,1) xlabel('Observation') ylabel('Probability')

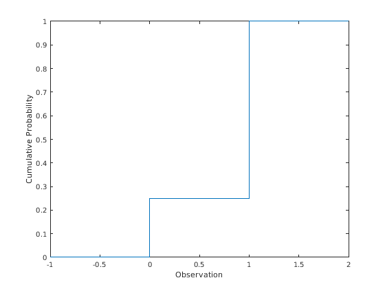
Бернуллиевое распределение является особым случаем биномиального распределения, где N = 1. Используйте binocdf вычислить cdf Бернуллиевого распределения с вероятностью успеха 0.75.
p = 0.75; y = binocdf(-1:2,1,p);
Постройте cdf.
figure stairs(-1:2,y) xlabel('Observation') ylabel('Cumulative Probability')

Биномиальное распределение — биномиальное распределение является дискретным распределением 2D параметра, которое моделирует общее количество успехов в повторных Бернуллиевых испытаниях. Бернуллиевое распределение происходит как биномиальное распределение с N = 1.
Геометрическое распределение — геометрическое распределение является дискретным распределением с одним параметром, которое моделирует общее количество отказов перед первым успехом в повторных Бернуллиевых испытаниях.
[1] Abramowitz, Милтон, и Ирен А. Стегун, руководство редакторов Математических функций: С Формулами, Графиками и Математическими Таблицами. 9. Дуврская печать.; [Nachdr. der Ausg. von 1972]. Дуврские Книги по Математике. Нью-Йорк, Нью-Йорк: Дувр Publ, 2013.
[2] Эванс, Merran, Николас Гастингс и Брайан Пикок. Статистические Распределения. 2-й редактор Нью-Йорк: Дж. Вайли, 1993.