Подбирайте модель линейной регрессии к высоко-размерным данным
fitrlinear эффективно обучает модели линейной регрессии с высоко-размерными, полными или разреженными данными о предикторе. Доступные модели линейной регрессии включают упорядоченные машины опорных векторов (SVM) и методы регрессии наименьших квадратов. fitrlinear минимизирует целевую функцию с помощью методов, которые уменьшают вычислительное время (e.g., стохастический градиентный спуск).
Для сокращения времени вычисления на высоко-размерном наборе данных, который включает много переменных предикторов, обучите модель линейной регрессии при помощи fitrlinear. Для низкого - через средние размерные наборы данных предиктора, смотрите Альтернативы для Более низко-размерных Данных.
возвращает модель линейной регрессии использование переменных предикторов в таблице Mdl = fitrlinear(Tbl,ResponseVarName)Tbl и значения отклика в Tbl.ResponseVarName.
задает опции с помощью одного или нескольких аргументов пары "имя-значение" в дополнение к любой из комбинаций входных аргументов в предыдущих синтаксисах. Например, можно задать, чтобы перекрестный подтвердить, реализовать регрессию наименьших квадратов или задать тип регуляризации. Хорошая практика должна перекрестный подтвердить использование Mdl = fitrlinear(X,Y,Name,Value)'Kfold' аргумент пары "имя-значение". Результаты перекрестной проверки определяют, как хорошо модель делает вывод.
[ также возвращает детали гипероптимизации параметров управления, когда вы передаете Mdl,FitInfo,HyperparameterOptimizationResults]
= fitrlinear(___)OptimizeHyperparameters пара "имя-значение".
Обучите модель линейной регрессии, использующую SVM, двойной SGD и гребенчатую регуляризацию.
Симулируйте 10 000 наблюдений из этой модели
10000 1000 разреженная матрица с 10%-ми ненулевыми стандартными нормальными элементами.
e является случайной нормальной ошибкой со средним значением 0 и стандартным отклонением 0.3.
rng(1) % For reproducibility
n = 1e4;
d = 1e3;
nz = 0.1;
X = sprandn(n,d,nz);
Y = X(:,100) + 2*X(:,200) + 0.3*randn(n,1);Обучите модель линейной регрессии. По умолчанию, fitrlinear машины опорных векторов использования с гребенчатым штрафом, и оптимизируют использующий двойной SGD для SVM. Определите, как хорошо алгоритм оптимизации подбирает модель к данным путем извлечения подходящих сводных данных.
[Mdl,FitInfo] = fitrlinear(X,Y)
Mdl =
RegressionLinear
ResponseName: 'Y'
ResponseTransform: 'none'
Beta: [1000x1 double]
Bias: -0.0056
Lambda: 1.0000e-04
Learner: 'svm'
Properties, Methods
FitInfo = struct with fields:
Lambda: 1.0000e-04
Objective: 0.2725
PassLimit: 10
NumPasses: 10
BatchLimit: []
NumIterations: 100000
GradientNorm: NaN
GradientTolerance: 0
RelativeChangeInBeta: 0.4907
BetaTolerance: 1.0000e-04
DeltaGradient: 1.5816
DeltaGradientTolerance: 0.1000
TerminationCode: 0
TerminationStatus: {'Iteration limit exceeded.'}
Alpha: [10000x1 double]
History: []
FitTime: 0.0450
Solver: {'dual'}
Mdl RegressionLinear модель. Можно передать Mdl и учебные или новые данные к loss смотреть среднеквадратическую ошибку в выборке. Или, можно передать Mdl и новые данные о предикторе к predict предсказать ответы для новых наблюдений.
FitInfo массив структур, содержащий, среди прочего, состояние завершения (TerminationStatus) и сколько времени решатель взял, чтобы подбирать модель к данным (FitTime). Это - хорошая практика, чтобы использовать FitInfo определить, являются ли измерения завершения оптимизации удовлетворительными. В этом случае, fitrlinear достигнутый максимальное количество итераций. Поскольку учебное время быстро, можно переобучить модель, но увеличить количество проходов через данные. Или, попробуйте другой решатель, такой как LBFGS.
Чтобы определить хорошую силу штрафа лассо для модели линейной регрессии, которая использует наименьшие квадраты, реализуйте 5-кратную перекрестную проверку.
Симулируйте 10 000 наблюдений из этой модели
10000 1000 разреженная матрица с 10%-ми ненулевыми стандартными нормальными элементами.
e является случайной нормальной ошибкой со средним значением 0 и стандартным отклонением 0.3.
rng(1) % For reproducibility
n = 1e4;
d = 1e3;
nz = 0.1;
X = sprandn(n,d,nz);
Y = X(:,100) + 2*X(:,200) + 0.3*randn(n,1);Создайте набор 15 логарифмически распределенных сильных мест регуляризации от через .
Lambda = logspace(-5,-1,15);
Перекрестный подтвердите модели. Чтобы увеличить скорость выполнения, транспонируйте данные о предикторе и укажите, что наблюдения находятся в столбцах. Оптимизируйте использование целевой функции SpaRSA.
X = X'; CVMdl = fitrlinear(X,Y,'ObservationsIn','columns','KFold',5,'Lambda',Lambda,... 'Learner','leastsquares','Solver','sparsa','Regularization','lasso'); numCLModels = numel(CVMdl.Trained)
numCLModels = 5
CVMdl RegressionPartitionedLinear модель. Поскольку fitrlinear реализует 5-кратную перекрестную проверку, CVMdl содержит 5 RegressionLinear модели, которые программное обеспечение обучает на каждом сгибе.
Отобразите первую обученную модель линейной регрессии.
Mdl1 = CVMdl.Trained{1}Mdl1 =
RegressionLinear
ResponseName: 'Y'
ResponseTransform: 'none'
Beta: [1000x15 double]
Bias: [-0.0049 -0.0049 -0.0049 -0.0049 -0.0049 -0.0048 ... ]
Lambda: [1.0000e-05 1.9307e-05 3.7276e-05 7.1969e-05 ... ]
Learner: 'leastsquares'
Properties, Methods
Mdl1 RegressionLinear объект модели. fitrlinear созданный Mdl1 по образованию на первых четырех сгибах. Поскольку Lambda последовательность сильных мест регуляризации, можно думать о Mdl1 как 15 моделей, один для каждой силы регуляризации в Lambda.
Оцените перекрестный подтвержденный MSE.
mse = kfoldLoss(CVMdl);
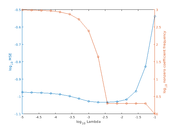
Более высокие значения Lambda приведите к разреженности переменного предиктора, которая является хорошим качеством модели регрессии. Для каждой силы регуляризации обучите модель линейной регрессии использование целого набора данных и тех же опций как тогда, когда вы перекрестный подтвержденный модели. Определите количество ненулевых коэффициентов на модель.
Mdl = fitrlinear(X,Y,'ObservationsIn','columns','Lambda',Lambda,... 'Learner','leastsquares','Solver','sparsa','Regularization','lasso'); numNZCoeff = sum(Mdl.Beta~=0);
На том же рисунке постройте перекрестный подтвержденный MSE и частоту ненулевых коэффициентов для каждой силы регуляризации. Постройте все переменные на логарифмической шкале.
figure [h,hL1,hL2] = plotyy(log10(Lambda),log10(mse),... log10(Lambda),log10(numNZCoeff)); hL1.Marker = 'o'; hL2.Marker = 'o'; ylabel(h(1),'log_{10} MSE') ylabel(h(2),'log_{10} nonzero-coefficient frequency') xlabel('log_{10} Lambda') hold off

Выберите индекс силы регуляризации, которая балансирует разреженность переменного предиктора и низкий MSE (например, Lambda(10)).
idxFinal = 10;
Извлеките модель с соответствием минимальному MSE.
MdlFinal = selectModels(Mdl,idxFinal)
MdlFinal =
RegressionLinear
ResponseName: 'Y'
ResponseTransform: 'none'
Beta: [1000x1 double]
Bias: -0.0050
Lambda: 0.0037
Learner: 'leastsquares'
Properties, Methods
idxNZCoeff = find(MdlFinal.Beta~=0)
idxNZCoeff = 2×1
100
200
EstCoeff = Mdl.Beta(idxNZCoeff)
EstCoeff = 2×1
1.0051
1.9965
MdlFinal RegressionLinear модель с одной силой регуляризации. Ненулевые коэффициенты EstCoeff близко к коэффициентам, которые симулировали данные.
В этом примере показано, как оптимизировать гиперпараметры автоматически с помощью fitrlinear. Пример использует искусственные (симулированные) данные для модели
10000 1000 разреженная матрица с 10%-ми ненулевыми стандартными нормальными элементами.
e является случайной нормальной ошибкой со средним значением 0 и стандартным отклонением 0.3.
rng(1) % For reproducibility
n = 1e4;
d = 1e3;
nz = 0.1;
X = sprandn(n,d,nz);
Y = X(:,100) + 2*X(:,200) + 0.3*randn(n,1);Найдите гиперпараметры, которые минимизируют пятикратную потерю перекрестной проверки при помощи автоматической гипероптимизации параметров управления.
Для воспроизводимости используйте 'expected-improvement-plus' функция захвата.
hyperopts = struct('AcquisitionFunctionName','expected-improvement-plus'); [Mdl,FitInfo,HyperparameterOptimizationResults] = fitrlinear(X,Y,... 'OptimizeHyperparameters','auto',... 'HyperparameterOptimizationOptions',hyperopts)
|=====================================================================================================| | Iter | Eval | Objective: | Objective | BestSoFar | BestSoFar | Lambda | Learner | | | result | log(1+loss) | runtime | (observed) | (estim.) | | | |=====================================================================================================| | 1 | Best | 0.16029 | 0.68558 | 0.16029 | 0.16029 | 2.4206e-09 | svm | | 2 | Best | 0.14496 | 0.43703 | 0.14496 | 0.14601 | 0.001807 | svm | | 3 | Best | 0.13879 | 0.34563 | 0.13879 | 0.14065 | 2.4681e-09 | leastsquares | | 4 | Best | 0.115 | 0.30505 | 0.115 | 0.11501 | 0.021027 | leastsquares | | 5 | Accept | 0.44352 | 0.30907 | 0.115 | 0.1159 | 4.6795 | leastsquares | | 6 | Best | 0.11025 | 0.2839 | 0.11025 | 0.11024 | 0.010671 | leastsquares | | 7 | Accept | 0.13222 | 0.28037 | 0.11025 | 0.11024 | 8.6067e-08 | leastsquares | | 8 | Accept | 0.13262 | 0.31267 | 0.11025 | 0.11023 | 8.5109e-05 | leastsquares | | 9 | Accept | 0.13543 | 0.30773 | 0.11025 | 0.11021 | 2.7562e-06 | leastsquares | | 10 | Accept | 0.15751 | 0.42381 | 0.11025 | 0.11022 | 5.0559e-06 | svm | | 11 | Accept | 0.40673 | 0.43513 | 0.11025 | 0.1102 | 0.52074 | svm | | 12 | Accept | 0.16057 | 0.37444 | 0.11025 | 0.1102 | 0.00014292 | svm | | 13 | Accept | 0.16105 | 0.45085 | 0.11025 | 0.11018 | 1.0079e-07 | svm | | 14 | Accept | 0.12763 | 0.34298 | 0.11025 | 0.11019 | 0.0012085 | leastsquares | | 15 | Accept | 0.13504 | 0.29221 | 0.11025 | 0.11019 | 1.3981e-08 | leastsquares | | 16 | Accept | 0.11041 | 0.29666 | 0.11025 | 0.11026 | 0.0093968 | leastsquares | | 17 | Best | 0.10954 | 0.3032 | 0.10954 | 0.11003 | 0.010393 | leastsquares | | 18 | Accept | 0.10998 | 0.31966 | 0.10954 | 0.11002 | 0.010254 | leastsquares | | 19 | Accept | 0.45314 | 0.42562 | 0.10954 | 0.11001 | 9.9932 | svm | | 20 | Best | 0.10753 | 0.45617 | 0.10753 | 0.10759 | 0.022576 | svm | |=====================================================================================================| | Iter | Eval | Objective: | Objective | BestSoFar | BestSoFar | Lambda | Learner | | | result | log(1+loss) | runtime | (observed) | (estim.) | | | |=====================================================================================================| | 21 | Best | 0.10737 | 0.43485 | 0.10737 | 0.10728 | 0.010171 | svm | | 22 | Accept | 0.13448 | 0.36379 | 0.10737 | 0.10727 | 1.5344e-05 | leastsquares | | 23 | Best | 0.10645 | 0.43628 | 0.10645 | 0.10565 | 0.015495 | svm | | 24 | Accept | 0.13598 | 0.30748 | 0.10645 | 0.10559 | 4.5984e-07 | leastsquares | | 25 | Accept | 0.15962 | 0.41602 | 0.10645 | 0.10556 | 1.4302e-08 | svm | | 26 | Accept | 0.10689 | 0.46081 | 0.10645 | 0.10616 | 0.015391 | svm | | 27 | Accept | 0.13748 | 0.28153 | 0.10645 | 0.10614 | 1.001e-09 | leastsquares | | 28 | Accept | 0.10692 | 0.44588 | 0.10645 | 0.10639 | 0.015761 | svm | | 29 | Accept | 0.10681 | 0.43814 | 0.10645 | 0.10649 | 0.015777 | svm | | 30 | Accept | 0.34314 | 0.268 | 0.10645 | 0.10651 | 0.39671 | leastsquares |


__________________________________________________________
Optimization completed.
MaxObjectiveEvaluations of 30 reached.
Total function evaluations: 30
Total elapsed time: 32.4797 seconds
Total objective function evaluation time: 11.2405
Best observed feasible point:
Lambda Learner
________ _______
0.015495 svm
Observed objective function value = 0.10645
Estimated objective function value = 0.10651
Function evaluation time = 0.43628
Best estimated feasible point (according to models):
Lambda Learner
________ _______
0.015777 svm
Estimated objective function value = 0.10651
Estimated function evaluation time = 0.43907
Mdl =
RegressionLinear
ResponseName: 'Y'
ResponseTransform: 'none'
Beta: [1000x1 double]
Bias: -0.0018
Lambda: 0.0158
Learner: 'svm'
Properties, Methods
FitInfo = struct with fields:
Lambda: 0.0158
Objective: 0.2309
PassLimit: 10
NumPasses: 10
BatchLimit: []
NumIterations: 99989
GradientNorm: NaN
GradientTolerance: 0
RelativeChangeInBeta: 0.0641
BetaTolerance: 1.0000e-04
DeltaGradient: 1.1697
DeltaGradientTolerance: 0.1000
TerminationCode: 0
TerminationStatus: {'Iteration limit exceeded.'}
Alpha: [10000x1 double]
History: []
FitTime: 0.0480
Solver: {'dual'}
HyperparameterOptimizationResults =
BayesianOptimization with properties:
ObjectiveFcn: @createObjFcn/inMemoryObjFcn
VariableDescriptions: [3x1 optimizableVariable]
Options: [1x1 struct]
MinObjective: 0.1065
XAtMinObjective: [1x2 table]
MinEstimatedObjective: 0.1065
XAtMinEstimatedObjective: [1x2 table]
NumObjectiveEvaluations: 30
TotalElapsedTime: 32.4797
NextPoint: [1x2 table]
XTrace: [30x2 table]
ObjectiveTrace: [30x1 double]
ConstraintsTrace: []
UserDataTrace: {30x1 cell}
ObjectiveEvaluationTimeTrace: [30x1 double]
IterationTimeTrace: [30x1 double]
ErrorTrace: [30x1 double]
FeasibilityTrace: [30x1 logical]
FeasibilityProbabilityTrace: [30x1 double]
IndexOfMinimumTrace: [30x1 double]
ObjectiveMinimumTrace: [30x1 double]
EstimatedObjectiveMinimumTrace: [30x1 double]
Этот метод оптимизации более прост, чем показанный в Находке Хороший Штраф Лассо Используя Перекрестную проверку, но не позволяет вам обменивать сложность модели и потерю перекрестной проверки.
X — Данные о предиктореДанные о предикторе в виде n-by-p полная или разреженная матрица.
Длина Y и количество наблюдений в X должно быть равным.
Примечание
Если вы ориентируете свою матрицу предиктора так, чтобы наблюдения соответствовали столбцам и задали 'ObservationsIn','columns', затем вы можете испытать значительное сокращение во время выполнения оптимизации.
Типы данных: single | double
Tbl — Выборочные данныеВыборочные данные раньше обучали модель в виде таблицы. Каждая строка Tbl соответствует одному наблюдению, и каждый столбец соответствует одному переменному предиктору. Опционально, Tbl может содержать один дополнительный столбец для переменной отклика. Многостолбцовые переменные и массивы ячеек кроме массивов ячеек из символьных векторов не позволены.
Если Tbl содержит переменную отклика, и вы хотите использовать все остающиеся переменные в Tbl как предикторы, затем задайте переменную отклика при помощи ResponseVarName.
Если Tbl содержит переменную отклика, и вы хотите использовать только подмножество остающихся переменных в Tbl как предикторы, затем задайте формулу при помощи formula.
Если Tbl не содержит переменную отклика, затем задает переменную отклика при помощи Y. Длина переменной отклика и количество строк в Tbl должно быть равным.
Типы данных: table
ResponseVarName — Имя переменной откликаTblИмя переменной отклика в виде имени переменной в Tbl. Переменная отклика должна быть числовым вектором.
Необходимо задать ResponseVarName как вектор символов или строковый скаляр. Например, если Tbl хранит переменную отклика Y как Tbl.Y, затем задайте его как 'Y'. В противном случае программное обеспечение обрабатывает все столбцы Tbl, включая Y, как предикторы, когда обучение модель.
Типы данных: char | string
formula — Объяснительная модель переменной отклика и подмножество переменных предикторовОбъяснительная модель переменной отклика и подмножество переменных предикторов в виде вектора символов или строкового скаляра в форме "Y~x1+x2+x3". В этой форме, Y представляет переменную отклика и x1x2 , и x3 представляйте переменные предикторы.
Задавать подмножество переменных в Tbl как предикторы для обучения модель, используйте формулу. Если вы задаете формулу, то программное обеспечение не использует переменных в Tbl это не появляется в formula.
Имена переменных в формуле должны быть оба именами переменных в Tbl (Tbl.Properties.VariableNames) и допустимый MATLAB® идентификаторы. Можно проверить имена переменных в Tbl при помощи isvarname функция. Если имена переменных не допустимы, то можно преобразовать их при помощи matlab.lang.makeValidName функция.
Типы данных: char | string
Примечание
Программное обеспечение обрабатывает NaN, пустой символьный вектор (''), пустая строка (""), <missing>, и <undefined> элементы как отсутствующие значения, и удаляют наблюдения с любой из этих характеристик:
Отсутствующее значение в ответе (например, Y или ValidationData{2})
По крайней мере одно отсутствующее значение в наблюдении предиктора (например, строка в X или ValidationData{1})
NaN значение или 0 вес (например, значение в Weights или ValidationData{3})
Для экономики использования памяти это - лучшая практика, чтобы удалить наблюдения, содержащие отсутствующие значения от ваших обучающих данных вручную перед обучением.
Задайте дополнительные разделенные запятой пары Name,Value аргументы. Name имя аргумента и Value соответствующее значение. Name должен появиться в кавычках. Вы можете задать несколько аргументов в виде пар имен и значений в любом порядке, например: Name1, Value1, ..., NameN, ValueN.
Mdl = fitrlinear(X,Y,'Learner','leastsquares','CrossVal','on','Regularization','lasso') задает, чтобы реализовать регрессию наименьших квадратов, реализовать 10-кратную перекрестную проверку, и задает, чтобы включать термин регуляризации лассо.Примечание
Вы не можете использовать аргумент значения имени перекрестной проверки вместе с 'OptimizeHyperparameters' аргумент значения имени. Можно изменить перекрестную проверку для 'OptimizeHyperparameters' только при помощи 'HyperparameterOptimizationOptions' аргумент значения имени.
Epsilon — Половина ширины нечувствительной к эпсилону полосыiqr(Y)/13.49 (значение по умолчанию) | неотрицательное скалярное значениеПоловина ширины нечувствительной к эпсилону полосы в виде разделенной запятой пары, состоящей из 'Epsilon' и неотрицательное скалярное значение. 'Epsilon' применяется к ученикам SVM только.
Epsilon по умолчанию значением является iqr(Y)/13.49, который является оценкой стандартного отклонения с помощью межквартильного размаха переменной отклика Y. Если iqr(Y) равен нулю, затем Epsilon по умолчанию значение 0.1.
Пример: 'Epsilon',0.3
Типы данных: single | double
Lambda — Сила термина регуляризации'auto' (значение по умолчанию) | неотрицательный скаляр | вектор из неотрицательных значенийСила термина регуляризации в виде разделенной запятой пары, состоящей из 'Lambda' и 'auto', неотрицательный скаляр или вектор из неотрицательных значений.
Для 'auto'\lambda = 1/n.
Если вы задаете перекрестную проверку, аргумент пары "имя-значение" (например, CrossVal), затем n является количеством, окутывают наблюдения.
В противном случае n является размером обучающей выборки.
Для вектора из неотрицательных значений, fitrlinear последовательно оптимизирует целевую функцию для каждого отличного значения в Lambda в порядке возрастания.
Если Solver 'sgd' или 'asgd' и Regularization 'lasso', fitrlinear не использует предыдущие содействующие оценки в качестве горячего запуска для следующей итерации оптимизации. В противном случае, fitrlinear горячие запуски использования.
Если Regularization 'lasso', затем любая содействующая оценка 0 сохраняет свое значение когда fitrlinear оптимизирует использующие последующие значения в Lambda.
fitrlinear возвращает содействующие оценки для каждой заданной силы регуляризации.
Пример: 'Lambda',10.^(-(10:-2:2))
Типы данных: char | string | double | single
Learner — Тип модели линейной регрессии'svm' (значение по умолчанию) | 'leastsquares'Тип модели линейной регрессии в виде разделенной запятой пары, состоящей из 'Learner' и 'svm' или 'leastsquares'.
В этой таблице,
β является вектором из коэффициентов p.
x является наблюдением от переменных предикторов p.
b является скалярным смещением.
| Значение | Алгоритм | Область значений ответа | Функция потерь |
|---|---|---|---|
'leastsquares' | Линейная регрессия через обычные наименьшие квадраты | y ∊ (-∞, ∞) | Среднеквадратическая ошибка (MSE): |
'svm' | Регрессия машины опорных векторов | То же самое как 'leastsquares' | Нечувствительный к эпсилону: |
Пример: 'Learner','leastsquares'
ObservationsIn — Размерность наблюдения данных о предикторе'rows' (значение по умолчанию) | 'columns'Размерность наблюдения данных о предикторе в виде 'rows' или 'columns'.
Примечание
Если вы ориентируете свою матрицу предиктора так, чтобы наблюдения соответствовали столбцам и задали 'ObservationsIn','columns', затем вы можете испытать значительное сокращение во время вычисления. Вы не можете задать 'ObservationsIn','columns' для данных о предикторе в таблице.
Пример: 'ObservationsIn','columns'
Типы данных: char | string
Regularization — Тип штрафа сложности'lasso' | 'ridge'Штраф сложности вводит в виде разделенной запятой пары, состоящей из 'Regularization' и 'lasso' или 'ridge'.
Программное обеспечение составляет целевую функцию для минимизации от суммы средней функции потерь (см. Learner) и регуляризация называет в этой таблице.
| Значение | Описание |
|---|---|
'lasso' | Лассо (L1) штраф: |
'ridge' | Гребень (L2) штраф: |
Чтобы задать регуляризацию называют силу, которая является λ в выражениях, используйте Lambda.
Программное обеспечение исключает термин смещения (β 0) от штрафа регуляризации.
Если Solver 'sparsa', затем значение по умолчанию Regularization 'lasso'. В противном случае значением по умолчанию является 'ridge'.
Совет
Для выбора переменного предиктора задайте 'lasso'. Для больше на выборе переменной, смотрите Введение в Выбор признаков.
Для точности оптимизации задайте 'ridge'.
Пример: 'Regularization','lasso'
Solver — Метод минимизации целевой функции'sgd' | 'asgd' | 'dual' | 'bfgs' | 'lbfgs' | 'sparsa' | массив строк | массив ячеек из символьных векторовМетод минимизации целевой функции в виде разделенной запятой пары, состоящей из 'Solver' и вектор символов или строковый скаляр, массив строк или массив ячеек из символьных векторов со значениями из этой таблицы.
| Значение | Описание | Ограничения |
|---|---|---|
'sgd' | Stochastic gradient descent (SGD) [5][3] | |
'asgd' | Средний стохастический градиентный спуск (ASGD) [8] | |
'dual' | Двойной SGD для SVM [2][7] | Regularization должен быть 'ridge' и Learner должен быть 'svm'. |
'bfgs' | Алгоритм квазиньютона Бройдена Флетчера Голдфарба Шэнно (BFGS) [4] | Неэффективный, если X является очень высоко-размерным. |
'lbfgs' | Ограниченная память BFGS (LBFGS) [4] | Regularization должен быть 'ridge'. |
'sparsa' | Разреженная реконструкция отделимым приближением (SpaRSA) [6] | Regularization должен быть 'lasso'. |
Если вы задаете:
Гребенчатый штраф (см. Regularization) и size(X,1) <= 100 (100 или меньше переменных предикторов), затем решателем по умолчанию является 'bfgs'.
Модель регрессии SVM (см. Learner), гребенчатый штраф и size(X,1) > 100 (больше чем 100 переменных предикторов), затем решателем по умолчанию является 'dual'.
Штраф лассо и X содержит 100 или меньше переменных предикторов, затем решателем по умолчанию является 'sparsa'.
В противном случае решателем по умолчанию является 'sgd'.
Если вы задаете массив строк или массив ячеек имен решателя, то, для каждого значения в Lambda, программное обеспечение использует решения решателя j как горячий запуск для решателя j + 1.
Пример: {'sgd' 'lbfgs'} применяет SGD, чтобы решить цель и использует решение в качестве горячего запуска для LBFGS.
Совет
SGD и ASGD могут решить целевую функцию более быстро, чем другие решатели, тогда как LBFGS и SpaRSA могут дать к более точным решениям, чем другие решатели. Комбинации решателя как {'sgd' 'lbfgs'} и {'sgd' 'sparsa'} может сбалансировать скорость оптимизации и точность.
При выборе между SGD и ASGD, полагайте что:
SGD занимает меньше времени на итерацию, но требует, чтобы сходилось больше итераций.
ASGD требует, чтобы меньше итераций сходилось, но занимает больше времени на итерацию.
Если данные о предикторе являются высоко размерными и Regularization 'ridge', установите Solver к любой из этих комбинаций:
'sgd'
'asgd'
'dual' если Learner 'svm'
'lbfgs'
{'sgd','lbfgs'}
{'asgd','lbfgs'}
{'dual','lbfgs'} если Learner 'svm'
Несмотря на то, что можно установить другие комбинации, они часто приводят к решениям с плохой точностью.
Если данные о предикторе являются умеренными через размерный низкий и Regularization 'ridge', установите Solver к 'bfgs'.
Если Regularization 'lasso', установите Solver к любой из этих комбинаций:
'sgd'
'asgd'
'sparsa'
{'sgd','sparsa'}
{'asgd','sparsa'}
Пример: 'Solver',{'sgd','lbfgs'}
Beta — Начальные линейные содействующие оценкинули (p,1) (значение по умолчанию) | числовой вектор | числовая матрицаНачальный линейный коэффициент оценивает (β) в виде разделенной запятой пары, состоящей из 'Beta' и p - размерный числовой вектор или p-by-L числовая матрица. p является количеством переменных предикторов в X и L является количеством значений силы регуляризации (для получения дополнительной информации, смотрите Lambda).
Если вы задаете p - размерный вектор, то программное обеспечение оптимизирует целевую функцию времена L с помощью этого процесса.
Программное обеспечение оптимизирует использование Beta как начальное значение и минимальное значение Lambda как сила регуляризации.
Программное обеспечение оптимизирует снова использование получившейся оценки от предыдущей оптимизации как горячий запуск и следующее наименьшее значение в Lambda как сила регуляризации.
Программное обеспечение реализует шаг 2, пока это не исчерпывает все значения в Lambda.
Если вы задаете p-by-L матрица, то программное обеспечение оптимизирует целевую функцию времена L. В итерации j, программное обеспечение использует Бету (: как начальное значение и, после того, как это сортирует J)Lambda в порядке возрастания, Lambda использования ( как сила регуляризации.j)
Если вы устанавливаете 'Solver','dual', затем программное обеспечение игнорирует Beta.
Типы данных: single | double
Bias — Начальная оценка точки пересеченияНачальная оценка точки пересечения (b) в виде разделенной запятой пары, состоящей из 'Bias' и числовой скаляр или L - размерный числовой вектор. L является количеством значений силы регуляризации (для получения дополнительной информации, смотрите Lambda).
Если вы задаете скаляр, то программное обеспечение оптимизирует целевую функцию времена L с помощью этого процесса.
Программное обеспечение оптимизирует использование Bias как начальное значение и минимальное значение Lambda как сила регуляризации.
Использование получившаяся оценка как горячий запуск к следующей итерации оптимизации и использование следующее наименьшее значение в Lambda как сила регуляризации.
Программное обеспечение реализует шаг 2, пока это не исчерпывает все значения в Lambda.
Если вы задаете L - размерный вектор, то программное обеспечение оптимизирует целевую функцию времена L. В итерации j, программное обеспечение использует Смещение ( как начальное значение и, после того, как это сортирует j)Lambda в порядке возрастания, Lambda использования ( как сила регуляризации.j)
По умолчанию:
Типы данных: single | double
FitBias — Линейный флаг включения точки пересечения моделиtrue (значение по умолчанию) | falseЛинейное включение точки пересечения модели отмечает в виде разделенной запятой пары, состоящей из 'FitBias' и true или false.
| Значение | Описание |
|---|---|
true | Программное обеспечение включает термин смещения b в линейную модель, и затем оценивает его. |
false | Программное обеспечение устанавливает b = 0 во время оценки. |
Пример: 'FitBias',false
Типы данных: логический
PostFitBias — Отметьте, чтобы соответствовать линейной точке пересечения модели после оптимизацииfalse (значение по умолчанию) | trueОтметьте, чтобы соответствовать линейной точке пересечения модели после оптимизации в виде разделенной запятой пары, состоящей из 'PostFitBias' и true или false.
| Значение | Описание |
|---|---|
false | Программное обеспечение оценивает, что смещение называет b и коэффициенты β во время оптимизации. |
true | Оценить b, программное обеспечение:
|
Если вы задаете true, затем FitBias должно быть верным.
Пример: 'PostFitBias',true
Типы данных: логический
Verbose — Уровень многословия (значение по умолчанию) | неотрицательное целое числоУровень многословия в виде разделенной запятой пары, состоящей из 'Verbose' и неотрицательное целое число. Verbose управляет суммой диагностической информации fitrlinear отображения в командной строке.
| Значение | Описание |
|---|---|
0 | fitrlinear не отображает диагностическую информацию. |
1 | fitrlinear периодически отображения и хранилища значение целевой функции, величины градиента и другой диагностической информации. FitInfo.History содержит диагностическую информацию. |
| Любое другое положительное целое число | fitrlinear отображения и хранят диагностическую информацию в каждой итерации оптимизации. FitInfo.History содержит диагностическую информацию. |
Пример: 'Verbose',1
Типы данных: double | single
BatchSize — Мини-пакетный размерМини-пакетный размер в виде разделенной запятой пары, состоящей из 'BatchSize' и положительное целое число. В каждой итерации программное обеспечение оценивает подградиент с помощью BatchSize наблюдения от обучающих данных.
Если X числовая матрица, затем значением по умолчанию является 10.
Если X разреженная матрица, затем значением по умолчанию является max([10,ceil(sqrt(ff))]), где ff = numel(X)/nnz(X) (fullness factor X).
Пример: 'BatchSize',100
Типы данных: single | double
LearnRate — Скорость обученияСкорость обучения в виде разделенной запятой пары, состоящей из 'LearnRate' и положительная скалярная величина. LearnRate задает сколько шагов, чтобы взять на итерацию. В каждой итерации градиент задает направление и величину каждого шага.
Если Regularization 'ridge', затем LearnRate задает начальную скорость обучения γ 0. Программное обеспечение определяет скорость обучения для итерации t, γt, с помощью
Если Regularization 'lasso', затем, для всех итераций, LearnRate является постоянным.
По умолчанию, LearnRate 1/sqrt(1+max((sum(X.^2,obsDim)))), где obsDim 1 если наблюдения составляют столбцы X, и 2 в противном случае.
Пример: 'LearnRate',0.01
Типы данных: single | double
OptimizeLearnRate — Отметьте, чтобы уменьшить скорость обученияtrue (значение по умолчанию) | falseОтметьте, чтобы уменьшить скорость обучения, когда программное обеспечение обнаружит расхождение (то есть, переступая через минимум) в виде разделенной запятой пары, состоящей из 'OptimizeLearnRate' и true или false.
Если OptimizeLearnRate 'true'то:
Для нескольких итераций оптимизации программное обеспечение запускает оптимизацию с помощью LearnRate как скорость обучения.
Если значение увеличений целевой функции, то перезапуски программного обеспечения и использование половина текущего значения скорости обучения.
Программное обеспечение выполняет итерации шага 2, пока целевая функция не уменьшается.
Пример: 'OptimizeLearnRate',true
Типы данных: логический
TruncationPeriod — Количество мини-пакетов между запусками усечения лассо (значение по умолчанию) | положительное целое числоКоличество мини-пакетов между усечением лассо запускается в виде разделенной запятой пары, состоящей из 'TruncationPeriod' и положительное целое число.
После запущенного усечения программное обеспечение применяет мягкий порог к линейным коэффициентам. Таким образом, после обработки k = TruncationPeriod мини-пакеты, программное обеспечение обрезает предполагаемый коэффициент использование j
Для SGD, оценка коэффициента j после обработки мини-пакетов k. γt является скоростью обучения в итерации t. λ является значением Lambda.
Для ASGD, усредненный оценочный коэффициент j после обработки мини-пакетов k,
Если Regularization 'ridge', затем программное обеспечение игнорирует TruncationPeriod.
Пример: 'TruncationPeriod',100
Типы данных: single | double
CategoricalPredictors — Категориальный список предикторов'all'Категориальные предикторы перечисляют в виде одного из значений в этой таблице. Описания принимают, что данные о предикторе имеют наблюдения в строках и предикторы в столбцах.
| Значение | Описание |
|---|---|
| Вектор из положительных целых чисел |
Каждая запись в векторе является значением индекса, указывающим, что соответствующий предиктор является категориальным. Значения индекса между 1 и Если |
| Логический вектор |
|
| Символьная матрица | Каждая строка матрицы является именем переменного предиктора. Имена должны совпадать с записями в PredictorNames. Заполните имена дополнительными пробелами, таким образом, каждая строка символьной матрицы имеет ту же длину. |
| Массив строк или массив ячеек из символьных векторов | Каждым элементом в массиве является имя переменного предиктора. Имена должны совпадать с записями в PredictorNames. |
"all" | Все предикторы являются категориальными. |
По умолчанию, если данные о предикторе находятся в таблице (Tbl), fitrlinear принимает, что переменная является категориальной, если это - логический вектор, категориальный вектор, символьный массив, массив строк или массив ячеек из символьных векторов. Если данные о предикторе являются матрицей (X), fitrlinear принимает, что все предикторы непрерывны. Чтобы идентифицировать любые другие предикторы как категориальные предикторы, задайте их при помощи 'CategoricalPredictors' аргумент значения имени.
Для идентифицированных категориальных предикторов, fitrlinear создает фиктивные переменные с помощью двух различных схем, в зависимости от того, не упорядочена ли категориальная переменная или упорядочена. Для неупорядоченной категориальной переменной, fitrlinear создает одну фиктивную переменную для каждого уровня категориальной переменной. Для упорядоченной категориальной переменной, fitrlinear создает тот меньше фиктивной переменной, чем количество категорий. Для получения дополнительной информации смотрите Автоматическое Создание Фиктивных Переменных.
Пример: 'CategoricalPredictors','all'
Типы данных: single | double | logical | char | string | cell
PredictorNames — Имена переменного предиктораПеременный предиктор называет в виде массива строк уникальных имен или массива ячеек уникальных векторов символов. Функциональность 'PredictorNames' зависит от способа, которым вы снабжаете обучающими данными.
Если вы предоставляете X и Y, затем можно использовать 'PredictorNames' присваивать имена к переменным предикторам в X.
Порядок имен в PredictorNames должен соответствовать порядку предиктора в X. Принятие, что X имеет ориентацию по умолчанию, с наблюдениями в строках и предикторами в столбцах, PredictorNames{1} имя X(:,1), PredictorNames{2} имя X(:,2), и так далее. Кроме того, size(X,2) и numel(PredictorNames) должно быть равным.
По умолчанию, PredictorNames {'x1','x2',...}.
Если вы предоставляете Tbl, затем можно использовать 'PredictorNames' выбрать который переменные предикторы использовать в обучении. Таким образом, fitrlinear использование только переменные предикторы в PredictorNames и переменная отклика во время обучения.
PredictorNames должно быть подмножество Tbl.Properties.VariableNames и не может включать имя переменной отклика.
По умолчанию, PredictorNames содержит имена всех переменных предикторов.
Хорошая практика должна задать предикторы для обучения с помощью любого 'PredictorNames' или formula, но не то и другое одновременно.
Пример: 'PredictorNames',{'SepalLength','SepalWidth','PetalLength','PetalWidth'}
Типы данных: string | cell
ResponseName — Имя переменной отклика"Y" (значение по умолчанию) | вектор символов | строковый скалярИмя переменной отклика в виде вектора символов или строкового скаляра.
Если вы предоставляете Y, затем можно использовать ResponseName задавать имя для переменной отклика.
Если вы предоставляете ResponseVarName или formula, затем вы не можете использовать ResponseName.
Пример: "ResponseName","response"
Типы данных: char | string
ResponseTransform — Преобразование ответа'none' (значение по умолчанию) | указатель на функциюПреобразование ответа в виде любого 'none' или указатель на функцию. Значением по умолчанию является 'none', что означает @(y)y, или никакое преобразование. Для функции MATLAB или функции вы задаете, используете ее указатель на функцию для преобразования ответа. Указатель на функцию должен принять вектор (исходные значения отклика) и возвратить вектор, одного размера (преобразованные значения отклика).
Пример: Предположим, что вы создаете указатель на функцию, который применяет экспоненциальное преобразование к входному вектору при помощи myfunction = @(y)exp(y). Затем можно задать преобразование ответа как 'ResponseTransform',myfunction.
Типы данных: char | string | function_handle
Weights — Веса наблюденияTblВеса наблюдения в виде разделенной запятой пары, состоящей из 'Weights' и положительный числовой вектор или имя переменной в Tbl. Веса программного обеспечения каждое наблюдение в X или Tbl с соответствующим значением в Weights. Длина Weights должен равняться количеству наблюдений в X или Tbl.
Если вы задаете входные данные как таблицу Tbl, затем Weights может быть имя переменной в Tbl это содержит числовой вектор. В этом случае необходимо задать Weights как вектор символов или строковый скаляр. Например, если вектор весов W хранится как Tbl.W, затем задайте его как 'W'. В противном случае программное обеспечение обрабатывает все столбцы Tbl, включая W, как предикторы, когда обучение модель.
По умолчанию, Weights ones(n,1), где n количество наблюдений в X или Tbl.
fitrlinear нормирует веса, чтобы суммировать к 1.
Типы данных: single | double | char | string
CrossVal — Флаг перекрестной проверки'off' (значение по умолчанию) | 'on' Флаг перекрестной проверки в виде разделенной запятой пары, состоящей из 'Crossval' и 'on' или 'off'.
Если вы задаете 'on', затем программное обеспечение реализует 10-кратную перекрестную проверку.
Чтобы заменить эту установку перекрестной проверки, используйте один из этих аргументов пары "имя-значение": CVPartition, Holdout, или KFold. Чтобы создать перекрестную подтвержденную модель, можно использовать один аргумент пары "имя-значение" перекрестной проверки за один раз только.
Пример: 'Crossval','on'
CVPartition — Раздел перекрестной проверки[] (значение по умолчанию) | cvpartition объект разделаРаздел перекрестной проверки в виде разделенной запятой пары, состоящей из 'CVPartition' и cvpartition объект раздела, как создано cvpartition. Объект раздела задает тип перекрестной проверки, и также индексации для наборов обучения и валидации.
Чтобы создать перекрестную подтвержденную модель, можно использовать одну из этих четырех опций только: 'CVPartition', 'Holdout', или 'KFold'.
Holdout — Часть данных для валидации затяжкиЧасть данных, используемых для валидации затяжки в виде разделенной запятой пары, состоящей из 'Holdout' и скалярное значение в области значений (0,1). Если вы задаете 'Затяжку', , затем программное обеспечение: p
Случайным образом резервы % из данных как данные о валидации, и обучает модель с помощью остальной части данныхp*100
Хранит компактную, обученную модель в Trained свойство перекрестной подтвержденной модели.
Чтобы создать перекрестную подтвержденную модель, можно использовать одну из этих четырех опций только: 'CVPartition', 'Holdout', или 'KFold'.
Пример: 'Holdout',0.1
Типы данных: double | single
KFold — Количество сгибов (значение по умолчанию) | положительное целочисленное значение, больше, чем 1Количество сгибов, чтобы использовать в перекрестном подтвержденном классификаторе в виде разделенной запятой пары, состоящей из 'KFold' и положительное целочисленное значение, больше, чем 1. Если вы задаете, например, 'KFold',k, затем программное обеспечение:
Случайным образом делит данные в наборы k
Для каждого набора, резервирует набор как данные о валидации и обучает модель с помощью другого k – 1 набор
Хранит k компактные, обученные модели в ячейках k- 1 вектор ячейки в Trained свойство перекрестной подтвержденной модели.
Чтобы создать перекрестную подтвержденную модель, можно использовать одну из этих четырех опций только: 'CVPartition', 'Holdout', или 'KFold'.
Пример: 'KFold',8
Типы данных: single | double
BatchLimit — Максимальное количество пакетовМаксимальное количество пакетов к процессу в виде разделенной запятой пары, состоящей из 'BatchLimit' и положительное целое число. Когда программные процессы BatchLimit пакеты, это отключает оптимизацию.
По умолчанию:
Проходы через данные программного обеспечения PassLimit \times.
Если вы задаете несколько решателей и используете (A) SGD, чтобы получить начальное приближение для следующего решателя, то значением по умолчанию является ceil(1e6/BatchSize). BatchSize значение 'BatchSize' аргумент пары "имя-значение".
Если вы задаете 'BatchLimit' и 'PassLimit', затем программное обеспечение выбирает аргумент, который приводит к обработке наименьшего количества наблюдений.
Если вы задаете 'BatchLimit' но не 'PassLimit', затем программные процессы достаточно пакетов, чтобы завершиться до одного целого прохода через данные.
Пример: 'BatchLimit',100
Типы данных: single | double
BetaTolerance — Относительная погрешность на линейных коэффициентах и термине смещения1e-4 (значение по умолчанию) | неотрицательный скалярОтносительная погрешность на линейных коэффициентах и термине смещения (точка пересечения) в виде разделенной запятой пары, состоящей из 'BetaTolerance' и неотрицательный скаляр.
Пусть , то есть, вектор из коэффициентов и смещения называет в итерации оптимизации t. Если , затем оптимизация завершает работу.
Если программное обеспечение сходится для последнего решателя, заданного в Solver, затем оптимизация завершает работу. В противном случае программное обеспечение использует следующий решатель, заданный в Solver.
Пример: 'BetaTolerance',1e-6
Типы данных: single | double
NumCheckConvergence — Количество пакетов к процессу перед следующей проверкой сходимостиКоличество пакетов к процессу перед следующей проверкой сходимости в виде разделенной запятой пары, состоящей из 'NumCheckConvergence' и положительное целое число.
Чтобы задать пакетный размер, смотрите BatchSize.
Проверки программного обеспечения на сходимость приблизительно 10 раз на проходят через целый набор данных по умолчанию.
Пример: 'NumCheckConvergence',100
Типы данных: single | double
PassLimit — Максимальное количество передач (значение по умолчанию) | положительное целое числоМаксимальное количество проходов через данные в виде разделенной запятой пары, состоящей из 'PassLimit' и положительное целое число.
fitrlinear обрабатывают все наблюдения, когда это завершает один проход через данные.
Когда fitrlinear проходы через данные PassLimit времена, это отключает оптимизацию.
Если вы задаете 'BatchLimit' и PassLimitто fitrlinear выбирает аргумент, который приводит к обработке наименьшего количества наблюдений. Для получения дополнительной информации см. Алгоритмы.
Пример: 'PassLimit',5
Типы данных: single | double
ValidationData — Данные о валидации для обнаружения сходимости оптимизацииДанные о валидации для обнаружения сходимости оптимизации в виде разделенной запятой пары, состоящей из 'ValidationData' и массив ячеек или таблица.
Во время оптимизации программное обеспечение периодически оценивает потерю ValidationData. Если потеря данных валидации увеличивается, то программное обеспечение отключает оптимизацию. Для получения дополнительной информации см. Алгоритмы. Чтобы оптимизировать гиперпараметры с помощью перекрестной проверки, см. опции перекрестной проверки, такие как CrossVal.
Можно задать ValidationData как таблица, если вы используете таблицу Tbl из данных о предикторе, которые содержат переменную отклика. В этом случае, ValidationData должен содержать те же предикторы и ответ, содержавшийся в Tbl. Программное обеспечение не применяет веса к наблюдениям, даже если Tbl содержит вектор из весов. Чтобы задать веса, необходимо задать ValidationData как массив ячеек.
Если вы задаете ValidationData как массив ячеек, затем это должно иметь следующий формат:
ValidationData{1} должен иметь совпадающий тип данных и ориентацию как данные о предикторе. Таким образом, если вы используете матрицу предиктора X, затем ValidationData{1} должен быть m-by-p или p-by-m полная или разреженная матрица данных о предикторе, которые имеют ту же ориентацию как X. Переменные предикторы в обучающих данных X и ValidationData{1} должен соответствовать. Точно так же, если вы используете таблицу Tbl предиктора из данных о предикторе, затем ValidationData{1} должна быть таблица, содержащая те же переменные предикторы, содержавшиеся в Tbl. Количество наблюдений в ValidationData{1} и данные о предикторе могут варьироваться.
ValidationData{2} должен совпадать с типом данных и форматом переменной отклика, любого Y или ResponseVarName. Если ValidationData{2} массив ответов, затем он должен иметь то же число элементов как количество наблюдений в ValidationData{1}. Если ValidationData{1} таблица, затем ValidationData{2} может быть имя переменной отклика в таблице. Если вы хотите использовать тот же ResponseVarName или formula, можно задать ValidationData{2} как [].
Опционально, можно задать ValidationData{3} как m - размерный числовой вектор из весов наблюдения или имя переменной в таблице ValidationData{1} это содержит веса наблюдения. Программное обеспечение нормирует веса с данными о валидации так, чтобы они суммировали к 1.
Если вы задаете ValidationData и хочу отобразить потерю валидации в командной строке, задать значение, больше, чем 0 для Verbose.
Если программное обеспечение сходится для последнего решателя, заданного в Solver, затем оптимизация завершает работу. В противном случае программное обеспечение использует следующий решатель, заданный в Solver.
По умолчанию программное обеспечение не обнаруживает сходимость путем контроля потери данных валидации.
GradientTolerance — Абсолютный допуск градиента1e-6 (значение по умолчанию) | неотрицательный скалярАбсолютный допуск градиента в виде разделенной запятой пары, состоящей из 'GradientTolerance' и неотрицательный скаляр. GradientTolerance применяется к этим значениям Solver: 'bfgs', 'lbfgs', и 'sparsa'.
Пусть будьте вектором градиента из целевой функции относительно коэффициентов, и смещение называют в итерации оптимизации t. Если , затем оптимизация завершает работу.
Если вы также задаете BetaTolerance, затем оптимизация завершает работу когда fitrlinear удовлетворяет любому критерию остановки.
Если fitrlinear сходится для последнего решателя, заданного в Solver, затем оптимизация завершает работу. В противном случае, fitrlinear использует следующий решатель, заданный в Solver.
Пример: 'GradientTolerance',eps
Типы данных: single | double
IterationLimit — Максимальное количество итераций оптимизации (значение по умолчанию) | положительное целое числоМаксимальное количество итераций оптимизации в виде разделенной запятой пары, состоящей из 'IterationLimit' и положительное целое число. IterationLimit применяется к этим значениям Solver: 'bfgs', 'lbfgs', и 'sparsa'.
Пример: 'IterationLimit',1e7
Типы данных: single | double
BetaTolerance — Относительная погрешность на линейных коэффициентах и термине смещения1e-4 (значение по умолчанию) | неотрицательный скалярОтносительная погрешность на линейных коэффициентах и термине смещения (точка пересечения) в виде разделенной запятой пары, состоящей из 'BetaTolerance' и неотрицательный скаляр.
Пусть , то есть, вектор из коэффициентов и смещения называет в итерации оптимизации t. Если , затем оптимизация завершает работу.
Если вы также задаете DeltaGradientTolerance, затем оптимизация завершает работу, когда программное обеспечение удовлетворяет любому критерию остановки.
Если программное обеспечение сходится для последнего решателя, заданного в Solver, затем оптимизация завершает работу. В противном случае программное обеспечение использует следующий решатель, заданный в Solver.
Пример: 'BetaTolerance',1e-6
Типы данных: single | double
DeltaGradientTolerance — Допуск различия градиента (значение по умолчанию) | неотрицательный скалярДопуск различия градиента между верхними и более низкими нарушителями условий взаимозависимости Karush-Kuhn-Tucker (KKT) пула в виде разделенной запятой пары, состоящей из 'DeltaGradientTolerance' и неотрицательный скаляр. DeltaGradientTolerance применяется к 'dual' значение Solver только.
Если величина нарушителей KKT меньше DeltaGradientToleranceто fitrlinear отключает оптимизацию.
Если fitrlinear сходится для последнего решателя, заданного в Solver, затем оптимизация завершает работу. В противном случае, fitrlinear использует следующий решатель, заданный в Solver.
Пример: 'DeltaGapTolerance',1e-2
Типы данных: double | single
NumCheckConvergence — Количество проходит через целый набор данных к процессу перед следующей проверкой сходимости (значение по умолчанию) | положительное целое числоКоличество проходит через целый набор данных к процессу перед следующей проверкой сходимости в виде разделенной запятой пары, состоящей из 'NumCheckConvergence' и положительное целое число.
Пример: 'NumCheckConvergence',100
Типы данных: single | double
PassLimit — Максимальное количество передач (значение по умолчанию) | положительное целое числоМаксимальное количество проходов через данные в виде разделенной запятой пары, состоящей из 'PassLimit' и положительное целое число.
Когда программное обеспечение завершает один проход через данные, оно обработало все наблюдения.
Когда проходы через данные программного обеспечения PassLimit времена, это отключает оптимизацию.
Пример: 'PassLimit',5
Типы данных: single | double
ValidationData — Данные о валидации для обнаружения сходимости оптимизацииДанные о валидации для обнаружения сходимости оптимизации в виде разделенной запятой пары, состоящей из 'ValidationData' и массив ячеек или таблица.
Во время оптимизации программное обеспечение периодически оценивает потерю ValidationData. Если потеря данных валидации увеличивается, то программное обеспечение отключает оптимизацию. Для получения дополнительной информации см. Алгоритмы. Чтобы оптимизировать гиперпараметры с помощью перекрестной проверки, см. опции перекрестной проверки, такие как CrossVal.
Можно задать ValidationData как таблица, если вы используете таблицу Tbl из данных о предикторе, которые содержат переменную отклика. В этом случае, ValidationData должен содержать те же предикторы и ответ, содержавшийся в Tbl. Программное обеспечение не применяет веса к наблюдениям, даже если Tbl содержит вектор из весов. Чтобы задать веса, необходимо задать ValidationData как массив ячеек.
Если вы задаете ValidationData как массив ячеек, затем это должно иметь следующий формат:
ValidationData{1} должен иметь совпадающий тип данных и ориентацию как данные о предикторе. Таким образом, если вы используете матрицу предиктора X, затем ValidationData{1} должен быть m-by-p или p-by-m полная или разреженная матрица данных о предикторе, которые имеют ту же ориентацию как X. Переменные предикторы в обучающих данных X и ValidationData{1} должен соответствовать. Точно так же, если вы используете таблицу Tbl предиктора из данных о предикторе, затем ValidationData{1} должна быть таблица, содержащая те же переменные предикторы, содержавшиеся в Tbl. Количество наблюдений в ValidationData{1} и данные о предикторе могут варьироваться.
ValidationData{2} должен совпадать с типом данных и форматом переменной отклика, любого Y или ResponseVarName. Если ValidationData{2} массив ответов, затем он должен иметь то же число элементов как количество наблюдений в ValidationData{1}. Если ValidationData{1} таблица, затем ValidationData{2} может быть имя переменной отклика в таблице. Если вы хотите использовать тот же ResponseVarName или formula, можно задать ValidationData{2} как [].
Опционально, можно задать ValidationData{3} как m - размерный числовой вектор из весов наблюдения или имя переменной в таблице ValidationData{1} это содержит веса наблюдения. Программное обеспечение нормирует веса с данными о валидации так, чтобы они суммировали к 1.
Если вы задаете ValidationData и хочу отобразить потерю валидации в командной строке, задать значение, больше, чем 0 для Verbose.
Если программное обеспечение сходится для последнего решателя, заданного в Solver, затем оптимизация завершает работу. В противном случае программное обеспечение использует следующий решатель, заданный в Solver.
По умолчанию программное обеспечение не обнаруживает сходимость путем контроля потери данных валидации.
BetaTolerance — Относительная погрешность на линейных коэффициентах и термине смещения1e-4 (значение по умолчанию) | неотрицательный скалярОтносительная погрешность на линейных коэффициентах и термине смещения (точка пересечения) в виде разделенной запятой пары, состоящей из 'BetaTolerance' и неотрицательный скаляр.
Пусть , то есть, вектор из коэффициентов и смещения называет в итерации оптимизации t. Если , затем оптимизация завершает работу.
Если вы также задаете GradientTolerance, затем оптимизация завершает работу, когда программное обеспечение удовлетворяет любому критерию остановки.
Если программное обеспечение сходится для последнего решателя, заданного в Solver, затем оптимизация завершает работу. В противном случае программное обеспечение использует следующий решатель, заданный в Solver.
Пример: 'BetaTolerance',1e-6
Типы данных: single | double
GradientTolerance — Абсолютный допуск градиента1e-6 (значение по умолчанию) | неотрицательный скалярАбсолютный допуск градиента в виде разделенной запятой пары, состоящей из 'GradientTolerance' и неотрицательный скаляр.
Пусть будьте вектором градиента из целевой функции относительно коэффициентов, и смещение называют в итерации оптимизации t. Если , затем оптимизация завершает работу.
Если вы также задаете BetaTolerance, затем оптимизация завершает работу, когда программное обеспечение удовлетворяет любому критерию остановки.
Если программное обеспечение сходится для последнего решателя, заданного в программном обеспечении, то оптимизация завершает работу. В противном случае программное обеспечение использует следующий решатель, заданный в Solver.
Пример: 'GradientTolerance',1e-5
Типы данных: single | double
HessianHistorySize — Размер буфера истории для приближения Гессиана (значение по умолчанию) | положительное целое числоРазмер буфера истории для приближения Гессиана в виде разделенной запятой пары, состоящей из 'HessianHistorySize' и положительное целое число. Таким образом, в каждой итерации программное обеспечение составляет Гессиан с помощью статистики от последнего HessianHistorySize итерации.
Программное обеспечение не поддерживает 'HessianHistorySize' для SpaRSA.
Пример: 'HessianHistorySize',10
Типы данных: single | double
IterationLimit — Максимальное количество итераций оптимизации (значение по умолчанию) | положительное целое числоМаксимальное количество итераций оптимизации в виде разделенной запятой пары, состоящей из 'IterationLimit' и положительное целое число. IterationLimit применяется к этим значениям Solver: 'bfgs', 'lbfgs', и 'sparsa'.
Пример: 'IterationLimit',500
Типы данных: single | double
ValidationData — Данные о валидации для обнаружения сходимости оптимизацииДанные о валидации для обнаружения сходимости оптимизации в виде разделенной запятой пары, состоящей из 'ValidationData' и массив ячеек или таблица.
Во время оптимизации программное обеспечение периодически оценивает потерю ValidationData. Если потеря данных валидации увеличивается, то программное обеспечение отключает оптимизацию. Для получения дополнительной информации см. Алгоритмы. Чтобы оптимизировать гиперпараметры с помощью перекрестной проверки, см. опции перекрестной проверки, такие как CrossVal.
Можно задать ValidationData как таблица, если вы используете таблицу Tbl из данных о предикторе, которые содержат переменную отклика. В этом случае, ValidationData должен содержать те же предикторы и ответ, содержавшийся в Tbl. Программное обеспечение не применяет веса к наблюдениям, даже если Tbl содержит вектор из весов. Чтобы задать веса, необходимо задать ValidationData как массив ячеек.
Если вы задаете ValidationData как массив ячеек, затем это должно иметь следующий формат:
ValidationData{1} должен иметь совпадающий тип данных и ориентацию как данные о предикторе. Таким образом, если вы используете матрицу предиктора X, затем ValidationData{1} должен быть m-by-p или p-by-m полная или разреженная матрица данных о предикторе, которые имеют ту же ориентацию как X. Переменные предикторы в обучающих данных X и ValidationData{1} должен соответствовать. Точно так же, если вы используете таблицу Tbl предиктора из данных о предикторе, затем ValidationData{1} должна быть таблица, содержащая те же переменные предикторы, содержавшиеся в Tbl. Количество наблюдений в ValidationData{1} и данные о предикторе могут варьироваться.
ValidationData{2} должен совпадать с типом данных и форматом переменной отклика, любого Y или ResponseVarName. Если ValidationData{2} массив ответов, затем он должен иметь то же число элементов как количество наблюдений в ValidationData{1}. Если ValidationData{1} таблица, затем ValidationData{2} может быть имя переменной отклика в таблице. Если вы хотите использовать тот же ResponseVarName или formula, можно задать ValidationData{2} как [].
Опционально, можно задать ValidationData{3} как m - размерный числовой вектор из весов наблюдения или имя переменной в таблице ValidationData{1} это содержит веса наблюдения. Программное обеспечение нормирует веса с данными о валидации так, чтобы они суммировали к 1.
Если вы задаете ValidationData и хочу отобразить потерю валидации в командной строке, задать значение, больше, чем 0 для Verbose.
Если программное обеспечение сходится для последнего решателя, заданного в Solver, затем оптимизация завершает работу. В противном случае программное обеспечение использует следующий решатель, заданный в Solver.
По умолчанию программное обеспечение не обнаруживает сходимость путем контроля потери данных валидации.
OptimizeHyperparameters — Параметры, чтобы оптимизировать'none' (значение по умолчанию) | 'auto' | 'all' | массив строк или массив ячеек имеющих право названий параметра | вектор из optimizableVariable объектыПараметры, чтобы оптимизировать в виде разделенной запятой пары, состоящей из 'OptimizeHyperparameters' и одно из следующего:
'none' — Не оптимизировать.
'auto' — Используйте {'Lambda','Learner'}.
'all' — Оптимизируйте все имеющие право параметры.
Массив строк или массив ячеек имеющих право названий параметра.
Вектор из optimizableVariable объекты, обычно выход hyperparameters.
Оптимизация пытается минимизировать потерю перекрестной проверки (ошибка) для fitrlinear путем варьирования параметров. Чтобы управлять типом перекрестной проверки и другими аспектами оптимизации, используйте HyperparameterOptimizationOptions пара "имя-значение".
Примечание
Значения 'OptimizeHyperparameters' замените любые значения, вы задаете использование других аргументов name-value. Например, установка 'OptimizeHyperparameters' к 'auto' причины fitrlinear оптимизировать гиперпараметры, соответствующие 'auto' опция и проигнорировать любые заданные значения для гиперпараметров.
Имеющие право параметры для fitrlinear :
Lambda — fitrlinear поисковые запросы среди положительных значений, по умолчанию масштабируемых журналом в области значений [1e-5/NumObservations,1e5/NumObservations].
Learner — fitrlinear поисковые запросы среди 'svm' и 'leastsquares'.
Regularization — fitrlinear поисковые запросы среди 'ridge' и 'lasso'.
Установите параметры не по умолчанию путем передачи вектора из optimizableVariable объекты, которые имеют значения не по умолчанию. Например,
load carsmall params = hyperparameters('fitrlinear',[Horsepower,Weight],MPG); params(1).Range = [1e-3,2e4];
Передайте params как значение OptimizeHyperparameters.
По умолчанию итеративное отображение появляется в командной строке, и графики появляются согласно количеству гиперпараметров в оптимизации. Для оптимизации и графиков, целевая функция является журналом (1 + потеря перекрестной проверки). Чтобы управлять итеративным отображением, установите Verbose поле 'HyperparameterOptimizationOptions' аргумент значения имени. Чтобы управлять графиками, установите ShowPlots поле 'HyperparameterOptimizationOptions' аргумент значения имени.
Для примера смотрите, Оптимизируют Линейную регрессию.
Пример: 'OptimizeHyperparameters','auto'
HyperparameterOptimizationOptions — Опции для оптимизацииОпции для оптимизации в виде структуры. Этот аргумент изменяет эффект OptimizeHyperparameters аргумент значения имени. Все поля в структуре являются дополнительными.
| Имя поля | Значения | Значение по умолчанию |
|---|---|---|
Optimizer |
| 'bayesopt' |
AcquisitionFunctionName |
Захват функционирует, чьи имена включают | 'expected-improvement-per-second-plus' |
MaxObjectiveEvaluations | Максимальное количество оценок целевой функции. | 30 для 'bayesopt' и 'randomsearch', и целая сетка для 'gridsearch' |
MaxTime | Ограничение по времени в виде положительного действительного скаляра. Ограничение по времени находится в секундах, как измерено | Inf |
NumGridDivisions | Для 'gridsearch', количество значений в каждой размерности. Значение может быть вектором из положительных целых чисел, дающих количество значений для каждой размерности или скаляр, который применяется ко всем размерностям. Это поле проигнорировано для категориальных переменных. | 10 |
ShowPlots | Логическое значение, указывающее, показать ли графики. Если true, это поле строит лучшее наблюдаемое значение целевой функции против номера итерации. Если вы используете Байесовую оптимизацию (Optimizer 'bayesopt'), затем это поле также строит лучшее предполагаемое значение целевой функции. Лучшие наблюдаемые значения целевой функции и лучше всего оцененные значения целевой функции соответствуют значениям в BestSoFar (observed) и BestSoFar (estim.) столбцы итеративного отображения, соответственно. Можно найти эти значения в свойствах ObjectiveMinimumTrace и EstimatedObjectiveMinimumTrace из Mdl.HyperparameterOptimizationResults. Если проблема включает один или два параметра оптимизации для Байесовой оптимизации, то ShowPlots также строит модель целевой функции против параметров. | true |
SaveIntermediateResults | Логическое значение, указывающее, сохранить ли результаты когда Optimizer 'bayesopt'. Если true, это поле перезаписывает переменную рабочей области под названием 'BayesoptResults' в каждой итерации. Переменной является BayesianOptimization объект. | false |
Verbose | Отображение в командной строке:
Для получения дополнительной информации смотрите | 1 |
UseParallel | Логическое значение, указывающее, запустить ли Байесовую оптимизацию параллельно, которая требует Parallel Computing Toolbox™. Из-за невоспроизводимости синхронизации параллели, параллельная Байесова оптимизация не обязательно приводит к восстанавливаемым результатам. Для получения дополнительной информации смотрите Параллельную Байесовую Оптимизацию. | false |
Repartition | Логическое значение, указывающее, повторно разделить ли перекрестную проверку в каждой итерации. Если этим полем является Установка | false |
| Используйте не больше, чем одну из следующих трех опций. | ||
CVPartition | cvpartition объект, как создано cvpartition | 'Kfold',5 если вы не задаете поле перекрестной проверки |
Holdout | Скаляр в области значений (0,1) представление части затяжки | |
Kfold | Целое число, больше, чем 1 | |
Пример: 'HyperparameterOptimizationOptions',struct('MaxObjectiveEvaluations',60)
Типы данных: struct
Mdl — Обученная модель линейной регрессииRegressionLinear объект модели | RegressionPartitionedLinear перекрестный подтвержденный объект моделиОбученная модель линейной регрессии, возвращенная как RegressionLinear объект модели или RegressionPartitionedLinear перекрестный подтвержденный объект модели.
Если вы устанавливаете какой-либо из аргументов пары "имя-значение" KFold, Holdout, CrossVal, или CVPartition, затем Mdl RegressionPartitionedLinear перекрестный подтвержденный объект модели. В противном случае, Mdl RegressionLinear объект модели.
К ссылочным свойствам Mdl, используйте запись через точку. Например, введите Mdl.Beta в Командном окне, чтобы отобразить вектор или матрицу предполагаемых коэффициентов.
Примечание
В отличие от других моделей регрессии, и для экономичного использования памяти, RegressionLinear и RegressionPartitionedLinear объекты модели не хранят обучающие данные или детали оптимизации (например, история сходимости).
FitInfo — Детали оптимизацииДетали оптимизации, возвращенные как массив структур.
Поля задают окончательные значения или технические требования аргумента пары "имя-значение", например, Objective значение целевой функции, когда оптимизация завершает работу. Строки многомерных полей соответствуют значениям Lambda и столбцы соответствуют значениям Solver.
Эта таблица описывает некоторые известные поля.
| Поле | Описание | ||||||||||||||
|---|---|---|---|---|---|---|---|---|---|---|---|---|---|---|---|
TerminationStatus |
| ||||||||||||||
FitTime | Прошедшее, тактовое стеной время в секундах | ||||||||||||||
History | Массив структур информации об оптимизации для каждой итерации. Поле
|
К полям доступа используйте запись через точку. Например, чтобы получить доступ к вектору из значений целевой функции для каждой итерации, введите FitInfo.History.Objective.
Это - хорошая практика, чтобы исследовать FitInfo оценить, является ли сходимость удовлетворительной.
HyperparameterOptimizationResults — Оптимизация перекрестной проверки гиперпараметровBayesianOptimization возразите | таблица гиперпараметров и присваиваемых значенийОптимизация перекрестной проверки гиперпараметров, возвращенных как BayesianOptimization возразите или таблица гиперпараметров и присваиваемых значений. Выход непуст когда значение 'OptimizeHyperparameters' не 'none'. Выходное значение зависит от Optimizer значение поля 'HyperparameterOptimizationOptions' аргумент пары "имя-значение":
Значение Optimizer Поле | Значение HyperparameterOptimizationResults |
|---|---|
'bayesopt' (значение по умолчанию) | Объект класса BayesianOptimization |
'gridsearch' или 'randomsearch' | Таблица гиперпараметров используемые, наблюдаемые значения целевой функции (потеря перекрестной проверки), и ранг наблюдений от самого низкого (лучше всего) к (худшему) самому высокому |
Примечание
Если Learner 'leastsquares', затем термин потерь в целевой функции является половиной MSE. loss возвращает MSE по умолчанию. Поэтому, если вы используете loss чтобы проверять перезамену или обучение, ошибка затем существует несоответствие между MSE, возвращенным loss и результаты оптимизации в FitInfo или возвратился к командной строке путем установки положительного уровня многословия с помощью Verbose.
warm start является первоначальными оценками бета коэффициентов и термина смещения, предоставленного стандартной программе оптимизации для более быстрой сходимости.
Высоко-размерная линейная классификация и модели регрессии минимизируют целевые функции относительно быстро, но за счет некоторой точности, числовое единственное ограничение переменных предикторов и модель должны быть линейными относительно параметров. Если ваш набор данных предиктора является низким - через средний размерный, или содержит неоднородные переменные, то необходимо использовать соответствующую классификацию или функцию подбора кривой регрессии. Чтобы помочь вам решить, какой подбор кривой функции подходит для вашего низко-размерного набора данных, используйте эту таблицу.
| Модель, чтобы соответствовать | Функция | Известные алгоритмические различия |
|---|---|---|
| SVM |
| |
| Линейная регрессия |
| |
| Логистическая регрессия |
|
Это - лучшая практика, чтобы ориентировать вашу матрицу предиктора так, чтобы наблюдения соответствовали столбцам и задавать 'ObservationsIn','columns'. В результате можно испытать значительное сокращение во время выполнения оптимизации.
Если ваши данные о предикторе имеют немного наблюдений, но много переменных предикторов, то:
Задайте 'PostFitBias',true.
Для SGD или решателей ASGD, набор PassLimit до положительного целого числа, которое больше 1, например, 5 или 10. Эта установка часто приводит к лучшей точности.
Для SGD и решателей ASGD, BatchSize влияет на уровень сходимости.
Если BatchSize слишком мал, затем fitrlinear достигает минимума во многих итерациях, но вычисляет градиент на итерацию быстро.
Если BatchSize является слишком большим, затем fitrlinear достигает минимума в меньшем количестве итераций, но вычисляет градиент на итерацию медленно.
Большие скорости обучения (см. LearnRate) ускорьте сходимость к минимуму, но может привести к расхождению (то есть, переступив через минимум). Небольшие скорости обучения гарантируют сходимость минимуму, но могут вести, чтобы замедлить завершение.
При использовании штрафов лассо экспериментируйте с различными значениями TruncationPeriod. Например, установите TruncationPeriod к 1, 10, и затем 100.
Для КПД, fitrlinear не стандартизирует данные о предикторе. Стандартизировать X, войти
X = bsxfun(@rdivide,bsxfun(@minus,X,mean(X,2)),std(X,0,2));
Код требует, чтобы вы ориентировали предикторы и наблюдения как строки и столбцы X, соответственно. Кроме того, для экономики использования памяти код заменяет исходные данные о предикторе стандартизированные данные.
После обучения модель можно сгенерировать код C/C++, который предсказывает ответы для новых данных. Генерация кода C/C++ требует MATLAB Coder™. Для получения дополнительной информации смотрите Введение в Генерацию кода.
Если вы задаете ValidationData, затем, во время оптимизации целевой функции:
fitrlinear оценивает потерю валидации ValidationData периодически с помощью текущей модели и дорожек минимальная оценка.
Когда fitrlinear оценивает потерю валидации, она сравнивает оценку с минимальной оценкой.
Когда последующий, оценки потерь валидации превышают минимальную оценку пять раз, fitrlinear отключает оптимизацию.
Если вы задаете ValidationData и реализовывать стандартную программу перекрестной проверки (CrossVal, CVPartition, Holdout, или KFoldто:
fitrlinear случайным образом разделы X и Y (или Tbl) согласно стандартной программе перекрестной проверки, которую вы выбираете.
fitrlinear обучает модель с помощью раздела обучающих данных. Во время оптимизации целевой функции, fitrlinear использование ValidationData как другой возможный способ отключить оптимизацию (для получения дополнительной информации смотрите предыдущий маркер).
Однажды fitrlinear удовлетворяет останавливающемуся критерию, он создает обученное основанное на модели на оптимизированных линейных коэффициентах и точке пересечения.
Если вы реализуете k - сворачивают перекрестную проверку, и fitrlinear не исчерпал все сгибы набора обучающих данных, затем fitrlinear возвращается к Шагу 2, чтобы обучить использование следующего сгиба набора обучающих данных.
В противном случае, fitrlinear отключает обучение, и затем возвращает перекрестную подтвержденную модель.
Можно определить качество перекрестной подтвержденной модели. Например:
Чтобы определить потерю валидации с помощью затяжки или данных из сгиба из шага 1, передайте перекрестную подтвержденную модель kfoldLoss.
Чтобы предсказать наблюдения относительно затяжки или данных из сгиба из шага 1, передайте перекрестную подтвержденную модель kfoldPredict.
[1] Хо, C. H. и К. Дж. Лин. “Крупномасштабная Линейная Регрессия Вектора Поддержки”. Журнал Исследования Машинного обучения, Издания 13, 2012, стр 3323–3348.
[2] Се, C. J. К. В. Чанг, К. Дж. Лин, С. С. Кирти и С. Сандарарэджэн. “Двойной Координатный Метод Спуска для Крупномасштабного Линейного SVM”. Продолжения 25-й Международной конференции по вопросам Машинного обучения, ICML ’08, 2001, стр 408–415.
[3] Лэнгфорд, J., Л. Ли и Т. Чжан. “Разреженное Дистанционное обучение Через Усеченный Градиент”. Дж. Мах. Учиться. Res., Издание 10, 2009, стр 777–801.
[4] Nocedal, J. и С. Дж. Райт. Числовая Оптимизация, 2-й редактор, Нью-Йорк: Спрингер, 2006.
[5] Шалев-Шварц, S., И. Зингер и Н. Сребро. “Pegasos: Основной Предполагаемый Решатель Подградиента для SVM”. Продолжения 24-й Международной конференции по вопросам Машинного обучения, ICML ’07, 2007, стр 807–814.
[6] Мастер, S. J. Р. Д. Ноуок и М. А. Т. Фигередо. “Разреженная Реконструкция Отделимым Приближением”. Сигнал сделки Proc., Издание 57, № 7, 2009, стр 2479–2493.
[7] Сяо, Лин. “Двойные Методы усреднения для Упорядоченного Стохастического Изучения и Онлайновой Оптимизации”. Дж. Мах. Учиться. Res., Издание 11, 2010, стр 2543–2596.
[8] Сюй, Вэй. “К Оптимальному Один Крупный масштаб Передачи Изучение с Усредненным Стохастическим Градиентным спуском”. CoRR, abs/1107.2490, 2011.
Указания и ограничения по применению:
fitrlinear не поддерживает высокий table данные.
Некоторые аргументы пары "имя-значение" имеют различные значения по умолчанию и значения по сравнению с в оперативной памяти fitrlinear функция. Поддерживаемые аргументы пары "имя-значение" и любые различия:
'Epsilon'
'ObservationsIn' — Поддержки только 'rows'.
'Lambda' — Может быть 'auto' (значение по умолчанию) или скаляр.
'Learner'
'Regularization' — Поддержки только 'ridge'.
'Solver' — Поддержки только 'lbfgs'.
'Verbose' — Значением по умолчанию является 1
'Beta'
'Bias'
'FitBias' — Поддержки только true.
'Weights' — Значение должно быть длинным массивом.
'HessianHistorySize'
'BetaTolerance' — Значение по умолчанию ослабляется к 1e-3.
'GradientTolerance' — Значение по умолчанию ослабляется к 1e-3.
'IterationLimit' — Значение по умолчанию ослабляется к 20.
'OptimizeHyperparameters' — Значение 'Regularization' параметром должен быть 'ridge'.
'HyperparameterOptimizationOptions' — Для перекрестной проверки высокая оптимизация поддерживает только 'Holdout' валидация. По умолчанию программное обеспечение выбирает и резервирует 20% данных как данные о валидации затяжки и обучает модель с помощью остальной части данных. Можно задать различное значение для части затяжки при помощи этого аргумента. Например, задайте 'HyperparameterOptimizationOptions',struct('Holdout',0.3) зарезервировать 30% данных как данные о валидации.
Для длинных массивов fitrlinear реализации LBFGS путем распределения вычисления потери и градиента среди различных частей длинного массива в каждой итерации. Другие решатели не доступны для длинных массивов.
Когда начальные значения для Beta и Bias не даны, fitrlinear сначала совершенствовал первоначальные оценки параметров, подбирая модель локально к частям данных и комбинируя коэффициенты путем усреднения.
Для получения дополнительной информации см. Раздел "Высокие массивы".
Чтобы выполнить параллельную гипероптимизацию параметров управления, используйте 'HyperparameterOptimizationOptions', struct('UseParallel',true) аргумент значения имени в вызове fitrlinear функция.
Для получения дополнительной информации о параллельной гипероптимизации параметров управления смотрите Параллельную Байесовую Оптимизацию.
Для получения общей информации о параллельных вычислениях, смотрите функции MATLAB Запуска с Автоматической Параллельной Поддержкой (Parallel Computing Toolbox).
fitrsvm | fitlm | lasso | ridge | fitclinear | predict | kfoldPredict | kfoldLoss | RegressionLinear | RegressionPartitionedLinear
У вас есть модифицированная версия этого примера. Вы хотите открыть этот пример со своими редактированиями?
1. Если смысл перевода понятен, то лучше оставьте как есть и не придирайтесь к словам, синонимам и тому подобному. О вкусах не спорим.
2. Не дополняйте перевод комментариями “от себя”. В исправлении не должно появляться дополнительных смыслов и комментариев, отсутствующих в оригинале. Такие правки не получится интегрировать в алгоритме автоматического перевода.
3. Сохраняйте структуру оригинального текста - например, не разбивайте одно предложение на два.
4. Не имеет смысла однотипное исправление перевода какого-то термина во всех предложениях. Исправляйте только в одном месте. Когда Вашу правку одобрят, это исправление будет алгоритмически распространено и на другие части документации.
5. По иным вопросам, например если надо исправить заблокированное для перевода слово, обратитесь к редакторам через форму технической поддержки.