Гамма распределение является семейством кривых 2D параметра. Гамма суммы моделей распределения экспоненциально распределенных случайных переменных и обобщают и распределения хи-квадрат и экспоненциальные распределения.
Statistics and Machine Learning Toolbox™ предлагает несколько способов работать с гамма распределением.
Создайте объект GammaDistribution вероятностного распределения путем строения распределения вероятности к выборочным данным (fitdist) или настройкой значений параметров (makedist). Затем используйте объектные функции, чтобы вычислять распределение, сгенерировать случайные числа, и так далее.
Работа с гамма распределением в интерактивном режиме при помощи приложения Distribution Fitter. Можно экспортировать объект из приложения и использовать объектные функции.
Используйте специфичные для распределения функции (gamcdf, gampdf, gaminv, gamlike, gamstat, gamfit, gamrnd, randg) с заданными параметрами распределения. Специфичные для распределения функции могут принять параметры нескольких гамма распределений.
Используйте типовые функции распределения (cdf, icdf, pdf, random) с заданным именем распределения ('Gamma') и параметры.
Гамма распределение использует следующие параметры.
| Параметр | Описание | Поддержка |
|---|---|---|
a
| Форма | a > 0 |
b | Шкала | b > 0 |
Стандартное гамма распределение имеет модульную шкалу.
Сумма двух гамма случайных переменных параметрами формы a 1 и a 2 оба с масштабным коэффициентом b является гамма случайной переменной параметром формы a = a 1 + a 2 и масштабный коэффициент b.
Функция правдоподобия является функцией плотности вероятности (PDF), просматриваемая в зависимости от параметров. Оценки наибольшего правдоподобия (MLEs) являются оценками параметра, которые максимизируют функцию правдоподобия для фиксированных значений x.
Средства оценки наибольшего правдоподобия a и b для гамма распределения являются решениями одновременных уравнений
где демонстрационное среднее значение для демонстрационного x 1, x 2, …, x n, и Ψ является дигамма-функцией psi.
Чтобы соответствовать гамма распределению к данным и найти оценки параметра, использовать gamfit, fitdist, или mle. В отличие от этого, gamfit и mle, который возвращаемый параметр оценивает, fitdist возвращает подходящий объект GammaDistribution вероятностного распределения. Свойства объектов a и b сохраните оценки параметра.
Для примера сочтите целесообразным Гамма Распределение к Данным.
PDF гамма распределения
где Γ (·) Гамма функция.
Для примера смотрите, Вычисляют Гамма Распределение PDF.
Кумулятивная функция распределения (cdf) гамма распределения
p результата является вероятностью, что одно наблюдение от гамма распределения параметрами a и b падает в интервале [0 x].
Для примера смотрите, Вычисляют Гамма Распределение cdf.
Гамма cdf связана с неполной гамма функцией gammainc
Обратная кумулятивная функция распределения (icdf) гамма распределения в терминах гаммы cdf
где
x результата является значением, таким образом, что наблюдение от гамма распределения параметрами a и b падает в области значений [0 x] с вероятностью p.
Предыдущее интегральное уравнение не имеет никакого известного аналитического решения. gaminv использует итерационный подход (Метод ньютона), чтобы сходиться на решении.
Средним значением гамма распределения является a b.
Отклонением гамма распределения является a b2.
Сгенерируйте выборку 100 гамма случайные числа с формой 3 и масштабируйте 5.
x = gamrnd(3,5,100,1);
Соответствуйте гамма распределению к данным с помощью fitdist.
pd = fitdist(x,'gamma')pd =
GammaDistribution
Gamma distribution
a = 2.7783 [2.1374, 3.61137]
b = 5.73438 [4.30198, 7.64372]
fitdist возвращает GammaDistribution объект. Интервалы рядом с оценками параметра составляют 95% доверительных интервалов для параметров распределения.
Оцените параметры a и b использование функций распределения.
[muhat,muci] = gamfit(x) % Distribution specific functionmuhat = 1×2
2.7783 5.7344
muci = 2×2
2.1374 4.3020
3.6114 7.6437
[muhat2,muci2] = mle(x,'distribution','gamma') % Generic function
muhat2 = 1×2
2.7783 5.7344
muci2 = 2×2
2.1374 4.3020
3.6114 7.6437
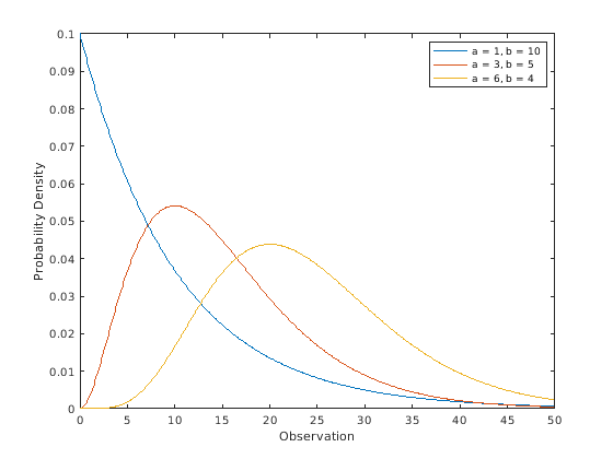
Вычислите pdfs гамма распределения с несколькими формами и масштабными коэффициентами.
x = 0:0.1:50; y1 = gampdf(x,1,10); y2 = gampdf(x,3,5); y3 = gampdf(x,6,4);
Постройте pdfs.
figure; plot(x,y1) hold on plot(x,y2) plot(x,y3) hold off xlabel('Observation') ylabel('Probability Density') legend('a = 1, b = 10','a = 3, b = 5','a = 6, b = 4')

Вычислите cdfs гамма распределения с несколькими формами и масштабными коэффициентами.
x = 0:0.1:50; y1 = gamcdf(x,1,10); y2 = gamcdf(x,3,5); y3 = gamcdf(x,6,4);
Постройте cdfs.
figure; plot(x,y1) hold on plot(x,y2) plot(x,y3) hold off xlabel('Observation') ylabel('Cumulative Probability') legend('a = 1, b = 10','a = 3, b = 5','a = 6, b = 4',"Location","northwest")

Гамма распределение имеет параметр формы и масштабный коэффициент . Для большого , гамма распределение тесно аппроксимирует нормальное распределение средним значением и отклонение .
Вычислите PDF гамма распределения параметрами a = 100 и b = 5.
a = 100; b = 5; x = 250:750; y_gam = gampdf(x,a,b);
Для сравнения вычислите среднее значение, стандартное отклонение и PDF нормального распределения, которое аппроксимирует гамма.
mu = a*b
mu = 500
sigma = sqrt(a*b^2)
sigma = 50
y_norm = normpdf(x,mu,sigma);
Постройте pdfs гамма распределения и нормального распределения на той же фигуре.
plot(x,y_gam,'-',x,y_norm,'-.') title('Gamma and Normal pdfs') xlabel('Observation') ylabel('Probability Density') legend('Gamma Distribution','Normal Distribution')

PDF нормального распределения аппроксимирует PDF гамма распределения.
Бета Распределение — бета распределение является непрерывным распределением 2D параметра, которое имеет параметры a (сначала параметр формы) и b (второй параметр формы). Если X 1 и X 2 имеет стандартные гамма распределения параметрами формы a 1 и a 2 соответственно, то имеет бета распределение параметрами формы a 1 и a 2.
Распределение хи-квадрат — распределение хи-квадрат является непрерывным распределением с одним параметром, которое имеет параметр ν (степени свободы). Распределение хи-квадрат равно гамма распределению с 2a = ν и b = 2.
Экспоненциальное распределение — экспоненциальное распределение является непрерывным распределением с одним параметром, которое имеет параметр μ (среднее значение). Экспоненциальное распределение равно гамма распределению с a = 1 и b = μ. Сумма k экспоненциально распределила случайные переменные со средним μ, гамма распределение параметрами a = k и μ = b.
Распределение Nakagami — распределение Nakagami является непрерывным распределением 2D параметра параметром формы µ и масштабный коэффициент ω. Если x имеет распределение Nakagami, то x2 имеет гамма распределение с a = μ и a b = ω.
Нормальное распределение — нормальное распределение является непрерывным распределением 2D параметра, которое имеет параметры μ (среднее значение) и σ (стандартное отклонение). Когда a является большим, гамма распределение тесно аппроксимирует нормальное распределение μ = a b и σ2 = a b2. Для примера смотрите, Сравнивают Гамму и Нормальное распределение pdfs.
[1] Abramowitz, Милтон, и Ирен А. Стегун, руководство редакторов Математических функций: С Формулами, Графиками и Математическими Таблицами. 9. Дуврская печать.; [Nachdr. der Ausg. von 1972]. Дуврские Книги по Математике. Нью-Йорк, Нью-Йорк: Дувр Publ, 2013.
[2] Эванс, Merran, Николас Гастингс и Брайан Пикок. Статистические Распределения. 2-й редактор Нью-Йорк: Дж. Вайли, 1993.
[3] Хан, Джеральд Дж. и Сэмюэль С. Шапиро. Статистические модели в разработке. Библиотека классики Вайли. Нью-Йорк: Вайли, 1994.
[4] Беззаконный, Статистические модели Джералда Ф. и Методы для Пожизненных Данных. 2-й редактор Вайли Серис в Вероятности и Статистике. Хобокен, Нью-Джерси: Wiley-межнаука, 2003.
[5] Более кроткий, Уильям К. и Луис А. Эскобар. Статистические методы для данных о надежности. Ряд Вайли в вероятности и статистике. Прикладной раздел вероятности и статистики. Нью-Йорк: Вайли, 1998.
[6] Marsaglia, Джордж и Вай Вань Цан. “Простой метод для Генерации Гамма Переменных”. Транзакции ACM на Mathematical Software 26, № 3 (1 сентября 2000): 363–72. https://doi.org/10.1007/978-1-4613-8643-8.
GammaDistribution | gamcdf | gampdf | gaminv | gamlike | gamstat | gamfit | gamrnd | randg | makedist | fitdist