Рэлеевская PDF
Распределение Релея является особым случаем распределения Weibull. Если A и B являются параметрами распределения Weibull, то Распределение Релея параметром b эквивалентно распределению Weibull параметрами и B = 2.
Если скорости компонента частицы в направлениях X и Y являются двумя независимыми нормальными случайными переменными с нулевыми средними значениями и равняются отклонениям, то расстоянием перемещения частицы в единицу времени является распределенный Рейли.
В коммуникационной теории распределения Nakagami, распределения Rician и Распределения Релея используются к рассеянным сигналам модели, которые достигают приемника разнообразными путями. В зависимости от плотности рассеяния сигнал отобразит различные исчезающие характеристики. Rayleigh и распределения Nakagami используются, чтобы смоделировать плотные рассеяния, в то время как модель распределений Rician, исчезающая с более сильным углом обзора. Распределения Nakagami могут уменьшаться до Распределений Релея, но дать больше контроля степенью исчезновения.
raylfit функция возвращает MLE Рэлеевского параметра. Эта оценка
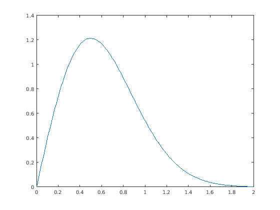
Вычислите PDF Распределения Релея параметром B = 0.5.
x = [0:0.01:2]; p = raylpdf(x,0.5);
Постройте PDF.
figure; plot(x,p)
