Распределение Weibull является семейством кривых 2D параметра. Это распределение названо по имени Waloddi Weibull, который предложил его как соответствующий аналитический инструмент для моделирования прочности на разрыв материалов. Текущее использование также включает надежность и пожизненное моделирование. Распределение Weibull более гибко, чем экспоненциальное распределение в этих целях, потому что экспоненциальное распределение имеет постоянную функцию опасности.
Statistics and Machine Learning Toolbox™ предлагает несколько способов работать с распределением Weibull.
Создайте объект WeibullDistribution вероятностного распределения путем строения распределения вероятности к выборочным данным (fitdist) или настройкой значений параметров (makedist). Затем используйте объектные функции, чтобы вычислять распределение, сгенерировать случайные числа, и так далее.
Работа с распределением Weibull в интерактивном режиме при помощи приложения Distribution Fitter. Можно экспортировать объект из приложения и использовать объектные функции.
Используйте специфичные для распределения функции (wblcdf, wblpdf, wblinv, wbllike, wblstat, wblfit, wblrnd, wblplot) с заданными параметрами распределения. Специфичные для распределения функции могут принять параметры нескольких распределений Weibull.
Используйте типовые функции распределения (cdf, icdf, pdf, random) с заданным именем распределения ('Weibull') и параметры.
Функции Statistics and Machine Learning Toolbox используют 2D параметр распределение Weibull этими параметрами.
| Параметр | Описание | Поддержка |
|---|---|---|
a
| Шкала | a > 0 |
b | Форма | b > 0 |
Стандартное распределение Weibull имеет модульную шкалу.
Распределение Weibull может взять третий параметр. Распределение Weibull с тремя параметрами добавляет параметр положения, который является нулем в случае 2D параметра. Если X имеет 2D параметр распределение Weibull, то Y = X + c имеет распределение Weibull с тремя параметрами с добавленным параметром положения c. Для получения дополнительной информации смотрите Распределение Weibull С тремя параметрами.
Функция правдоподобия является функцией плотности вероятности (PDF), просматриваемая в зависимости от параметров. Оценки наибольшего правдоподобия (MLEs) являются оценками параметра, которые максимизируют функцию правдоподобия для фиксированных значений x. Средства оценки наибольшего правдоподобия a и b для распределения Weibull являются решением одновременных уравнений
â и несмещенные средства оценки параметров a и b.
Чтобы соответствовать распределению Weibull к данным и найти оценки параметра, использовать wblfit, fitdist, или mle. В отличие от этого, wblfit и mle, который возвращаемый параметр оценивает, fitdist возвращает подходящий объект WeibullDistribution вероятностного распределения. Свойства объектов a и b сохраните оценки параметра.
Для примера сочтите целесообразным Распределение Weibull к Параметрам Данных и Оценки.
PDF распределения Weibull
Для примера смотрите, Вычисляют Распределение Weibull PDF.
Кумулятивная функция распределения (cdf) распределения Weibull
p результата является вероятностью, что одно наблюдение от распределения Weibull параметрами a и b падает в интервале [0 x].
Для примера смотрите, Вычисляют Распределение Weibull cdf.
Инверсия cdf распределения Weibull
x результата является значением, где наблюдение от распределения Weibull параметрами a и b падает в области значений [0 x] с вероятностью p.
Функция опасности (мгновенная интенсивность отказов) является отношением PDF и дополнением cdf. Если f (t) и F (t) является PDF и cdf распределения, то показатель риска . Замена PDF и cdf экспоненциального распределения для f (t) и F (t) выше выражений функция .
Для примера смотрите, Сравнивают Экспоненциал и Функции Опасности Распределения Weibull.
Симулируйте данные о пределе прочности тонкой нити с помощью распределения Weibull со значением масштабного коэффициента 0.5 и значение параметров формы 2.
rng('default'); % For reproducibility strength = wblrnd(0.5,2,100,1); % Simulated strengths
Вычислите MLEs и доверительные интервалы для параметров распределения Weibull.
[param,ci] = wblfit(strength)
param = 1×2
0.4768 1.9622
ci = 2×2
0.4291 1.6821
0.5298 2.2890
Предполагаемым масштабным коэффициентом является 0.4768, с 95%-м доверительным интервалом (0.4291,0.5298).
Предполагаемым параметром формы является 1.9622, с 95%-м доверительным интервалом (1.6821,2.2890).
Доверительный интервал по умолчанию для каждого параметра содержит истинное значение.
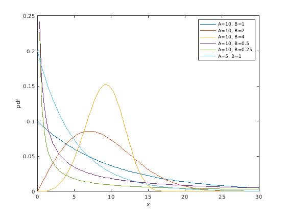
Вычислите и постройте PDF распределения Weibull для различных значений шкалы (A) и сформируйте (B) параметры.
x = linspace(0,30); plot(x,wblpdf(x,10,1),'DisplayName','A=10, B=1') hold on plot(x,wblpdf(x,10,2),'DisplayName','A=10, B=2') plot(x,wblpdf(x,10,4),'DisplayName','A=10, B=4') plot(x,wblpdf(x,10,0.5),'DisplayName','A=10, B=0.5') plot(x,wblpdf(x,10,0.25),'DisplayName','A=10, B=0.25') plot(x,wblpdf(x,5,1),'DisplayName','A=5, B=1') hold off legend('show') xlabel('x') ylabel('pdf')

Значение B=1 приводит к экспоненциальному распределению. Значения B <1 имеют плотность, которая приближается к бесконечности, как x приближается 0. Значения B> 1 имеют плотность, которая приближается 0, как x приближается 1.
Вычислите и постройте cdf распределения Weibull для различных значений шкалы (A) и сформируйте (B) параметры.
x = linspace(0,30); plot(x,wblcdf(x,10,1),'DisplayName','A=10, B=1') hold on plot(x,wblcdf(x,10,2),'DisplayName','A=10, B=2') plot(x,wblcdf(x,10,4),'DisplayName','A=10, B=4') plot(x,wblcdf(x,10,0.5),'DisplayName','A=10, B=0.5') plot(x,wblcdf(x,10,0.25),'DisplayName','A=10, B=0.25') plot(x,wblcdf(x,5,1),'DisplayName','A=5, B=1') hold off legend('show','Location','southeast') xlabel('x') ylabel('cdf')

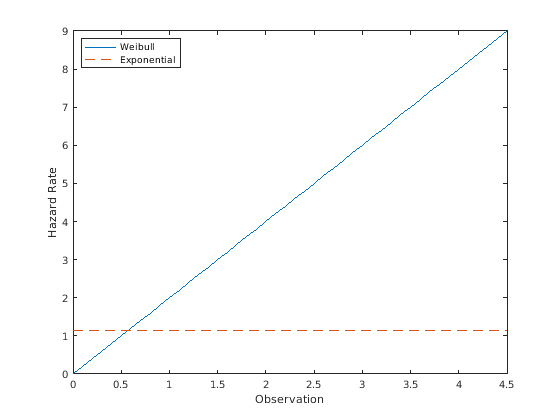
Экспоненциальное распределение имеет постоянную функцию опасности, которая обычно не имеет место для распределения Weibull. В этом примере показатель риска Weibull увеличивается с возрастом (разумное предположение).
Вычислите функцию опасности для распределения Weibull со значением масштабного коэффициента 1 и значение параметров формы 2.
t = 0:0.1:4.5; h1 = wblpdf(t,1,2)./(1-wblcdf(t,1,2));
Вычислите среднее значение распределения Weibull со значением масштабного коэффициента 1 и сформируйте значение параметров 2.
mu = wblstat(1,2)
mu = 0.8862
Вычислите функцию опасности для экспоненциального распределения со средним mu.
h2 = exppdf(t,mu)./(1-expcdf(t,mu));
Постройте обе функции опасности на той же оси.
plot(t,h1,'-',t,h2,'--') xlabel('Observation') ylabel('Hazard Rate') legend('Weibull','Exponential','location','northwest')

Экспоненциальное распределение — экспоненциальное распределение является непрерывным распределением с одним параметром, которое имеет параметр μ (среднее значение). Это распределение также используется для пожизненного моделирования. Когда b = 1, распределение Weibull равно экспоненциальному распределению со средним μ = a.
Распределение Экстремума — распределение экстремума является непрерывным распределением 2D параметра параметрами µ (местоположение) и σ (шкала). Если X имеет распределение Weibull параметрами a и b, то регистрируйте X, имеет распределение экстремума параметрами, µ = регистрирует a и σ = 1/b. Это отношение используется, чтобы соответствовать данным к распределению Weibull.
Распределение Релея — Распределение Релея является непрерывным распределением с одним параметром, которое имеет параметр b (шкала). Если A и B являются параметрами распределения Weibull, то Распределение Релея параметром b эквивалентно распределению Weibull параметрами и B = 2.
[1] Crowder, Мартин Дж., Статистический анализ редактора Данных о Надежности. Переизданный. Лондон: Chapman & Hall, 1995.
[2] Devroye, Люк. Неоднородная Генерация случайных переменных. Нью-Йорк, Нью-Йорк: Спрингер Нью-Йорк, 1986. https://doi.org/10.1007/978-1-4613-8643-8
[3] Эванс, Merran, Николас Гастингс и Брайан Пикок. Статистические Распределения. 2-й редактор Нью-Йорк: Дж. Вайли, 1993.
[4] Беззаконный, Статистические модели Джералда Ф. и Методы для Пожизненных Данных. 2-й редактор Вайли Серис в Вероятности и Статистике. Хобокен, Нью-Джерси: Wiley-межнаука, 2003.
[5] Более кроткий, Уильям К. и Луис А. Эскобар. Статистические методы для данных о надежности. Ряд Вайли в вероятности и статистике. Прикладной раздел вероятности и статистики. Нью-Йорк: Вайли, 1998.
WeibullDistribution | wblcdf | wblpdf | wblinv | wbllike | wblstat | wblfit | wblrnd | wblplot | mle