Распределение t Студента является семейством кривых с одним параметром. Это распределение обычно используется, чтобы протестировать гипотезу относительно среднего значения населения, когда стандартное отклонение населения неизвестно.
Statistics and Machine Learning Toolbox™ предлагает несколько способов работать с распределением t Студента.
Используйте специфичные для распределения функции (tcdf, tinv, tpdf, trnd, tstat) с заданными параметрами распределения. Специфичные для распределения функции могут принять параметры распределений t нескольких Студента.
Используйте типовые функции распределения (cdf, icdf, pdf, random) с заданным именем распределения ('T') и параметры.
Распределение t Студента использует следующий параметр.
| Параметр | Описание | Поддержка |
|---|---|---|
| ню (ν) | Степени свободы | ν = 1, 2, 3,... |
PDF распределения t Студента
где ν является степенями свободы и Γ (·) Гамма функция. Результатом y является вероятность наблюдения особого значения x от распределения t Студента со степенями свободы ν.
Для примера смотрите, Вычисляют и t Распределение Студента Графика PDF.
cdf распределения t Студента
где ν является степенями свободы и Γ (·) Гамма функция. p результата является вероятностью, что одно наблюдение от распределения t со степенями свободы ν падает в интервале [– ∞, x].
Для примера смотрите, Вычисляют и t Распределение Студента Графика cdf.
Обратная функция t задана в терминах t Студента cdf как
где
ν является степенями свободы и Γ (·) Гамма функция. x результата является решением интегрального уравнения, где вы предоставляете вероятность p.
Для примера смотрите, Вычисляют t Студента icdf.
Средним значением распределения t Студента является μ = 0 для степеней свободы ν, больше, чем 1. Если ν равняется 1, то среднее значение не определено.
Отклонение распределения t Студента для степеней свободы ν, больше, чем 2. Если ν меньше чем или равен 2, то отклонение не определено.
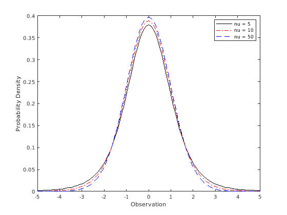
t Студента Распределение PDFВычислите PDF t распределения Студента со степенями свободы, равными 5, 10, и 50.
x = [-5:.1:5]; y1 = tpdf(x,5); y2 = tpdf(x,10); y3 = tpdf(x,50);
Постройте PDF для всех трех вариантов nu на той же оси.
figure; plot(x,y1,'Color','black','LineStyle','-') hold on plot(x,y2,'Color','red','LineStyle','-.') plot(x,y3,'Color','blue','LineStyle','--') xlabel('Observation') ylabel('Probability Density') legend({'nu = 5','nu = 10','nu = 50'}) hold off

t Студента Распределение cdfВычислите cdf t распределения Студента со степенями свободы, равными 5, 10, и 50.
x = [-5:.1:5]; y1 = tcdf(x,5); y2 = tcdf(x,10); y3 = tcdf(x,50);
Постройте cdf для всех трех вариантов nu на той же оси.
figure; plot(x,y1,'Color','black','LineStyle','-') hold on plot(x,y2,'Color','red','LineStyle','-.') plot(x,y3,'Color','blue','LineStyle','--') xlabel('Observation') ylabel('Cumulative Probability') legend({'nu = 5','nu = 10','nu = 50'}) hold off

Найдите 95-ю процентиль t распределения Студента с 50 степени свободы.
p = .95; nu = 50; x = tinv(p,nu)
x = 1.6759
t Студента и Нормальное распределение pdfsT распределение Студента является семейством кривых в зависимости от одного параметра ν (степени свободы). Как степени свободы ν бесконечность подхода, t распределение приближается к стандартному нормальному распределению.
Вычислите pdfs для t распределения Студента параметром nu = 5 и t распределение Студента параметром nu = 15.
x = [-5:0.1:5]; y1 = tpdf(x,5); y2 = tpdf(x,15);
Вычислите PDF для стандартного нормального распределения.
z = normpdf(x,0,1);
Постройте t Студента pdfs и стандартную нормальную PDF на той же фигуре.
plot(x,y1,'-.',x,y2,'--',x,z,'-') legend('Student''s t Distribution with \nu=5', ... 'Student''s t Distribution with \nu=15', ... 'Standard Normal Distribution','Location','best') xlabel('Observation') ylabel('Probability Density') title('Student''s t and Standard Normal pdfs')

Стандартная нормальная PDF имеет более короткие хвосты, чем t Студента pdfs.
Бета Распределение — бета распределение является непрерывным распределением 2D параметра, которое имеет параметры a (сначала параметр формы) и b (второй параметр формы). Если Y имеет распределение t Студента со степенями свободы ν, то имеет бета распределение параметрами формы a = ν/2 и b = ν/2. Это отношение является использованными для расчета значениями t cdf, и обратные функции, и сгенерировать t распределили случайные числа.
Распределение Коши — распределение Коши является непрерывным распределением 2D параметра параметрами γ (шкала) и δ (местоположение). Это - особый случай Устойчивого Распределения параметрами формы α = 1 и β = 0. Стандарт распределение Коши (модульная шкала и нуль местоположения) является распределением t Студента со степенями свободы ν, равный 1. Стандарт распределение Коши имеет неопределенное среднее значение и отклонение.
Для примера смотрите, Генерируют Случайные числа Коши Используя t Студента.
Распределение хи-квадрат — распределение хи-квадрат является непрерывным распределением с одним параметром, которое имеет параметр ν (степени свободы). Если Z имеет стандартное нормальное распределение и χ2 имеет распределение хи-квадрат со степенями свободы ν, затем имеет распределение t Студента со степенями свободы ν.
Нецентральное t Распределение — нецентральное распределение t является непрерывным распределением 2D параметра, которое обобщает распределение t Студента и имеет параметры ν (степени свободы) и δ (нецентрированность). Установка δ = 0 выражений распределение t Студента.
Нормальное распределение — нормальное распределение является непрерывным распределением 2D параметра параметрами μ (среднее значение) и σ (стандартное отклонение).
Как степени свободы бесконечность подхода ν, распределение t Студента приближается к стандартному нормальному распределению (нулевое среднее значение и модульное стандартное отклонение).
Для примера смотрите, Сравнивают t Студента и Нормальное распределение pdfs
Если x является случайной выборкой размера n от нормального распределения со средним μ, то статистическая величина , где демонстрационное среднее значение, и s является демонстрационным стандартным отклонением, имеет распределение t Студента с n — 1 степень свободы.
Для примера смотрите, Вычисляют t Распределение Студента cdf.
t Распределение Шкалы Местоположения — распределение шкалы местоположения t является непрерывным распределением с тремя параметрами параметрами μ (среднее значение), σ (шкала) и ν (форма). Если x имеет распределение шкалы местоположения t параметрами µ, σ и ν, то имеет распределение t Студента со степенями свободы ν.
[1] Abramowitz, Милтон, и Ирен А. Стегун, руководство редакторов Математических функций: С Формулами, Графиками и Математическими Таблицами. 9. Дуврская печать.; [Nachdr. der Ausg. von 1972]. Дуврские Книги по Математике. Нью-Йорк, Нью-Йорк: Дувр Publ, 2013.
[2] Devroye, Люк. Неоднородная Генерация случайных переменных. Нью-Йорк, Нью-Йорк: Спрингер Нью-Йорк, 1986. https://doi.org/10.1007/978-1-4613-8643-8
[3] Эванс, Merran, Николас Гастингс и Брайан Пикок. Статистические Распределения. 2-й редактор Нью-Йорк: Дж. Вайли, 1993.
[4] Kreyszig, Эрвин. Вводная математическая статистика: принципы и методы. Нью-Йорк: Вайли, 1970.
tcdf | tpdf | tinv | tstat | trnd | ttest | ttest2