exponenta event banner

Пользовательские примеры готовых узлов систем связи

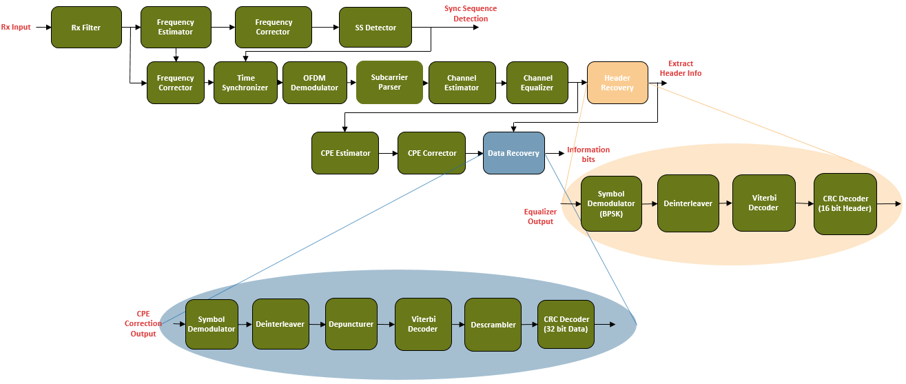
Объединяйтесь предварительно созданный, и проверил пользовательские подсистемы передатчика и приемника в разработку системы

Реализование пользовательских приемников и передатчиков, таких как алгоритмы OFDM, в оборудовании требует специализированных навыков и знания. Эти примеры готовых узлов предоставляют фиксированной точке Simulink® проекты с аппаратными реализациями для пользовательских коммуникационных подсистем.

Можно использовать эти проекты как есть в разработке системы, чтобы обеспечить информацию о пакете уникальному приложению и сгенерировать синтезируемый VHDL® или Verilog® код (требует HDL Coder™). Проекты также показывают лучшие практики для реализации пользовательских алгоритмов радиосвязей на оборудовании ASIC или FPGA.

Рекомендуемые примеры