exponenta event banner

fnxtr

Экстраполируйте сплайн

Описание

пример

pp = fnxtr(f,order) возвращает сплайн порядка order это экстраполирует сплайн f. pp равняется f на его основном интервале, но pp полином данного распоряжения вне того интервала. pp удовлетворяет, по крайней мере, order условия гладкости в концах основного интервала f, то есть, в новых пропусках. Является самым полезным использовать положительное значение order это меньше, чем порядок f.

pp = fnxtr(f) использует порядок экстраполяции, равный 2. Это эквивалентно fnxtr(f,2).

Примеры

свернуть все

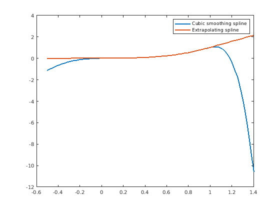
Создайте кубический сплайн сглаживания на единичном интервале.

x = rand(1,21);
spline = csaps(x,x.^3); 

Создайте сплайн экстраполирования порядка 2.

order = 2;
extrSpline = fnxtr(spline,order);

Постройте исходный сплайн вместе со сплайном экстраполирования.

fnplt(spline,[-.5 1.4])
hold on
fnplt(extrSpline,[-.5 1.4])
legend('Cubic smoothing spline','Extrapolating spline')
hold off

Figure contains an axes object. The axes object contains 2 objects of type line. These objects represent Cubic smoothing spline, Extrapolating spline.

Создайте и постройте двумерный B-сплайн.

spline = spmak({0:3,0:4},1);
fnplt(spline)

Figure contains an axes object. The axes object contains an object of type surface.

Создайте сплайн экстраполирования. Чтобы экстраполировать в первой переменной только, задайте отрицательное целое число как порядок экстраполяции во второй переменной.

order = [3,-1];
extrSpline = fnxtr(spline,order);
fnplt(extrSpline)

Figure contains an axes object. The axes object contains an object of type surface.

Входные параметры

свернуть все

Шлицуйте, чтобы экстраполировать в виде структуры. f должен быть сплайн в B-форме, BBform или ppform.

Типы данных: struct

Порядок экстраполирования сплайна в виде целого числа или вектора из целых чисел.

Если order нуль, затем сплайн экстраполирования описывает тот же сплайн как fn2fm(f,'B-'), но находится в ppform и имеет больший основной интервал.

Если order является, по крайней мере, столь же большим как порядок f, затем сплайн экстраполирования является тем же сплайном как gn2fm(f,'pp'), но использование еще две части и имеет больший основной интервал.

Если f m - варьируемая величина, затем order может быть вектор с элементами m, где order(i) порядок, используемый, чтобы экстраполировать в i- переменная th. Исключить i- переменная th из того, чтобы быть используемым в экстраполяции, задайте order(i) как отрицательное целое число.

Пример 1

Выходные аргументы

свернуть все

Шлицуйте в ppform, возвращенной как структура с этими полями.

Форма сплайна, возвращенного как pp. pp указывает, что сплайн дан в форме кусочного полинома.

Свяжите положения узлом сплайна, возвращенного как вектор или как массив ячеек векторов для многомерных данных. Векторы содержат строго увеличивающиеся элементы, которые представляют начало и конец каждого из интервалов, на которых заданы полиномиальные части.

Коэффициенты полиномов для каждой части, возвращенной как матрица или как массив для многомерных данных.

Количество полиномиальных частей, описывающих сплайн, возвращенный как скаляр или как вектор из количеств частей в каждой переменной для многомерных данных.

Порядок полиномиальной функции, описывающей каждую полиномиальную часть сплайна, возвращенного как скаляр или как вектор, содержащий порядок в каждой переменной для многомерных данных.

Размерность целевой функции, возвращенной как скаляр.

Смотрите также

| |

Введен в R2006a