exponenta event banner

probor

Синтаксис

Описание

пример

y = probor(x) возвращает вероятностный OR (также известный как алгебраическую сумму) столбцов в x. В рамках нечеткого процесса вывода, probor функция используется или в качестве нечеткого оператора при оценке антецедентов правила или в качестве оператора агрегации при объединении выходных нечетких множеств от всех правил.

Примеры

свернуть все

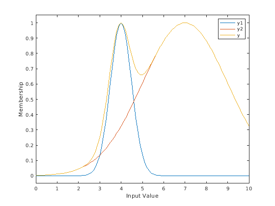
Задайте вселенную беседы (входные значения) для функций принадлежности.

x = 0:0.1:10;

Задайте две Гауссовых функции принадлежности с различными средними значениями и отклонениями.

y1 = gaussmf(x,[0.5 4]);
y2 = gaussmf(x,[2 7]);

Вычислите вероятностный OR между этими функциями принадлежности.

y = probor([y1;y2]);

Постройте график результатов.

plot(x,[y1;y2;y])
legend('y1','y2','y')
ylim([-0.05 1.05])
ylabel('Membership')
xlabel('Input Value')

Figure contains an axes object. The axes object contains 3 objects of type line. These objects represent y1, y2, y.

Входные параметры

свернуть все

Нечеткие входные значения в виде массива или вектора-строки.

Выходные аргументы

свернуть все

Вероятностные значения OR, возвращенные как вектор-строка с одинаковым числом столбцов как x. Каждый элемент y содержит вероятностное значение OR для соответствующего столбца в x.

Если x ссорится, затем y = x.

Если x = [A;B], где A и B векторы-строки, затем iэлемент th y следующая алгебраическая сумма.

y(i) = A(i) + B(i) - A(i)*B(i);

Если x имеет больше чем две строки, вероятностный OR вычисляется для первых двух строк. Затем вероятностный OR вычисляется между результатом и следующей строкой. Этот процесс повторяется для каждой последующей строки.

x = [A;B;C;D]
y(i) = A(i) + B(i) - A(i)*B(i);
y(i) = y(i) + C(i) - y(i)*C(i);
y(i) = y(i) + D(i) - y(i)*D(i);

Смотрите также

Представлено до R2006a