exponenta event banner

gmonopuls

Гауссов моноимпульс

Описание

пример

y = gmonopuls(t,fc) возвращает выборки амплитудного модулем Гауссова моноимпульса с центральной частотой fc во время, указанное в массиве t.

пример

tc = gmonopuls('cutoff',fc) возвращает длительность времени между максимальными и минимальными амплитудами импульса.

Примеры

свернуть все

Рассмотрите Гауссов моноимпульс с центральной частотой fc=2 GHz и произведенный на уровне 100 ГГц. Определите время среза tc использование 'cutoff' опция и вычисляет моноимпульс между -2tc и 2tc.

fc = 2e9;
fs = 100e9;

tc = gmonopuls('cutoff',fc);
t  = -2*tc:1/fs:2*tc;

y = gmonopuls(t,fc);

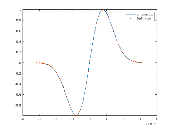
Моноимпульс задан уравнением

y(t)=e1/2(t/σ)exp(-(t/σ)2/2),

где σ=tc/2=1/(2πfc) и экспоненциальный фактор таков что y(σ)=1. Постройте две кривые и проверьте, что они соответствуют.

sg = 1/(2*pi*fc);

ys = exp(1/2)*t/sg.*exp(-(t/sg).^2/2);

plot(t,y,t,ys,'.')
legend('gmonopuls','Definition')

Figure contains an axes object. The axes object contains 2 objects of type line. These objects represent gmonopuls, Definition.

Рассмотрите Гауссов моноимпульс с центральной частотой fc=2 GHz и произведенный на уровне 100 ГГц. Используйте моноимпульс, чтобы создать последовательность импульсов с интервалом 7,5 нс.

Определите ширину tc из каждого импульса с помощью 'cutoff' опция. Установите времена задержки быть целочисленными множителями интервала.

fc = 2e9;
fs = 100e9;

tc = gmonopuls('cutoff',fc);
D = ((0:2)*7.5+2.5)*1e-9;

Сгенерируйте последовательность импульсов, таким образом, что общая длительность 150tc. Постройте результат.

t  = 0:1/fs:150*tc;
yp = pulstran(t,D,'gmonopuls',fc);

plot(t,yp)

Figure contains an axes object. The axes object contains an object of type line.

Входные параметры

свернуть все

Временные стоимости, в которых амплитудный модулем Гауссов моноимпульс вычисляется в виде вектора.

Центральная частота в виде действительной положительной скалярной величины описывается в герц. По умолчанию, fc= 1000 Гц.

Выходные аргументы

свернуть все

Моноимпульс модульной амплитуды, возвращенной как вектор.

Длительность времени между максимальными и минимальными амплитудами импульса, возвращенного как скаляр.

Советы

Значениями по умолчанию подставляются пустой или не использовали запаздывание входных параметров.

Расширенные возможности

Генерация кода C/C++
Генерация кода C и C++ с помощью MATLAB® Coder™.

Смотрите также

| | | |

Представлено до R2006a