Бисопряженный метод градиентов
x = bicg(A,b)
bicg(A,b,tol)
bicg(A,b,tol,maxit)
bicg(A,b,tol,maxit,M)
bicg(A,b,tol,maxit,M1,M2)
bicg(A,b,tol,maxit,M1,M2,x0)
[x,flag] = bicg(A,b,...)
[x,flag,relres] = bicg(A,b,...)
[x,flag,relres,iter] = bicg(A,b,...)
[x,flag,relres,iter,resvec] = bicg(A,b,...)
x = bicg(A,b) попытки решить систему линейных уравнений A*x = b для xзатем- n матрица коэффициентов A должно быть квадратным и должен быть большим и разреженным. Вектор-столбец b должен иметь длину nA может быть указатель на функцию, afun, таким образом, что afun(x,'notransp') возвращает A*x и afun(x,'transp') возвращает A'*x.
Параметризация Функций объясняет, как предоставить дополнительные параметры функциональному afun, а также предварительный формирователь функционирует mfun описанный ниже, при необходимости.
Если bicg сходится, это отображает сообщение к тому эффекту. Если bicg сбои, чтобы сходиться после максимального количества итераций или остановов по любой причине, это распечатывает предупреждающее сообщение, которое включает относительный остаточный norm(b-A*x)/norm(b) и номер итерации, в который метод, остановленный или отказавший.
bicg(A,b,tol) задает допуск метода. Если tol [], затем bicg использует значение по умолчанию, 1e-6.
bicg(A,b,tol,maxit) задает максимальное количество итераций. Если maxit [], затем bicg использует значение по умолчанию, min(n,20).
bicg(A,b,tol,maxit,M) и bicg(A,b,tol,maxit,M1,M2) используйте предварительный формирователь M или M = M1*M2 и эффективно решите систему inv(M)*A*x = inv(M)*b для x. Если M [] затем bicg не применяет предварительного формирователя. M может быть указатель на функцию mfun, таким образом, что mfun(x,'notransp') возвращает M\x и mfun(x,'transp') возвращает M'\x.
bicg(A,b,tol,maxit,M1,M2,x0) задает исходное предположение. Если x0 [], затем bicg использует значение по умолчанию, все-нулевой вектор.
[x,flag] = bicg(A,b,...) также возвращает флаг сходимости.
Флаг | Сходимость |
|---|---|
0 |
|
1 |
|
2 | Предварительный формирователь |
3 |
|
4 | Один из скаляров вычисляется во время |
Каждый раз, когда flag не 0, решение x возвращенный то, что с минимальной невязкой нормы, вычисленной по всем итерациям. Никакие сообщения не отображены если flag выход задан.
[x,flag,relres] = bicg(A,b,...) также возвращает относительный остаточный norm(b-A*x)/norm(b). Если flag 0, relres <= tol.
[x,flag,relres,iter] = bicg(A,b,...) также возвращает номер итерации в который x был вычислен, где 0 <= iter <= maxit.
[x,flag,relres,iter,resvec] = bicg(A,b,...) также возвращает вектор норм невязки в каждой итерации включая norm(b-A*x0).
В этом примере показано, как использовать bicg с матричным входом. bicg. Следующий код:
n = 100; on = ones(n,1); A = spdiags([-2*on 4*on -on],-1:1,n,n); b = sum(A,2); tol = 1e-8; maxit = 15; M1 = spdiags([on/(-2) on],-1:0,n,n); M2 = spdiags([4*on -on],0:1,n,n); x = bicg(A,b,tol,maxit,M1,M2);
отображения это сообщение:
bicg converged at iteration 9 to a solution with relative residual 5.3e-009
Этот пример заменяет матричный A в предыдущем примере с указателем на матричное векторное произведение функционируют afun. Пример содержится в файле run_bicg это
Вызовы bicg с @afun указатель на функцию в качестве его первого аргумента.
Содержит afun как вложенная функция, так, чтобы все переменные в run_bicg доступны для afun.
Поместите следующее в файл под названием run_bicg:
function x1 = run_bicg
n = 100;
on = ones(n,1);
b = afun(on,'notransp');
tol = 1e-8;
maxit = 15;
M1 = spdiags([on/(-2) on],-1:0,n,n);
M2 = spdiags([4*on -on],0:1,n,n);
x1 = bicg(@afun,b,tol,maxit,M1,M2);
function y = afun(x,transp_flag)
if strcmp(transp_flag,'transp') % y = A'*x
y = 4 * x;
y(1:n-1) = y(1:n-1) - 2 * x(2:n);
y(2:n) = y(2:n) - x(1:n-1);
elseif strcmp(transp_flag,'notransp') % y = A*x
y = 4 * x;
y(2:n) = y(2:n) - 2 * x(1:n-1);
y(1:n-1) = y(1:n-1) - x(2:n);
end
end
endКогда вы входите
x1 = run_bicg;
MATLAB отображает сообщение
bicg converged at iteration 9 to a solution with ... relative residual 5.3e-009
Этот пример демонстрирует использование предварительного формирователя.
Загрузите A = west0479, действительное 479 479 несимметричная разреженная матрица.
load west0479;
A = west0479;Задайте b так, чтобы истинное решение было вектором из всех единиц.
b = full(sum(A,2));
Установите допуск и максимальное количество итераций.
tol = 1e-12; maxit = 20;
Используйте bicg найти решение в требуемом допуске и количестве итераций.
[x0,fl0,rr0,it0,rv0] = bicg(A,b,tol,maxit);
fl0 1 потому что bicg не сходится к требуемому допуску 1e-12 в требуемых 20 итерациях. На самом деле, поведение bicg так плохо что исходное предположение (x0 = zeros(size(A,2),1)) лучшее решение и возвращено, как обозначено it0 = 0. MATLAB® хранит остаточную историю в rv0.
Постройте поведение bicg.
semilogy(0:maxit,rv0/norm(b),'-o'); xlabel('Iteration number'); ylabel('Relative residual');

График показывает, что решение не сходится. Можно использовать предварительный формирователь, чтобы улучшить результат.
Создайте предварительный формирователь с ilu, начиная с матричного A несимметрично.
[L,U] = ilu(A,struct('type','ilutp','droptol',1e-5));
Error using ilu There is a pivot equal to zero. Consider decreasing the drop tolerance or consider using the 'udiag' option.
MATLAB не может создать неполный LU, когда это привело бы к сингулярному фактору, который бесполезен как предварительный формирователь.
Можно попробовать еще раз с уменьшаемым допуском отбрасывания, как обозначено сообщением об ошибке.
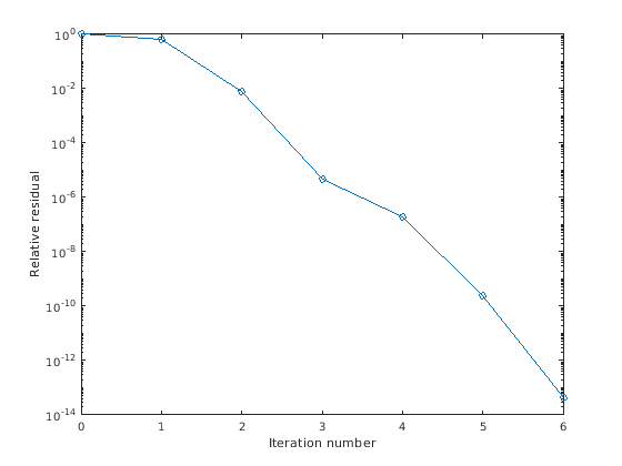
[L,U] = ilu(A,struct('type','ilutp','droptol',1e-6)); [x1,fl1,rr1,it1,rv1] = bicg(A,b,tol,maxit,L,U);
fl1 0 потому что bicg управляет относительной невязкой к 4.1410e-014 (значение rr1). Относительная невязка меньше предписанного допуска 1e-12 в шестой итерации (значение it1) когда предобусловленный неполной LU-факторизацией с допуском отбрасывания 1e-6. Выход rv1(1) norm(b), и выход rv1(7) norm(b-A*x2).
Можно следовать за прогрессом bicg путем графического вывода относительных остаточных значений в каждой итерации, начинающей с первоначальной оценки (выполняют итерации номера 0).
semilogy(0:it1,rv1/norm(b),'-o'); xlabel('Iteration number'); ylabel('Relative residual');

[1] Барретт, R., М. Берри, Т.Ф. Чан, и др., Шаблоны для Решения Линейных систем: Базовые блоки для Итерационных методов, SIAM, Филадельфия, 1994.