Количество ненулевых элементов матрицы
Создайте единичную матрицу и определите количество ненулей, которые оно содержит.
X = eye(4)
X = 4×4
1 0 0 0
0 1 0 0
0 0 1 0
0 0 0 1
N = nnz(X)
N = 4
Используйте nnz в сочетании с оператором отношения, чтобы определить, сколько элементов матрицы удовлетворяет условию. Поскольку операторы отношения производят логические матрицы 1 с и 0s, nnz функционируйте считает 1 с, где условие верно.
Создайте матрицу и определите, сколько элементов больше 10.
X = magic(5)
X = 5×5
17 24 1 8 15
23 5 7 14 16
4 6 13 20 22
10 12 19 21 3
11 18 25 2 9
nnz(X>10)
ans = 15
Плотность матрицы является отношением ненулей к общему количеству элементов, nnz(X)/numel(X).
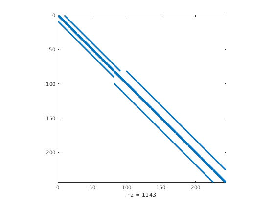
Создайте разреженную матрицу, представляющую Лапласиан конечной разности на L-образной области, и вычислите ее плотность.
X = delsq(numgrid('L',20));
spy(X)
d = nnz(X)/numel(X)
d = 0.0194
Результат показывает, что только приблизительно 2% элементов в матрице являются ненулевыми.
X — Введите матрицуВведите матрицу.
Типы данных: single | double | int8 | int16 | int32 | int64 | uint8 | uint16 | uint32 | uint64 | logical | duration | calendarDuration
Поддержка комплексного числа: Да
Эта функция полностью поддерживает "высокие" массивы. Для получения дополнительной информации см. Раздел "Высокие массивы".
Эта функция полностью поддерживает массивы графического процессора. Для получения дополнительной информации смотрите функции MATLAB Запуска на графическом процессоре (Parallel Computing Toolbox).
Эта функция полностью поддерживает распределенные массивы. Для получения дополнительной информации смотрите функции MATLAB Запуска с Распределенными Массивами (Parallel Computing Toolbox).
У вас есть модифицированная версия этого примера. Вы хотите открыть этот пример со своими редактированиями?
1. Если смысл перевода понятен, то лучше оставьте как есть и не придирайтесь к словам, синонимам и тому подобному. О вкусах не спорим.
2. Не дополняйте перевод комментариями “от себя”. В исправлении не должно появляться дополнительных смыслов и комментариев, отсутствующих в оригинале. Такие правки не получится интегрировать в алгоритме автоматического перевода.
3. Сохраняйте структуру оригинального текста - например, не разбивайте одно предложение на два.
4. Не имеет смысла однотипное исправление перевода какого-то термина во всех предложениях. Исправляйте только в одном месте. Когда Вашу правку одобрят, это исправление будет алгоритмически распространено и на другие части документации.
5. По иным вопросам, например если надо исправить заблокированное для перевода слово, обратитесь к редакторам через форму технической поддержки.