exponenta event banner

spy

Визуализируйте шаблон разреженности матрицы

Описание

пример

spy(S) строит шаблон разреженности матричного S. Ненулевые значения окрашены, в то время как нулевые значения белые. График отображает количество ненулей в матрице, nz = nnz(S).

пример

spy(S,LineSpec) дополнительно задает LineSpec дать символ маркера и цвет, чтобы использовать в графике. Например, spy(A,'r*') использование красные звездочки для ненулей.

пример

spy(___,MarkerSize) задает MarkerSize дать размер маркеров с помощью любой из предыдущих комбинаций входных аргументов.

Примеры

свернуть все

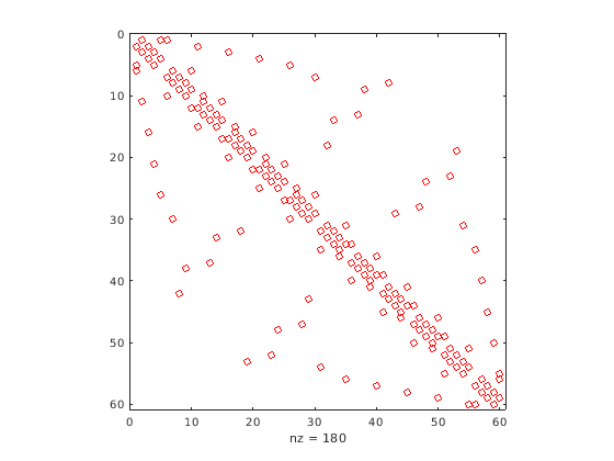
Постройте 60 60 разреженную матрицу смежности графика возможности соединения Бакминстера Фуллера геодезический купол. Эта матрица также представляет углерод 60 молекул и футбольный мяч.

B = bucky;
spy(B)

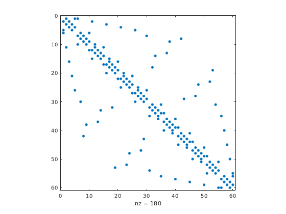
Задайте цвет и маркер.

spy(B,'ro')

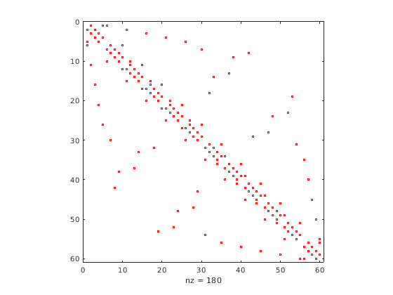
Также задайте размер маркера.

spy(B,'ro',2)

Входные параметры

свернуть все

Введите матрицу. S обычно разреженная матрица, но может быть или полным или разреженной.

Типы данных: single | double | int8 | int16 | int32 | int64 | uint8 | uint16 | uint32 | uint64 | logical
Поддержка комплексного числа: Да

Размер маркеров, заданных как положительный целочисленный скаляр.

Пример: spy(A,3) маркеры использования размера 3.

Символ маркера и цвет, заданный как вектор символов или строка, содержащая символы. Символы могут появиться в любом порядке. Вы не должны задавать обе характеристики (маркер и цвет). Например, если вы не используете цвет и задаете маркер, затем график использует цвета по умолчанию, но использует заданные маркеры.

Пример: 'or' использование красные круговые маркеры.

МаркерОписание
oКруг
+Знак «плюс»
*Звездочка
.Точка
xКрест
sКвадрат
dРомб
^Треугольник, направленный вверх
vНисходящий треугольник
>Треугольник, указывающий вправо
<Треугольник, указывающий влево
pПентаграмма
hГексаграмма
ЦветОписание

y

Желтый

m

Пурпурный

c

Голубой

r

Красный

g

Зеленый

b

Синий

w

Белый

k

Черный

Советы

  • format + основанная на тексте альтернатива для отображения ненулевой структуры небольшой матрицы:

    format +
    eye(4)
    ans =
    
    +   
     +  
      + 
       +

Расширенные возможности

Представлено до R2006a