Распределение хи-квадрат обычно используется в тестировании гипотезы, особенно тест в квадрате хи для качества подгонки.
Распределение хи-квадрат использует следующий параметр.
| Параметр | Описание | Поддержка |
|---|---|---|
| ν | Степени свободы | ν положительное значение |
Функция плотности вероятности (PDF)
где Γ (·) Гамма функция, ν является степенями свободы и x ≥ 0.
Кумулятивная функция распределения (cdf)
где Γ (·) Гамма функция, ν является степенями свободы и x ≥ 0.
Среднее значение является ν.
Отклонением является 2ν.
χ 2 распределения является особым случаем гамма распределения где b = 2 в уравнении для гамма распределения ниже.
χ 2 распределения привлекает особое внимание из-за своей важности в нормальной теории выборочного метода. Если набор n наблюдений нормально распределен с отклонением σ 2, и s2 является демонстрационным отклонением, то
Это отношение используется, чтобы вычислить доверительные интервалы для оценки нормального параметра σ 2 в функциональном normfit.
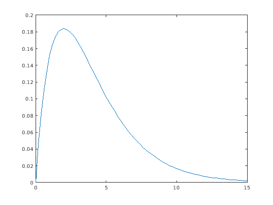
Вычислите PDF распределения хи-квадрат с 4 степенями свободы.
x = 0:0.2:15; y = chi2pdf(x,4);
Постройте PDF.
figure; plot(x,y)

Распределение хи-квадрат скашивается направо, специально для немногих степеней свободы.
chi2cdf | chi2gof | chi2inv | chi2pdf | chi2rnd | chi2stat | random