exponenta event banner

interpn

Интерполяция для 1D, 2D, 3-D, и данных с координатной сеткой N-D в ndgrid формате

Описание

пример

Vq = interpn(X1,X2,...,Xn,V,Xq1,Xq2,...,Xqn) возвращает интерполированные значения функции переменных n в определенных точках запроса с помощью линейной интерполяции. Результаты всегда проходят через исходную выборку функции. X1,X2,...,Xn содержите координаты точек выборки. V содержит соответствующие значения функции в каждой точке выборки. Xq1,Xq2,...,Xqn содержите координаты точек запроса.

Vq = interpn(V,Xq1,Xq2,...,Xqn) принимает сетку по умолчанию точек выборки. Сетка по умолчанию состоит из точек, 1,2,3... ni в каждой размерности. Значение ni является длиной ith размерности в V. Используйте этот синтаксис, когда это необходимо, чтобы сохранить память, и не касаются абсолютных расстояний между точками.

Vq = interpn(V) возвращает интерполированные значения на усовершенствованной сетке, сформированной путем деления интервала между демонстрационными значениями однажды в каждой размерности.

пример

Vq = interpn(V,k) возвращает интерполированные значения на усовершенствованной сетке, сформированной путем повторного сокращения вдвое интервалов k времена в каждой размерности. Это приводит к 2^k-1 интерполированные точки между демонстрационными значениями.

пример

Vq = interpn(___,method) задает альтернативный метод интерполяции: 'linear'самый близкийpchip, 'cubic', 'makima', или 'spline'. Методом по умолчанию является 'linear'.

пример

Vq = interpn(___,method,extrapval) также задает extrapval, скалярное значение, которое присвоено всем запросам, которые лежат вне области точек выборки.

Если вы не используете extrapval аргумент для запросов вне области точек выборки, затем на основе method аргумент interpn возвращает одно из следующего:

  • Экстраполируемые значения для 'spline' и 'makima' методы

  • NaN значения для других методов интерполяции

Примеры

свернуть все

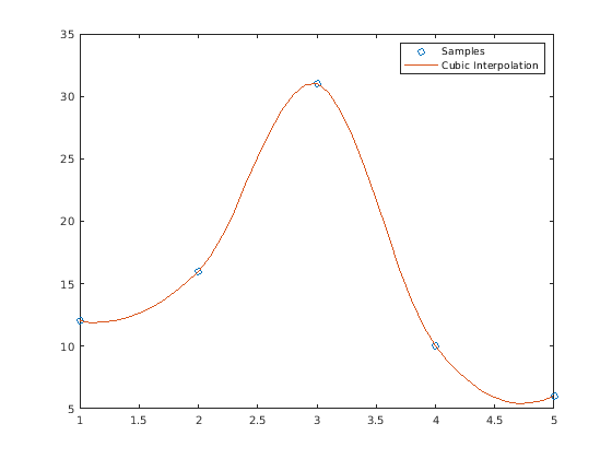
Задайте точки выборки и значения.

x = [1 2 3 4 5];
v = [12 16 31 10 6];

Определите точки запроса, xq, и интерполируйте.

xq = (1:0.1:5);
vq = interpn(x,v,xq,'cubic');

Постройте результат.

figure
plot(x,v,'o',xq,vq,'-');
legend('Samples','Cubic Interpolation');

Создайте набор узлов решетки и соответствующих демонстрационных значений.

[X1,X2] = ndgrid((-5:1:5));
R = sqrt(X1.^2 + X2.^2)+ eps;
V = sin(R)./(R);

Интерполируйте по более прекрасной сетке с помощью ntimes=1.

Vq = interpn(V,'cubic');
mesh(Vq);

Создайте векторы сетки, x1x2 , и x3. Эти векторы задают точки, сопоставленные со значениями в V.

x1 = 1:100;
x2 = (1:50)';
x3 = 1:30;

Задайте демонстрационные значения, чтобы быть 100 50 30 массивами случайных чисел, V. Используйте gallery функция, чтобы создать массив.

V = gallery('uniformdata',100,50,30,0);

Оцените V в трех точках вне области x1x2 , и x3. Задайте extrapval = -1.

xq1 = [0 0 0];
xq2 = [0 0 51];
xq3 = [0 101 102];
vq = interpn(x1,x2,x3,V,xq1,xq2,xq3,'linear',-1)
vq = 1×3

    -1    -1    -1

Все три точки оценивают к -1 потому что они находятся вне области x1x2 , и x3.

Задайте анонимную функцию, которая представляет$f = te^{-x^{2}-y^{2}-z^{2}}$.

f = @(x,y,z,t) t.*exp(-x.^2 - y.^2 - z.^2);

Создайте сетку точек в$R^4$. Затем передайте точки через функцию, чтобы создать демонстрационную стоимость, V.

[x,y,z,t] = ndgrid(-1:0.2:1,-1:0.2:1,-1:0.2:1,0:2:10);
V = f(x,y,z,t);

Теперь создайте сетку запроса.

[xq,yq,zq,tq] = ...
ndgrid(-1:0.05:1,-1:0.08:1,-1:0.05:1,0:0.5:10);

Интерполируйте V в точках запроса.

Vq = interpn(x,y,z,t,V,xq,yq,zq,tq);

Создайте фильм, чтобы показать результаты.

figure('renderer','zbuffer');
nframes = size(tq, 4);
for j = 1:nframes
   slice(yq(:,:,:,j),xq(:,:,:,j),zq(:,:,:,j),...
         Vq(:,:,:,j),0,0,0);
   caxis([0 10]);
   M(j) = getframe;
end
movie(M);

Входные параметры

свернуть все

Демонстрационные узлы решетки в виде действительных массивов или векторов. Демонстрационные узлы решетки должны быть уникальными.

  • Если X1,X2,...,Xn массивы, затем они содержат координаты полной сетки (в ndgrid формате). Используйте ndgrid функция, чтобы создать X1,X2,...,Xn массивы вместе. Эти массивы должны быть одного размера.

  • Если X1,X2,...,Xn векторы, затем они обработаны как векторы сетки. Значения в этих векторах должны быть строго монотонными, или увеличение или уменьшение.

Примечание

В будущем релизе, interpn не примет смешанные комбинации векторов строки и столбца для выборки и запросит сетки. Вместо этого необходимо создать полную сетку с помощью ndgrid. В качестве альтернативы, если у вас есть большой набор данных, можно использовать griddedInterpolant вместо interpn.

Пример: [X1,X2,X3,X4] = ndgrid(1:30,-10:10,1:5,10:13)

Типы данных: single | double

Демонстрационные значения в виде действительного или комплексного массива. Требования размера для V зависьте от размера X1,X2,...,Xn:

  • Если X1,X2,...,Xn массивы, представляющие полную сетку (в ndgrid формат), затем размер V совпадает с размером любого массива, X1,X2,...,Xn.

  • Если X1,X2,...,Xn векторы сетки, затем V массив чей iразмерность th является той же длиной как вектор сетки Xi, где i= 1,2,...n.

Если V содержит комплексные числа, затем interpn интерполирует действительные и мнимые части отдельно.

Пример: rand(10,5,3,2)

Типы данных: single | double
Поддержка комплексного числа: Да

Точки запроса в виде действительные скаляры, векторы или массивы.

  • Если Xq1,Xq2,...,Xqn скаляры, затем они - координаты точки единого запроса в R n.

  • Если Xq1,Xq2,...,Xqn векторы различных ориентаций, затем Xq1,Xq2,...,Xqn обработаны как векторы сетки в R n.

  • Если Xq1,Xq2,...,Xqn вектора одного размера и ориентация, затем Xq1,Xq2,...,Xqn обработаны как рассеянные точки в R n.

  • Если Xq1,Xq2,...,Xqn массивы, одного размера, затем они представляют любого полная сетка точек запроса (в ndgrid формат) или рассеянные точки в R n.

Примечание

В будущем релизе, interpn не примет смешанные комбинации векторов строки и столбца для выборки и запросит сетки. Вместо этого необходимо создать полную сетку с помощью ndgrid. В качестве альтернативы, если у вас есть большой набор данных, можно использовать griddedInterpolant вместо interpn.

Пример: [X1,X2,X3,X4] = ndgrid(1:10,1:5,7:9,10:11)

Типы данных: single | double

Фактор улучшения в виде действительного, неотрицательного, целочисленного скаляра. Это значение задает число раз, чтобы неоднократно разделить интервалы усовершенствованной сетки в каждой размерности. Это приводит к 2^k-1 интерполированные точки между демонстрационными значениями.

Если k 0, затем Vq совпадает с V.

interpn(V,1) совпадает с interpn(V).

Следующий рисунок изображает k=2 в R 2. Существует 72 интерполированных значения красного цвета и 9 демонстрационных значений черного цвета цвета.

Пример: interpn(V,2)

Типы данных: single | double

Метод интерполяции в виде одной из опций в этой таблице.

МетодОписаниеНепрерывностьКомментарии
'linear'Интерполированное значение в точке запроса основано на линейной интерполяции значений в соседних узлах решетки в каждой соответствующей размерности. Это - метод интерполяции по умолчанию.C0
  • Требует по крайней мере двух узлов решетки в каждой размерности

  • Требует большей памяти, чем 'nearest'

'nearest'Интерполированное значение в точке запроса является значением в самом близком демонстрационном узле решетки. Прерывистый
  • Требует двух узлов решетки в каждой размерности.

  • Самый быстрый расчет со скромными требованиями к памяти

'pchip'Сохраняющая форму кусочная кубичная интерполяция (только для 1D). Интерполированное значение в точке запроса основано на сохраняющей форму кусочной кубичной интерполяции значений в соседних узлах решетки.C1
  • Требует по крайней мере четырех точек

  • Требует большей памяти и время вычисления, чем 'linear'

'cubic'Интерполированное значение в точке запроса основано на кубичной интерполяции значений в соседних узлах решетки в каждой соответствующей размерности. Интерполяция основана на кубической свертке.C1
  • Сетка должна иметь универсальный интервал в каждой размерности, но интервал не должен быть тем же самым для всех размерностей

  • Требует по крайней мере четырех точек в каждой размерности

  • Требует большей памяти и время вычисления, чем 'linear'

'makima'Модифицированный Акима кубическая интерполяция Эрмита. Интерполированное значение в точке запроса основано на кусочно-линейной функции полиномов со степенью самое большее три оцененных использования значений соседних узлов решетки в каждой соответствующей размерности. Формула Акима изменяется, чтобы избежать перерегулирований.C1
  • Требует по крайней мере 2 точек в каждой размерности

  • Производит меньше волнистостей, чем 'spline'

  • Время вычисления обычно меньше 'spline', но требования к памяти подобны

'spline'Интерполированное значение в точке запроса основано на кубичной интерполяции значений в соседних узлах решетки в каждой соответствующей размерности. Интерполяция основана на кубическом сплайне с помощью граничных условий и условий отсутствия узла.C2
  • Требует четырех точек в каждой размерности

  • Требует большей памяти и время вычисления, чем 'cubic'

Значение функции вне области X1,X2,...,XnВ виде действительного или комплексного скаляра. interpn возвращает это постоянное значение для всех точек вне области X1,X2,...,Xn.

Пример 5

Пример: 5+1i

Типы данных: single | double
Поддержка комплексного числа: Да

Выходные аргументы

свернуть все

Интерполированные значения, возвращенные как действительный или комплексный скаляр, вектор или массив. Размер и форма Vq зависит от синтаксиса, который вы используете и, в некоторых случаях, размер и значение входных параметров.

СинтаксисыОсобые условияРазмер VqПример
interpn(X1,...,Xn,V,Xq1,...,Xqn)
interpn(V,Xq1,...,Xqn)
и изменения этих синтаксисов, которые включают method или extrapval
Xq1,...,Xqn скалярыСкалярsize(Vq) = [1 1] когда вы передаете Xq1,...,Xqn как скаляры.
То же самое как вышеXq1,...,Xqn вектора одного размера и ориентацияВектор того же размера и ориентации как Xq1,...,XqnВ 3-D, если
size(Xq1) = [100 1],
и size(Xq2) = [100 1],
и size(Xq3) = [100 1],
затем size(Vq) = [100 1].
То же самое как вышеXq1,...,Xqn векторы смешанной ориентацииsize(Vq) = [length(Xq1),...,length(Xqn)]В 3-D, если
size(Xq1) = [1 100],
и size(Xq2) = [50 1],
и size(Xq3) = [1 5],
затем size(Vq) = [100 50 5].
То же самое как вышеXq1,...,Xqn массивы, одного размераМассив одного размера с Xq1,...,XqnВ 3-D, если
size(Xq1) = [50 25],
и size(Xq2) = [50 25],
и size(Xq3) = [50 25],
затем size(Vq) = [50 25].
interpn(V,k)
и изменения этого синтаксиса, которые включают method или extrapval
'none'

Массив, в который длина iразмерность th
2^k * (size(V,i)-1)+1,

В 3-D, если
size(V) = [10 12 5],
и k = 3,
затем size(Vq) = [73 89 33].

Больше о

свернуть все

Строго Монотонный

Множество значений, которые всегда увеличиваются или уменьшаются без реверсирований. Например, последовательность, a = [2 4 6 8] является строго монотонным и увеличивается. Последовательность, b = [2 4 4 6 8] не является строго монотонным, потому что нет никакого изменения в значении между b(2) и b(3). Последовательность, c = [2 4 6 8 6] содержит реверсирование между c(4) и c(5), таким образом, это не является монотонным вообще.

Полная Сетка (в ndgrid Формате)

Для interpn, полная сетка состоит из массивов n, X1,X2,...,Xn, чьи элементы представляют сетку точек в R n. ith массив, Xi, содержит строго монотонные, увеличивающие значения, которые варьируются наиболее быстро по ith измерению.

Используйте ndgrid функция, чтобы создать полную сетку, которую можно передать interpn. Например, следующий код создает полную сетку в R 2 для области, 1 ≤ X1 ≤ 3, 1 ≤ X2 ≤ 4.

[X1,X2] = ndgrid(-1:3,(1:4))
X1 =

    -1    -1    -1    -1
     0     0     0     0
     1     1     1     1
     2     2     2     2
     3     3     3     3


X2 =

     1     2     3     4
     1     2     3     4
     1     2     3     4
     1     2     3     4
     1     2     3     4

Векторы сетки

Для interpn, векторы сетки состоят из векторов n смешанной ориентации, которые задают точки сетки в R n.

Например, следующий код создает векторы сетки в R 3 для области, 1 ≤ x1 ≤ 3, 4 ≤ x2 ≤ 5, и 6 ≤x3 ≤ 8:

x1 = 1:3;
x2 = (4:5)';
x3 = 6:8;

Рассеянные точки

Для interpn, рассеянные точки состоят из массивов n или векторов, Xq1,Xq2,...,Xqn, это задает набор точек, рассеянных в R n. iмассив th, Xi, содержит координаты в iразмерность th.

Например, следующий код задает точки, (1, 19, 10), (6, 40, 1), (15, 33, 22), и (0, 61, 13) в R 3.

Xq1 = [1 6; 15 0];
Xq2 = [19 40; 33 61];
Xq3 = [10 1; 22 13];

Расширенные возможности

Смотрите также

| | |

Представлено до R2006a