Медиана вероятностного распределения
Загрузите выборочные данные. Создайте вектор, содержащий первый столбец данных о классе экзамена студентов.
load examgrades
x = grades(:,1);Создайте объект нормального распределения путем подбора кривой ему к данным.
pd = fitdist(x,'Normal')pd =
NormalDistribution
Normal distribution
mu = 75.0083 [73.4321, 76.5846]
sigma = 8.7202 [7.7391, 9.98843]
Вычислите медиану подходящего распределения.
m = median(pd)
m = 75.0083
Для симметричного распределения, такого как нормальное распределение, медиана равна среднему значению, mu.
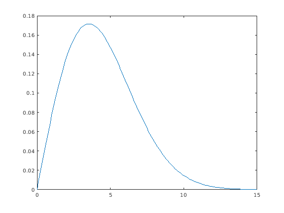
Создайте объект вероятностного распределения Weibull.
pd = makedist('Weibull','a',5,'b',2)
pd =
WeibullDistribution
Weibull distribution
A = 5
B = 2
Вычислите медиану распределения.
m = median(pd)
m = 4.1628
Для скошенного распределения, такого как распределение Weibull, медиана и среднее значение не могут быть равными.
Вычислите среднее значение распределения Weibull и сравните его с медианой.
mean = mean(pd)
mean = 4.4311
Среднее значение распределения больше медианы.
Постройте PDF, чтобы визуализировать распределение.
x = [0:.1:15]; pdf = pdf(pd,x); plot(x,pdf)

pd — Вероятностное распределениеВероятностное распределение в виде объекта вероятностного распределения, созданного с помощью одного из следующих.
| Функция или приложение | Описание |
|---|---|
makedist | Создайте объект вероятностного распределения использование заданных значений параметров. |
fitdist | Соответствуйте объекту вероятностного распределения к выборочным данным. |
| Distribution Fitter | Стройте распределение вероятности к выборочным данным с помощью интерактивного приложения Distribution Fitter и экспортируйте подходящий объект в рабочую область. |
m медианаМедиана вероятностного распределения, возвращенного как скалярное значение. Значение m 50-я процентиль вероятностного распределения.
Указания и ограничения по применению:
Входной параметр pd может быть подходящий объект вероятностного распределения для беты, экспоненциала, экстремума, логарифмически нормального, нормального, и распределения Weibull. Создайте pd путем строения распределения вероятности к выборочным данным от fitdist функция. Для примера смотрите Генерацию кода для Объектов Распределения вероятностей.
Для получения дополнительной информации о генерации кода смотрите Введение в Генерацию кода и Общий Рабочий процесс Генерации кода.
У вас есть модифицированная версия этого примера. Вы хотите открыть этот пример со своими редактированиями?
1. Если смысл перевода понятен, то лучше оставьте как есть и не придирайтесь к словам, синонимам и тому подобному. О вкусах не спорим.
2. Не дополняйте перевод комментариями “от себя”. В исправлении не должно появляться дополнительных смыслов и комментариев, отсутствующих в оригинале. Такие правки не получится интегрировать в алгоритме автоматического перевода.
3. Сохраняйте структуру оригинального текста - например, не разбивайте одно предложение на два.
4. Не имеет смысла однотипное исправление перевода какого-то термина во всех предложениях. Исправляйте только в одном месте. Когда Вашу правку одобрят, это исправление будет алгоритмически распространено и на другие части документации.
5. По иным вопросам, например если надо исправить заблокированное для перевода слово, обратитесь к редакторам через форму технической поддержки.