exponenta event banner

semilogy

Полулогарифмический график (y - ось имеет логарифмическую шкалу),

  • Semilogy plot

Описание

пример

semilogy(X,Y) графики x - и y - координаты с помощью линейной шкалы на x - ось и основа 10 логарифмических масштабов на y - ось.

  • Чтобы построить набор координат, соединенных с методической точностью сегменты, задайте X и Y как векторы из той же длины.

  • Чтобы построить несколько наборов координат на том же наборе осей, задайте по крайней мере один из X или Y как матрица.

пример

semilogy(X,Y,LineSpec) создает график с помощью заданного стиля линии, маркера и цвета.

пример

semilogy(X1,Y1,...,Xn,Yn) графики несколько пар x - и y - координируют на том же наборе осей. Используйте этот синтаксис в качестве альтернативы определению координат как матрицы.

пример

semilogy(X1,Y1,LineSpec1,...,Xn,Yn,LineSpecn) присваивает определенные стили линии, маркеры, и окрашивает к каждому x-y пару. Можно задать LineSpec для некоторого x-y пары и не используют его для других. Например, semilogy(X1,Y1,'o',X2,Y2) задает маркеры для первого x-y пара, но не для второй пары.

пример

semilogy(Y) графики Y против неявного набора x - координаты.

  • Если Y вектор, x - диапазон координат от 1 до length(Y).

  • Если Y матрица, график содержит одну линию для каждого столбца в Y. x - координирует диапазон от 1 до количества строк в Y.

Если Y содержит комплексные числа, semilogy строит мнимую часть Y по сравнению с действительной частью Y. Однако, если вы задаете оба X и Y, MATLAB® игнорирует мнимую часть.

semilogy(Y,LineSpec) задает стиль линии, маркер и цвет.

пример

semilogy(___,Name,Value) задает Line свойства с помощью одного или нескольких Name,Value парные аргументы. Свойства применяются ко всем построенным линиям. Задайте Name,Value пары после всех аргументов в любом из предыдущих синтаксисов. Для списка свойств смотрите Line Properties.

пример

semilogy(ax,___) отображает график в целевых осях. Задайте оси в качестве первого аргумента в любом из предыдущих синтаксисов.

пример

lineobj = semilogy(___) возвращает Line возразите или массив Line объекты. Используйте lineobj изменить свойства графика после создания его. Для списка свойств смотрите Line Properties.

Примеры

свернуть все

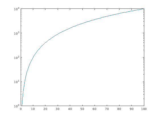
Создайте вектор из x-координат и вектор из y-координат. Создайте логлинейный график x и y, и вызовите grid функционируйте, чтобы показать линии сетки.

x = 1:100;
y = x.^2;
semilogy(x,y)
grid on

Создайте вектор из x-координат и два вектора из y-координат. Постройте два графика путем передачи разделенных от запятой x-y пар semilogy.

x = 1:100;
y1 = x.^2;
y2 = x.^3;
semilogy(x,y1,x,y2)
grid on

Задайте векторный x как взносы по 20-летней ссуде. Задайте векторный y как совокупная стоимость ссуды в размере 1 000$ с процентной ставкой 8%. Постройте совокупную стоимость в каждом взносе.

P = 1000; 
npayments = 240;  
rate = 0.08/12; 
mpayment = P*(rate*(1+rate)^npayments)/(((1+rate)^npayments) - 1);
x = 1:240;
y = x * mpayment;
semilogy(x,y);
grid on

Измените значения деления оси Y и метки в виде галочки путем вызова yticks и yticklabels функции. Затем создайте x-и метки оси Y путем вызова xlabel и ylabel функции.

yticks([10 50 100 500 1000])
yticklabels({'$10','$50','$100','$500','$1000'})
xlabel ('Installment')
ylabel('Cumulate Cost')

Создайте набор x-и y-координат и постройте их в логлинейном графике. Задайте стиль линии как 'o' отобразить круговые маркеры без соединительных линий. Задайте цвет заливки маркера как триплет RGB [0 0.447 0.741], который соответствует темному оттенку синего цвета.

x = linspace(1,1000,15);
y = (1./x) * 10000;
semilogy(x,y,'o','MarkerFaceColor',[0 0.447 0.741])
grid on

Создайте два множества x и y-координаты и отобразите их в логлинейном графике. Задайте пунктирную линию для первого набора координат. Затем отобразите легенду в левом верхнем углу графика путем вызова legend функция и определение местоположения как 'northwest'.

x = 1:100;
y1 = x.^2;
y2 = x.^3;
semilogy(x,y1,'--',x,y2)
legend('x^2','x^3','Location','northwest')

Когда вы задаете только один координатный вектор, semilogy графики те координаты против значений 1:length(y). Например, задайте y как вектор из 5 значений. Создайте логлинейный график y.

y = [0.1 0.2 1 10 1000];
semilogy(y)
grid on

Если вы задаете y как матрица, столбцы y построены против значений 1:size(y,1). Например, задайте y как 5 3 матрица и передача это к semilogy функция. Получившийся график содержит 3 линии, каждая из которых имеет x-координаты тот диапазон от 1 к 5.

y = [ 0.1    1     10
      0.2    2     20
      1.0    10    100
      10     100   1000
      1000   10000 100000];

semilogy(y)
grid on

Создайте мозаичное размещение графика в 'flow' расположение мозаики, так, чтобы оси заполнили свободное место в размещении. Затем вызовите nexttile функция, чтобы создать объект осей и возвратить его как ax1. Затем отобразите логлинейный график путем передачи ax1 к semilogy функция.

tiledlayout('flow')
ax1 = nexttile;
x = 1:100;
y1 = x.^2;
semilogy(ax1,x,y1)

Повторите процесс, чтобы создать второй логлинейный график.

ax2 = nexttile;
y2 = 1./x;
semilogy(ax2,x,y2)

Создайте логлинейный график, содержащий две линии, и возвратите объекты линии в переменной slg.

x = 1:100;
y1 = x.^2;
y2 = x.^3;
slg = semilogy(x,y1,x,y2);

Измените ширину первой линии к 3, и измените цвет второй линии к фиолетовому.

slg(1).LineWidth = 3;
slg(2).Color = [0.4 0 1];

Вставьте NaN значения везде, где существуют разрывы в ваших данных. semilogy функционируйте разрывы отображений в тех местоположениях.

Создайте пару векторов y-координаты и x-. Замените двадцатую y-координату на NaN значение. Затем создайте логлинейный график x и y.

x = 1:50;
y = x.^2;
y(20) = NaN;
semilogy(x,y)

Входные параметры

свернуть все

Линейная шкала координирует в виде скаляра, вектора или матрицы. Размер и форма X зависит от формы ваших данных и типа графика, который вы хотите создать. Эта таблица описывает наиболее распространенные ситуации.

Тип графикаКак задать координаты
Одна точка

Задайте X и Y как скаляры и включают маркер. Например:

semilogy(1,2,'o')

Один набор точек

Задайте X и Y как любая комбинация строки или вектор-столбцы той же длины. Например:

semilogy([1 2 3],[4; 5; 6])

Несколько наборов точек
(использование векторов)

Задайте последовательные пары X и Y векторы. Например:

semilogy([1 2 3],[4 5 6],[1 2 3],[7 8 9])

Несколько наборов точек
(использование матриц)

Если все наборы совместно используют тот же x - или y - координаты, задают разделяемые координаты как вектор и другие координаты как матрица. Длина вектора должна совпадать с одной из размерностей матрицы. Например:

semilogy([1 2 3],[4 5 6; 7 8 9])
Если матрица является квадратной, semilogy строит один график для каждого столбца в матрице.

В качестве альтернативы задайте X и Y как матрицы равного размера. В этом случае, semilogy строит график каждого столбца Y против соответствующего столбца X. Например:

semilogy([1 2 3; 4 5 6],[7 8 9; 10 11 12])

Типы данных: single | double | int8 | int16 | int32 | int64 | uint8 | uint16 | uint32 | uint64 | categorical | datetime | duration

Логарифмическая шкала координирует в виде скаляра, вектора или матрицы. Размер и форма Y зависит от формы ваших данных и типа графика, который вы хотите создать. Эта таблица описывает наиболее распространенные ситуации.

Тип графикаКак задать координаты
Одна точка

Задайте X и Y как скаляры и включают маркер. Например:

semilogy(1,2,'o')

Один набор точек

Задайте X и Y как любая комбинация строки или вектор-столбцы той же длины. Например:

semilogy([1 2 3],[4; 5; 6])

Несколько наборов точек
(использование векторов)

Задайте последовательные пары X и Y векторы. Например:

semilogy([1 2 3],[4 5 6],[1 2 3],[7 8 9])

Несколько наборов точек
(использование матриц)

Если все наборы совместно используют тот же x - или y - координаты, задают разделяемые координаты как вектор и другие координаты как матрица. Длина вектора должна совпадать с одной из размерностей матрицы. Например:

semilogy([1 2 3],[4 5 6; 7 8 9])
Если матрица является квадратной, semilogy строит один график для каждого столбца в матрице.

В качестве альтернативы задайте X и Y как матрицы равного размера. В этом случае, semilogy строит график каждого столбца Y против соответствующего столбца X. Например:

semilogy([1 2 3; 4 5 6],[7 8 9; 10 11 12])

semilogy может исключить координаты в некоторых случаях:

  • Если координаты логарифмической шкалы включают положительные и отрицательные величины, только положительные значения отображены.

  • Если координаты логарифмической шкалы являются всем отрицанием, все значения отображены на логарифмической шкале с соответствующим знаком.

  • Значения логарифмической шкалы нуля не отображены.

Типы данных: single | double | int8 | int16 | int32 | int64 | uint8 | uint16 | uint32 | uint64

Стиль линии, цвет и маркер задается как символ или строка символов. Символы могут появиться в любом порядке. Вы не должны задавать все три характеристики (стиль линии, маркер и цвет). Например, если вы не используете стиль линии и задаете маркер, затем график показывает только маркер и никакую линию.

Пример: '--or' красная пунктирная линия с круговыми маркерами

Стиль линииОписание
-Сплошная линия
--Пунктирная линия
:Пунктирная линия
-.Штрихпунктирная линия
МаркерОписание
'o'Круг
'+'Знак «плюс»
'*'Звездочка
'.'Точка
'x'Крест
'_'Горизонтальная линия
'|'Вертикальная линия
's'Квадрат
'd'Ромб
'^'Треугольник, направленный вверх
'v'Нисходящий треугольник
'>'Треугольник, указывающий вправо
'<'Треугольник, указывающий влево
'p'Пентаграмма
'h'Гексаграмма
ЦветОписание

y

желтый

m

пурпурный

c

голубой

r

красный

g

зеленый

b

синий

w

белый

k

черный

Целевые оси в виде Axes объект. Если вы не задаете оси и если текущая система координат является Декартовой, то semilogy использует текущую систему координат.

Аргументы в виде пар имя-значение

Задайте дополнительные разделенные запятой пары Name,Value аргументы. Name имя аргумента и Value соответствующее значение. Name должен появиться в кавычках. Вы можете задать несколько аргументов в виде пар имен и значений в любом порядке, например: Name1, Value1, ..., NameN, ValueN.

Пример: semilogy([1 2],[3 4],'Color','red') задает красную линию для графика.

Примечание

Перечисленные здесь свойства являются только подмножеством. Для полного списка смотрите Line Properties.

Цвет в виде триплета RGB, шестнадцатеричного цветового кода, названия цвета или краткого названия. Цвет, который вы задаете, устанавливает цвет линии. Это также устанавливает цвет обводки маркера когда MarkerEdgeColor свойство установлено в 'auto'.

Для пользовательского цвета задайте триплет RGB или шестнадцатеричный цветовой код.

  • Триплет RGB представляет собой трехэлементный вектор-строку, элементы которого определяют интенсивность красных, зеленых и синих компонентов цвета. Интенсивность должна быть в области значений [0,1]; например, [0.4 0.6 0.7].

  • Шестнадцатеричный цветовой код является вектором символов или строковым скаляром, который запускается с символа хеша (#) сопровождаемый тремя или шестью шестнадцатеричными цифрами, которые могут лежать в диапазоне от 0 к F. Значения не являются чувствительными к регистру. Таким образом, цветовые коды '#FF8800', '#ff8800', '#F80', и '#f80' эквивалентны.

Кроме того, вы можете задать имена некоторых простых цветов. Эта таблица приводит опции именованного цвета, эквивалентные триплеты RGB и шестнадцатеричные цветовые коды.

Название цветаКраткое названиеТриплет RGBШестнадцатеричный цветовой кодВнешний вид
'red''r'[1 0 0]'#FF0000'

'green''g'[0 1 0]'#00FF00'

'blue''b'[0 0 1]'#0000FF'

'cyan' 'c'[0 1 1]'#00FFFF'

'magenta''m'[1 0 1]'#FF00FF'

'yellow''y'[1 1 0]'#FFFF00'

'black''k'[0 0 0]'#000000'

'white''w'[1 1 1]'#FFFFFF'

'none'Не применяетсяНе применяетсяНе применяетсяНет цвета

Вот являются триплеты RGB и шестнадцатеричные цветовые коды для цветов по умолчанию использованием MATLAB во многих типах графиков.

Триплет RGBШестнадцатеричный цветовой кодВнешний вид
[0 0.4470 0.7410]'#0072BD'

[0.8500 0.3250 0.0980]'#D95319'

[0.9290 0.6940 0.1250]'#EDB120'

[0.4940 0.1840 0.5560]'#7E2F8E'

[0.4660 0.6740 0.1880]'#77AC30'

[0.3010 0.7450 0.9330]'#4DBEEE'

[0.6350 0.0780 0.1840]'#A2142F'

Ширина линии в виде положительного значения в точках, где 1 точка = 1/72 дюйма. Если у линии есть маркеры, ширина линии также влияет на края маркера.

Ширина линии не может быть более тонкой, чем ширина пикселя. Если вы устанавливаете ширину линии на значение, которое меньше ширины пикселя в вашей системе, отображения линии как один пиксель шириной.

Размер маркера в виде положительного значения в точках, где 1 точка = 1/72 дюйма.

Цвет контура маркера в виде 'auto', триплет RGB, шестнадцатеричный цветовой код, название цвета или краткое название. Значение по умолчанию 'auto' использует тот же цвет в качестве Color свойство.

Для пользовательского цвета задайте триплет RGB или шестнадцатеричный цветовой код.

  • Триплет RGB представляет собой трехэлементный вектор-строку, элементы которого определяют интенсивность красных, зеленых и синих компонентов цвета. Интенсивность должна быть в области значений [0,1]; например, [0.4 0.6 0.7].

  • Шестнадцатеричный цветовой код является вектором символов или строковым скаляром, который запускается с символа хеша (#) сопровождаемый тремя или шестью шестнадцатеричными цифрами, которые могут лежать в диапазоне от 0 к F. Значения не являются чувствительными к регистру. Таким образом, цветовые коды '#FF8800', '#ff8800', '#F80', и '#f80' эквивалентны.

Кроме того, вы можете задать имена некоторых простых цветов. Эта таблица приводит опции именованного цвета, эквивалентные триплеты RGB и шестнадцатеричные цветовые коды.

Название цветаКраткое названиеТриплет RGBШестнадцатеричный цветовой кодВнешний вид
'red''r'[1 0 0]'#FF0000'

'green''g'[0 1 0]'#00FF00'

'blue''b'[0 0 1]'#0000FF'

'cyan' 'c'[0 1 1]'#00FFFF'

'magenta''m'[1 0 1]'#FF00FF'

'yellow''y'[1 1 0]'#FFFF00'

'black''k'[0 0 0]'#000000'

'white''w'[1 1 1]'#FFFFFF'

'none'Не применяетсяНе применяетсяНе применяетсяНет цвета

Вот являются триплеты RGB и шестнадцатеричные цветовые коды для цветов по умолчанию использованием MATLAB во многих типах графиков.

Триплет RGBШестнадцатеричный цветовой кодВнешний вид
[0 0.4470 0.7410]'#0072BD'

[0.8500 0.3250 0.0980]'#D95319'

[0.9290 0.6940 0.1250]'#EDB120'

[0.4940 0.1840 0.5560]'#7E2F8E'

[0.4660 0.6740 0.1880]'#77AC30'

[0.3010 0.7450 0.9330]'#4DBEEE'

[0.6350 0.0780 0.1840]'#A2142F'

Цвет заливки маркера в виде 'auto', триплет RGB, шестнадцатеричный цветовой код, название цвета или краткое название. 'auto' опция использует тот же цвет в качестве Color свойство родительских осей. Если вы задаете 'auto' и поле графика осей невидимо, цвет заливки маркера является цветом фигуры.

Для пользовательского цвета задайте триплет RGB или шестнадцатеричный цветовой код.

  • Триплет RGB представляет собой трехэлементный вектор-строку, элементы которого определяют интенсивность красных, зеленых и синих компонентов цвета. Интенсивность должна быть в области значений [0,1]; например, [0.4 0.6 0.7].

  • Шестнадцатеричный цветовой код является вектором символов или строковым скаляром, который запускается с символа хеша (#) сопровождаемый тремя или шестью шестнадцатеричными цифрами, которые могут лежать в диапазоне от 0 к F. Значения не являются чувствительными к регистру. Таким образом, цветовые коды '#FF8800', '#ff8800', '#F80', и '#f80' эквивалентны.

Кроме того, вы можете задать имена некоторых простых цветов. Эта таблица приводит опции именованного цвета, эквивалентные триплеты RGB и шестнадцатеричные цветовые коды.

Название цветаКраткое названиеТриплет RGBШестнадцатеричный цветовой кодВнешний вид
'red''r'[1 0 0]'#FF0000'

'green''g'[0 1 0]'#00FF00'

'blue''b'[0 0 1]'#0000FF'

'cyan' 'c'[0 1 1]'#00FFFF'

'magenta''m'[1 0 1]'#FF00FF'

'yellow''y'[1 1 0]'#FFFF00'

'black''k'[0 0 0]'#000000'

'white''w'[1 1 1]'#FFFFFF'

'none'Не применяетсяНе применяетсяНе применяетсяНет цвета

Вот являются триплеты RGB и шестнадцатеричные цветовые коды для цветов по умолчанию использованием MATLAB во многих типах графиков.

Триплет RGBШестнадцатеричный цветовой кодВнешний вид
[0 0.4470 0.7410]'#0072BD'

[0.8500 0.3250 0.0980]'#D95319'

[0.9290 0.6940 0.1250]'#EDB120'

[0.4940 0.1840 0.5560]'#7E2F8E'

[0.4660 0.6740 0.1880]'#77AC30'

[0.3010 0.7450 0.9330]'#4DBEEE'

[0.6350 0.0780 0.1840]'#A2142F'

Советы

  • semilogy функционируйте цвета использования и стили линии на основе ColorOrder и LineStyleOrder свойства осей. semilogy циклы через цвета с первым стилем линии. Затем это циклически повторяется через цвета снова с каждым дополнительным стилем линии.

    Можно изменить цвета и стили линии после графического вывода путем установки ColorOrder или LineStyleOrder свойства на осях. Можно также вызвать colororder функционируйте, чтобы изменить последовательность цветов для всех осей на рисунке.

Алгоритмы

semilogy графики функций y - координируют на логарифмической шкале путем установки YScale свойство осей к 'log'. Однако, если оси hold состоянием является 'on' прежде чем вы вызовете semilogy, свойство не изменяется, и y - координаты могут отобразиться в линейной шкале.

Расширенные возможности

Представлено до R2006a