Экспоненциальное распределение является семейством кривых с одним параметром. Время ожидания моделей экспоненциального распределения, когда вероятность ожидания дополнительного промежутка времени независима от того, сколько времени вы уже ожидали. Например, вероятность, что лампочка сожжет в ее следующую минуту использования, относительно независима от того, сколько минут это уже горело.
Statistics and Machine Learning Toolbox™ предлагает несколько способов работать с экспоненциальным распределением.
Создайте объект ExponentialDistribution вероятностного распределения путем строения распределения вероятности к выборочным данным (fitdist) или настройкой значений параметров (makedist). Затем используйте объектные функции, чтобы вычислять распределение, сгенерировать случайные числа, и так далее.
Работа с экспоненциальным распределением в интерактивном режиме при помощи приложения Distribution Fitter. Можно экспортировать объект из приложения и использовать объектные функции.
Используйте специфичные для распределения функции (expcdf, exppdf, expinv, explike, expstat, expfit, exprnd) с заданными параметрами распределения. Специфичные для распределения функции могут принять параметры нескольких экспоненциальных распределений.
Используйте типовые функции распределения (cdf, icdf, pdf, random) с заданным именем распределения ('Exponential') и параметры.
Экспоненциальное распределение использует следующий параметр.
| Параметр | Описание | Поддержка |
|---|---|---|
mu(μ) | Среднее значение | μ > 0 |
Параметр μ также равен стандартному отклонению экспоненциального распределения.
Стандартное экспоненциальное распределение имеет μ =1.
Общая альтернативная параметризация экспоненциального распределения должна использовать λ, заданный в качестве среднего количества событий в интервале в противоположность μ, который является средним временем ожидания для события, чтобы произойти. λ и μ являются обратными величинами.
Функция правдоподобия является функцией плотности вероятности (PDF), просматриваемая как функция параметров. Оценки наибольшего правдоподобия (MLEs) являются оценками параметра, которые максимизируют функцию правдоподобия для фиксированных значений x.
Средство оценки наибольшего правдоподобия μ для экспоненциального распределения , где демонстрационное среднее значение для выборок x 1, x 2, …, x n. Демонстрационное среднее значение является несмещенным средством оценки параметра μ.
Чтобы соответствовать экспоненциальному распределению к данным и найти оценку параметра, использовать expfit, fitdist, или mle. В отличие от этого, expfit и mle, который возвращаемый параметр оценивает, fitdist возвращает подходящий объект ExponentialDistribution вероятностного распределения. Свойство объекта mu хранит оценку параметра.
Для примера сочтите целесообразным Экспоненциальное распределение к Данным.
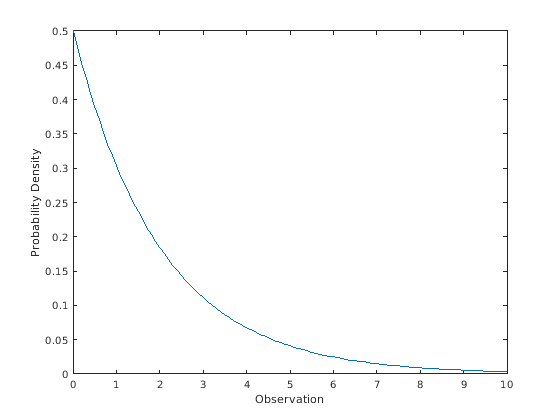
PDF экспоненциального распределения
Для примера смотрите, Вычисляют Экспоненциальное распределение PDF.
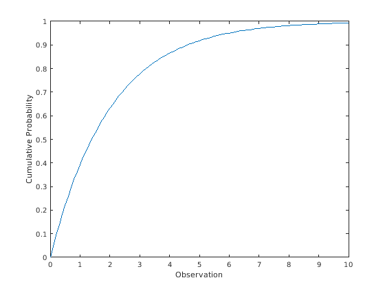
Кумулятивная функция распределения (cdf) экспоненциального распределения
p результата является вероятностью, что одно наблюдение от экспоненциального распределения со средним μ падает в интервале [0, x].
Для примера смотрите, Вычисляют Экспоненциальное распределение cdf.
Обратная кумулятивная функция распределения (icdf) экспоненциального распределения
x результата является значением, таким образом, что наблюдение от экспоненциального распределения параметром μ падает в области значений [0 x] с вероятностью p.
Функция опасности (мгновенная интенсивность отказов) является отношением PDF и дополнением cdf. Если f (t) и F (t) является PDF и cdf распределения (соответственно), то показатель риска . Замена PDF и cdf экспоненциального распределения для f (t) и F (t) дает к постоянному λ. Экспоненциальное распределение является единственным непрерывным распределением с постоянной функцией опасности. λ является обратной величиной μ и может быть интерпретирован как уровень, на котором события имеют место в любом данном интервале. Следовательно, когда вы моделируете времена выживания, вероятность, что элемент переживет дополнительный модуль времени, независима от текущего возраста элемента.
Для примера смотрите Экспоненциально Распределенное Время жизни.
Сгенерируйте выборку 100 из экспоненциально распределенных случайных чисел со средним 700.
x = exprnd(700,100,1); % Generate sampleСоответствуйте экспоненциальному распределению к данным с помощью fitdist.
pd = fitdist(x,'exponential')pd =
ExponentialDistribution
Exponential distribution
mu = 641.934 [532.598, 788.966]
fitdist возвращает ExponentialDistribution объект. Интервал рядом с оценкой параметра является 95%-м доверительным интервалом для параметра распределения.
Оцените параметр с помощью функций распределения.
[muhat,muci] = expfit(x) % Distribution specific functionmuhat = 641.9342
muci = 2×1
532.5976
788.9660
[muhat2,muci2] = mle(x,'distribution','exponential') % Generic distribution function
muhat2 = 641.9342
muci2 = 2×1
532.5976
788.9660
Вычислите PDF экспоненциального распределения параметром mu = 2.
x = 0:0.1:10; y = exppdf(x,2);
Постройте PDF.
figure; plot(x,y) xlabel('Observation') ylabel('Probability Density')

Вычислите cdf экспоненциального распределения параметром mu = 2.
x = 0:0.1:10; y = expcdf(x,2);
Постройте cdf.
figure; plot(x,y) xlabel('Observation') ylabel('Cumulative Probability')

Вычислите функцию опасности экспоненциального распределения со средним mu = 2 в значениях один - пять.
x = 1:5; lambda1 = exppdf(x,2)./(1-expcdf(x,2))
lambda1 = 1×5
0.5000 0.5000 0.5000 0.5000 0.5000
Функция опасности (мгновенный уровень отказа к выживанию) экспоненциального распределения является постоянной и всегда равняется 1/mu. Эта константа часто обозначается λ.
Выполните функции опасности экспоненциальных распределений со средними значениями один - пять в x = 3.
mu = 1:5; lambda2 = exppdf(3,mu)./(1-expcdf(3,mu))
lambda2 = 1×5
1.0000 0.5000 0.3333 0.2500 0.2000
Вероятность, что элемент с экспоненциально распределенным временем жизни переживает еще один модуль времени, независима от того, сколько времени это выжило.
Вычислите вероятность элемента, переживающего еще один год в различных возрастах, когда средним временем выживания будет 10 годы.
x2 = 5:5:25; x3 = x2 + 1; deltap = (expcdf(x3,10)-expcdf(x2,10))./(1-expcdf(x2,10))
deltap = 1×5
0.0952 0.0952 0.0952 0.0952 0.0952
Вероятность выживания еще одного года является тем же самым независимо от того, сколько времени элемент уже выжил.
Распределение Типа XII Берра — распределение Берра является непрерывным распределением с тремя параметрами. Экспоненциальное распределение, составленное с гамма распределением на среднем значении, дает к распределению Берра.
Гамма Распределение — гамма распределение является непрерывным распределением 2D параметра, которое имеет параметры a (форма) и b (шкала). Когда a = 1, гамма распределение равно экспоненциальному распределению со средним μ = b. Сумма k экспоненциально распределила случайные переменные со средним μ, имеет гамма распределение параметрами a = k и μ = b.
Геометрическое распределение — геометрическое распределение является дискретным распределением с одним параметром, которое моделирует общее количество отказов перед первым успехом в повторных Бернуллиевых испытаниях. Геометрическое распределение является дискретным аналогом экспоненциального распределения и является единственным дискретным распределением с постоянной функцией опасности.
Обобщенное Распределение Парето — обобщенное распределение Парето является непрерывным распределением с тремя параметрами, которое имеет параметры k (форма), σ (шкала) и θ (порог). Когда и k = 0 и θ = 0, обобщенное распределение Парето равно экспоненциальному распределению со средним μ = σ.
Распределение Пуассона — распределение Пуассона является дискретным распределением с одним параметром, которое принимает неотрицательные целочисленные значения. Параметр λ является и средним значением и отклонением распределения. Количества моделей распределения Пуассона числа раз случайное событие происходят в заданном количестве времени. В такой модели количество времени между случаями моделируется экспоненциальным распределением со средним значением .
Распределение Weibull — распределение Weibull является непрерывным распределением 2D параметра, которое имеет параметры a (шкала) и b (форма). Распределение Weibull также используется ко времени жизни модели, но оно не имеет постоянного показателя риска. Когда b = 1, распределение Weibull равно экспоненциальному распределению со средним μ = a.
Для примера смотрите, Сравнивают Экспоненциал и Функции Опасности Распределения Weibull.
[1] Crowder, Мартин Дж., Статистический анализ редактора Данных о Надежности. Переизданный. Лондон: Chapman & Hall, 1995.
[2] Kotz, Сэмюэль и Саралис Нэдараджа. Распределения экстремума: теория и приложения. Лондон : речное ребро, NJ: нажатие имперского колледжа; распределенный научным миром, 2000.
[3] Более кроткий, Уильям К. и Луис А. Эскобар. Статистические методы для данных о надежности. Ряд Вайли в вероятности и статистике. Прикладной раздел вероятности и статистики. Нью-Йорк: Вайли, 1998.
[4] Беззаконный, Статистические модели Джералда Ф. и Методы для Пожизненных Данных. 2-й редактор Вайли Серис в Вероятности и Статистике. Хобокен, Нью-Джерси: Wiley-межнаука, 2003.
expcdf | expfit | expinv | explike | ExponentialDistribution | exppdf | exprnd | expstat | fitdist | makedist