exponenta event banner

Приводы

Линейные и ротационные приводы для одного - и двухстороннее управление движением.

Блоки Simscape

Double-Acting Rotary Actuator (IL)Ротационный привод двойного действия в изотермической жидкой системе
Double-Acting Actuator (IL)Линейное преобразование перепада давления к приведению в действие в изотермической жидкой системе
Rotating Single-Acting Actuator (IL)Привод на вращающемся вале в изотермической жидкой сети
Single-Acting Rotary Actuator (IL)Ротационный привод двойного действия в изотермической жидкой системе
Single-Acting Actuator (IL)Линейное преобразование давления на приведение в действие в изотермической жидкой системе
Cylinder Cushion (IL)Демпфер в цилиндре в изотермической жидкой сети
Cylinder Friction (IL)Добавляет трение к цилиндрам с движущимися компонентами
Rotating Cylinder Force (IL)Центростремительный градиент давления для компонентов в изотермической жидкой системе

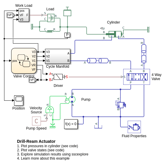
Рекомендуемые примеры