exponenta event banner

enbw

Эквивалентная шумовая полоса

Описание

пример

bw = enbw(window) возвращает двухстороннюю эквивалентную шумовую полосу, bw, для однородно произведенного окна, window. Эквивалентная шумовая полоса нормирована на шумовую степень на интервал частоты.

пример

bw = enbw(window,fs) возвращает двухстороннюю эквивалентную шумовую полосу, bw, в Гц.

Примеры

свернуть все

Определите эквивалентную шумовую полосу Окна Хэмминга 1 000 выборок в длине.

bw = enbw(hamming(1000))
bw = 1.3638

Определите эквивалентную шумовую полосу в Гц окна 10000 с плоской вершиной выборки в длине. Частота дискретизации составляет 44,1 кГц.

bw = enbw(flattopwin(10000),44.1e3)
bw = 16.6285

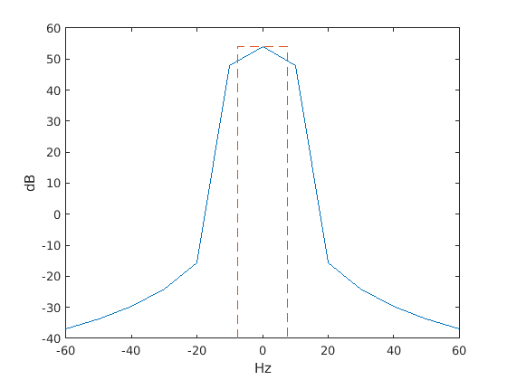
Получите эквивалентную прямоугольную шумовую пропускную способность окна Von Hann и наложите эквивалентную прямоугольную пропускную способность на спектре величины окна. Окно является 1 000 выборок в длине, и частота дискретизации составляет 10 кГц.

Установите частоту дискретизации, создайте окно и получите дискретное преобразование Фурье окна с 0 частотами в центре спектра.

Fs = 10000;
win = hann(1000);
windft = fftshift(fft(win));

Получите эквивалентную (прямоугольную) шумовую пропускную способность окна Von Hann.

bw = enbw(hann(1000),Fs)
bw = 15.0150

Постройте ДПФ величины в квадрате окна и используйте эквивалентную шумовую полосу, чтобы наложить эквивалентный прямоугольник. Двухсторонняя пропускная способность разделена равномерно через спектр.

freq = -(Fs/2):Fs/length(win):Fs/2-(Fs/length(win));
maxgain = 20*log10(abs(windft(length(win)/2+1)));

plot(freq,20*log10(abs(windft)))
hold on
plot(bw/2*[-1 -1 1 1],[-40 maxgain maxgain -40],'--')
hold off

xlabel('Hz')
ylabel('dB')
axis([-60 60 -40 60])

Figure contains an axes. The axes contains 2 objects of type line.

Входные параметры

свернуть все

Однородно произведенный вектор окна в виде строки или вектор-столбца с элементами с действительным знаком.

Пример: hamming(1000)

Типы данных: double | single

Частота дискретизации в виде положительной скалярной величины.

Выходные аргументы

свернуть все

Эквивалентная шумовая полоса в виде положительной скалярной величины.

Типы данных: double | single

Больше о

свернуть все

Эквивалентная шумовая полоса

Эквивалентная шумовая полоса окна является шириной прямоугольника, область которого содержит ту же общую степень как окно. Высота прямоугольника является пиковой величиной в квадрате преобразования Фурье окна.

Принимая интервал выборки 1, полная энергия для окна, w (n), может быть описана в частоте или временном интервале как

1/21/2|W(f)|2df=n|w(n)|2.

Пиковая величина спектра окна возникает в f = 0. Этим дают

|W(0)|2=|nw(n)|2.

Чтобы найти ширину эквивалентной прямоугольной пропускной способности, разделите область на высоту.

1/21/2|W(f)|2df|W(0)|2=n|w(n)|2|nw(n)|2.

Смотрите Эквивалентную Прямоугольную Шумовую Пропускную способность для примера, который строит эквивалентную прямоугольную пропускную способность по спектру величины окна фон Ханна.

Расширенные возможности

Генерация кода C/C++
Генерация кода C и C++ с помощью MATLAB® Coder™.

Смотрите также

|

Введенный в R2013a