Направленные клапаны соединяют различные пути потока, основываясь на перемещении центрального элемента управления. Они могут быть пропорциональными, такими как четырехходовой направленный клапан, или переключением потока управления, такими как челночный клапан. Пропорциональные направленные клапаны конфигурируются на основе путей потока, которые открываются и закрываются при смещении регулирующего элемента, и классифицируются по:
Количество внешних путей или соединительных портов.
Количество положений, которые может принять клапан.
Непрерывность или дискретность.
Количество открытого отверстия в данный момент времени определяется:
xspstart,
где:
h - текущее открытое расстояние между отверстиями.
x0 - начальное смещение диафрагмы. Это значение является положительным для подстилаемых (первоначально открытых) клапанов и отрицательным для перекрывающихся (первоначально закрытых) клапанов.
xsp - смещение катушки из исходного положения.
λ - ориентация диафрагмы. Это +1 - отверстие открывается, когда золотник перемещается в положительном направлении и -1 если отверстие закрывается, когда золотник перемещается в положительном направлении.
Распределительные клапаны в Гидравлике Simscape™ Fluids™ (Изотермическая) библиотека включает двухсторонние, трехходовые, и распределительные клапаны с шестью путями с четырьмя путями с единственной, непрерывной шпулькой, управляют участником. Блочным портам присваиваются имена, соответствующие общим соединениям:
P - Насос или напорный порт
T - порт резервуара или возврата
A, B - порты загрузки
X, Y - пилотные порты
Клапан с пропорциональным направлением потока характеризуется своим начальным открытым путем потока, путями потока, которые открываются или закрываются с положительным или отрицательным смещением регулирующего элемента, и смещением отверстия отверстия. Соотношение между ходом управляющего элемента и отверстием определяет, перекрывается ли отверстие, подстилается или нейтрально.
Одна конфигурация четырехходового трехпозиционного направленного клапана, соединенного с цилиндром двойного действия, может быть соединена со всеми четырьмя окнами, закрытыми в нейтральном положении. Клапан выглядит следующим образом:

Когда управляющий элемент перемещается в положительном направлении вправо на схеме клапана, каналы P-A и B-T потока открываются. При перемещении регулирующего элемента в отрицательном направлении влево на схеме клапанов открываются каналы B-P и A-T. Эта конфигурация для положительного и отрицательного смещения схематически представлена как:

где поле справа представляет соединения с положительным смещением катушки, а поле слева представляет соединения с отрицательным смещением катушки.
Блок 4-Way Directional Valve моделирует эту и десять дополнительных конфигураций, указанных в следующей таблице.
Конфигурации 4-Way направленных клапанов
| Нет | Конфигурация | Начальные проемы |
|---|---|---|
| 1 |
| Все четыре отверстия перекрываются в нейтральном положении:
|
| 2 |
| Все четыре отверстия открыты (под ними) в нейтральном положении:
|
| 3 |
| Отверстия
|
| 4 |
| Отверстия
|
| 5 |
| Отверстия
|
| 6 |
| Отверстие
|
| 7 |
| Отверстие
|
| 8 |
| Отверстия
|
| 9 |
| Отверстие
|
| 10 |
| Отверстие
|
| 11 |
| Отверстия
|
Кроме того, у Гидравлики (Изотермическая) библиотека есть девять дополнительных блоков распределительного клапана с 4 путями, Распределительные клапаны С 4 путями - K, показанный в следующей таблице.
4-Way Конфигурации направленных клапанов A - K
| Имя блока | Конфигурация | Описание |
|---|---|---|
4-Way Направленный клапан A |
| Содержит два дополнительных нормально открытых последовательно расположенных отверстия. Перемещение клапана влево или вправо закрывает путь к резервуару. |
4-Way Направленный клапан B |
| Порты P и A постоянно соединены через неподвижное отверстие. Отверстия |
4-Way Направленный клапан C |
| Порты P и B постоянно соединены через неподвижное отверстие. Отверстия |
4-Way Направленный клапан D |
| В звене П-А установлены два отверстия. Порт A никогда не подключается к порту T. |
4-Way Направленный клапан E |
| В звене П-В установлены два отверстия. Порт B никогда не подключается к порту T. |
4-Way Направленный клапан F |
| Два параллельных отверстия в рычаге P-A и два последовательных отверстия в рычаге A-T. |
4-Way Направленный клапан G |
| Два параллельных отверстия в рычаге P-B и два последовательных отверстия в рычаге B-T. |
4-Way Направленный клапан H |
| Два параллельных отверстия в рычаге P-B и два последовательных отверстия в рычаге P-T. |
4-Way Направленный клапан K |
| Два параллельных отверстия в рычаге P-A и два последовательных отверстия в рычаге P-T. |
Направленные клапаны могут быть смоделированы как совокупность отверстий последовательно и параллельно. В библиотеке гидравлики (изотермической) имеются следующие строительные блоки для установки направленных клапанов:
Четырехходовой трехпозиционный клапан, введенный выше:


может быть смоделирован как совокупность блоков переменной диафрагмы:

Другим клапаном, начинающимся с закрытых загрузочных отверстий и открытого соединения между насосом и баком, является:

Когда управляющий элемент перемещается в положительном направлении, каналы P-A и B-T потока открываются. Когда регулирующий клапан перемещается в отрицательном направлении, каналы B-P и A-T потока открываются. В нейтральном положении проточный тракт P-T открыт. Это схематично представлено следующим образом:

Его можно построить с помощью набора блоков «Диафрагма» с круглыми отверстиями переменной площади. T1 соответствует промежуточной точке между насосом и баком.

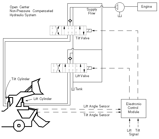
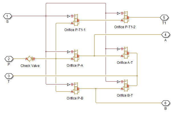
Передний погрузчик, показанный ниже, поднимает ручку и приводит в действие наклон двумя 6-ходовыми трехпозиционными направляющими клапанами. Если оба клапана находятся в нейтральном положении, порт насоса соединяется с портом резервуара. Насос отсоединяется от бака, если любой из двух клапанов перемещается из нейтрального положения.

Клапан выглядит следующим образом:

и схематически представлен как:

Она может быть смоделирована как комбинация диафрагмы с блоками круглых отверстий переменной площади и блоком обратного клапана.

Все отверстия, за исключением P_T1_1 и P_T1_2, перекрываются, когда клапан находится в нейтральном положении. Отверстия P_T1_1 и P_T1_2 начать моделирование со смещения отверстия (подстилающего), которое позволяет нагнетать насос при низком давлении в резервуар.
2-Way Направленный клапан | 3-Way Направленный клапан | 4-Way Направленный клапан | Обратный клапан | Челночный клапан