Однофазный нелинейный трехобмоточный трансформатор
Simscape / Электрический / Пассивный / Трансформаторы

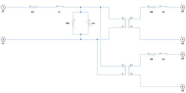
Блок трехобмоточного нелинейного трансформатора представляет собой однофазный нелинейный трехобмоточный трансформатор с неидеальным сердечником. Сердечник может быть неидеальным из-за его магнитных свойств или размеров. На этом рисунке показана эквивалентная топология цепи:

где:
R1 - сопротивление первичной обмотки.
L1 - первичная индуктивность утечки.
R2 - первое сопротивление вторичной обмотки.
L2 - первая вторичная индуктивность утечки.
R3 - второе сопротивление вторичной обмотки.
L3 - вторая вторичная индуктивность утечки.
Rm - сопротивление намагниченности.
Lm - индуктивность намагниченности.
Блок предоставляет следующие опции параметризации для индуктивности нелинейной намагниченности:
Single inductance (linear)
Single saturation point
Magnetic flux versus current characteristic
Magnetic flux density versus magnetic field strength characteristic
Magnetic flux density versus magnetic field strength characteristic with hysteresis
Дополнительные сведения см. на странице вхождения блока «Нелинейный индуктор».
1+ - Положительная клемма линии 1Электрический консервационный порт, связанный с положительным выводом линии 1.
1- - Отрицательная клемма линии 1Электрический консервационный порт, связанный с отрицательным выводом линии 1.
2+ - Положительная клемма линии 2Электрический консервационный порт, связанный с положительным выводом линии 2.
2- - Отрицательный вывод линии 2Электрический консервационный порт, связанный с отрицательным выводом линии 2.
3+ - Положительная клемма 3 линииЭлектрический консервационный порт, связанный с положительным выводом линии 3.
3- - Отрицательный вывод 3 линииЭлектрический консервационный порт, связанный с отрицательным выводом линии 3.
Primary number of turns - Число первичных витков обмотки 1100 (по умолчанию) | положительное скалярное целоеКоличество витков провода на первой первичной обмотке трансформатора.
First secondary number of turns - Число витков обмотки 2200 (по умолчанию) | положительное скалярное целоеКоличество витков провода на первой вторичной обмотке трансформатора.
Second secondary number of turns - Число витков обмотки 3200 (по умолчанию) | положительное скалярное целоеКоличество витков провода на второй вторичной обмотке трансформатора.
Primary winding resistance - Сопротивление обмотки 10.01
Ohm (по умолчанию) | неотрицательный скалярСопротивление для R1, которое представляет потерю мощности первичной обмотки.
Primary leakage inductance - Индуктивность утечки обмотки 10.0001
H (по умолчанию) | неотрицательный скалярИндуктивность для L1, представляющая собой потерю магнитного потока первичной обмотки.
First secondary winding resistance - Сопротивление обмотки 20.01
Ohm (по умолчанию) | неотрицательный скалярСопротивление для R2, которое представляет потерю мощности первой вторичной обмотки.
First secondary leakage inductance - Индуктивность утечки обмотки 20.0001
H (по умолчанию) | неотрицательный скалярИндуктивность для L2, представляющая собой потерю магнитного потока первой вторичной обмотки.
Second secondary winding resistance - Сопротивление обмотки 30.01
Ohm (по умолчанию) | неотрицательный скалярСопротивление для R3, представляющее потерю мощности второй вторичной обмотки.
Second secondary leakage inductance - Индуктивность утечки обмотки 30.0001
H (по умолчанию) | неотрицательный скалярИндуктивность для L3, представляющая собой потерю магнитного потока второй вторичной обмотки.
Magnetization resistance - Сопротивление намагничиванию100
Ohm (по умолчанию)Сопротивление для Rm, представляющее магнитные потери в сердечнике трансформатора.
Magnetization inductance parameterized by - Параметризация индуктивности нелинейной намагниченностиSingle saturation point (по умолчанию) | Single inductance (linear) | Magnetic flux versus current characteristic | Magnetic flux density versus field strength characteristic | Magnetic flux density versus field strength characteristic with hysteresisСпособ параметризации индуктивности нелинейной намагниченности:
Single inductance (linear) - Обеспечить значение ненасыщенной индуктивности.
Single saturation point - Обеспечить значения ненасыщенных и насыщенных индуктивностей, а также магнитного потока насыщения. Это параметр по умолчанию.
Magnetic flux versus current characteristic - укажите вектор тока и вектор магнитного потока, а затем заполните таблицу сравнения магнитного потока и тока.
Magnetic flux density versus field strength characteristic - Укажите значения эффективной длины сердечника, площади поперечного сечения, вектора напряженности магнитного поля и вектора плотности магнитного потока, а затем заполните таблицу зависимости плотности магнитного потока от напряжения магнитного поля.
Magnetic flux density versus field strength characteristic with hysteresis - Определение плотности магнитного потока как функции или как величины тока, так и истории напряженности поля путем определения количества витков, эффективная длина сердцевины и площадь поперечного сечения, начальный градиент ангистеретической кривой B-H, плотность магнитного потока и напряженность поля в определенной точке на кривой B-H, коэффициент обратимой намагниченности, коэффициент объемной связи и коэффициент межобластной связи.
Unsaturated inductance - Ненасыщенная индуктивность4e-2
H (по умолчанию)Величина индуктивности, используемая при работе индуктивности намагниченности Lm в ее линейной области.
Чтобы включить этот параметр, установите значение индуктивности намагниченности, параметризованной параметром Single inductance (linear) или Single saturation point.
Saturated inductance - Насыщенная индуктивность1e-2
H (по умолчанию)Величина индуктивности, используемая при работе индуктивности намагниченности Lm за пределами ее точки насыщения.
Чтобы включить этот параметр, установите значение индуктивности намагниченности, параметризованной параметром Single saturation point.
Saturation magnetic flux - Магнитный поток насыщения1.6e-04
Wb (по умолчанию)Значение магнитного потока, при котором индуктивность намагниченности Lm насыщается.
Чтобы включить этот параметр, установите значение индуктивности намагниченности, параметризованной параметром Single saturation point.
Current vector, i - Текущие данные[0, .4, .8, 1.2, 1.6, 2]
A (по умолчанию)Текущие данные, используемые для заполнения таблицы поиска по току магнитного потока.
Чтобы включить этот параметр, установите значение индуктивности намагниченности, параметризованной параметром Magnetic flux versus current characteristic.
Magnetic flux vector, phi - Вектор магнитного потока[0, .161, .25, .284, .295, .299] .* 1e-3
Wb (по умолчанию)Данные магнитного потока, используемые для заполнения таблицы сравнения магнитного потока и тока.
Чтобы включить этот параметр, установите значение индуктивности намагниченности, параметризованной параметром Magnetic flux versus current characteristic.
Magnetic field strength vector, H - Вектор напряженности магнитного поля[0, 200, 400, 600, 800, 1000]
A/m (по умолчанию)Данные напряженности магнитного поля, используемые для заполнения таблицы сравнения плотности магнитного потока и напряженности магнитного поля.
Чтобы включить этот параметр, установите значение индуктивности намагниченности, параметризованной параметром Magnetic flux density versus field strength characteristic.
Magnetic flux density vector, B - Вектор плотности магнитного потока[0, .81, 1.25, 1.42, 1.48, 1.49]
T (по умолчанию)Данные плотности магнитного потока, используемые для заполнения таблицы сравнения плотности магнитного потока и напряженности магнитного поля.
Чтобы включить этот параметр, установите значение индуктивности намагниченности, параметризованной параметром Magnetic flux density versus field strength characteristic.
Effective length - Эффективная длина0.2
m (по умолчанию)Эффективная длина сердечника, также определяемая как среднее расстояние магнитного пути вокруг сердечника трансформатора.
Чтобы включить этот параметр, установите значение индуктивности намагниченности, параметризованной параметром Magnetic flux density versus field strength characteristic.
Effective cross-sectional area - Эффективная площадь поперечного сечения2e-4
m^2 (по умолчанию)Эффективная площадь поперечного сечения сердечника, также определяемая как средняя площадь магнитного пути вокруг сердечника трансформатора.
Чтобы включить этот параметр, установите значение индуктивности намагниченности, параметризованной параметром Magnetic flux density versus field strength characteristic.
Anhysteretic B-H gradient when H is zero - Ангистеретический градиент B-H вокруг нулевой напряженности поля0.005
m*T/A (по умолчанию)Градиент ангистеретической кривой B-H вокруг нулевой напряженности поля. Задайте для этого параметра средний градиент кривых положительного и отрицательного гистерезиса.
Чтобы включить этот параметр, установите значение индуктивности намагниченности, параметризованной параметром Magnetic flux density versus field strength characteristic with hysteresis.
Flux density point on anhysteretic B-H curve - Точка плотности потока на ангистеретической кривой B-H1.49
T (по умолчанию)Укажите точку на анистеретической кривой, указав значение плотности потока. Наиболее точным вариантом является выбор точки при высокой напряженности поля, где кривые положительного и отрицательного гистерезиса выравниваются.
Чтобы включить этот параметр, установите значение индуктивности намагниченности, параметризованной параметром Magnetic flux density versus field strength characteristic with hysteresis.
Corresponding field strength - Соответствующая напряженность поля1000
A/m (по умолчанию)Соответствующая напряженность поля для точки, определяемой точкой плотности потока на параметре ангистеретической кривой B-H.
Чтобы включить этот параметр, установите значение индуктивности намагниченности, параметризованной параметром Magnetic flux density versus field strength characteristic with hysteresis.
Coefficient for reversible magnetization, c - Коэффициент реверсивной намагниченности0.1 (по умолчанию)Доля обратимой намагниченности. Значение должно быть больше нуля и меньше единицы.
Чтобы включить этот параметр, установите значение индуктивности намагниченности, параметризованной параметром Magnetic flux density versus field strength characteristic with hysteresis.
Bulk coupling coefficient, K - Коэффициент сцепления насыпью200
A/m (по умолчанию)Параметр Джилса (Jiles) - Атертона (Atherton), который в первую очередь управляет величиной напряженности поля, при которой кривая B-H пересекает линию нулевой плотности потока.
Чтобы включить этот параметр, установите значение индуктивности намагниченности, параметризованной параметром Magnetic flux density versus field strength characteristic with hysteresis.
Inter-domain coupling factor, alpha - Междоменный коэффициент связи1e-4 (по умолчанию)Параметр Джилса (Jiles) - Атертона (Atherton), который в первую очередь влияет на точки, в которых кривые B-H пересекают линию нулевой напряженности поля. Типичные значения находятся в диапазоне от 1e-4 до 1e-3.
Чтобы включить этот параметр, установите значение индуктивности намагниченности, параметризованной параметром Magnetic flux density versus field strength characteristic with hysteresis.
Interpolation option - Опция интерполяцииLinear (по умолчанию) | SmoothПараметр интерполяции таблицы подстановки. Выберите один из следующих методов интерполяции:
Linear - Выберите этот параметр, чтобы получить наилучшую производительность.
Smooth - Создание непрерывной кривой с непрерывными производными первого порядка.
Дополнительные сведения о алгоритмах интерполяции см. на странице ссылок на блоки таблицы поиска PS (1D).
Чтобы включить этот параметр, установите значение индуктивности намагниченности, параметризованной параметром Magnetic flux versus current characteristic или Magnetic flux density versus field strength characteristic .
Primary leakage inductance initial current - Начальный ток индуктивности первичной утечки0
A (по умолчанию)Значение тока через первичную индуктивность утечки L1 в нуль времени.
First secondary leakage inductance initial current - Начальный ток индуктивности первой вторичной утечки0
A (по умолчанию)Значение тока через первую вторичную индуктивность утечки L2 в нуль времени.
Second secondary leakage inductance initial current - Начальный ток индуктивности второй вторичной утечки0
A (по умолчанию)Значение тока через вторую вторичную индуктивность утечки L3 в нуль времени.
Specify magnetization inductance initial state by - Вариант спецификации исходного состоянияCurrent (по умолчанию) | Magnetic fluxСпецификация начального состояния.
Current - Укажите начальное состояние индуктивности намагничивания Lm по исходному току.
Magnetic flux - Указать исходное состояние индуктивности намагничивания Lm по магнитному потоку.
Чтобы включить этот параметр, установите для параметра Индуктивность намагниченности, параметризованная параметром, значение:
Single inductance (linear)
Single saturation point
Magnetic flux versus current characteristic
Magnetic flux density versus field strength characteristic
Magnetization inductance initial current - Начальный ток индуктивности намагничивания0
A (по умолчанию)Начальное значение тока используется для вычисления значения магнитного потока в индуктивности намагничивания Lm в нуль времени. Это ток, проходящий через индуктивность намагничивания Lm. Суммарный ток намагничивания состоит из тока, проходящего через сопротивление намагничивания Rm, и тока, проходящего через индуктивность намагничивания Lm.
Для включения этого параметра установите для параметра Specify magnetization incitiance state by parameter значение Current
Magnetization inductance initial magnetic flux - Начальный магнитный поток индуктивности намагничивания0
Wb (по умолчанию)Значение магнитного потока в индуктивности намагничивания Lm в нуль времени.
Для включения этого параметра установите для параметра Specify magnetization incitiance state by parameter значение Magnetic flux
Magnetization inductance initial magnetic flux density - Начальная плотность магнитного потока индуктивности намагничивания0
T (по умолчанию)Значение плотности магнитного потока в нуль времени.
Чтобы включить этот параметр, в настройке намагниченности установите значение индуктивности намагниченности, параметризованной параметром, равным Magnetic flux density versus field strength characteristic with hysteresis
Magnetization inductance initial field strength - Начальная напряженность поля индуктивности намагничивания0
A/m (по умолчанию)Значение напряженности магнитного поля в нуль времени.
Чтобы включить этот параметр, в настройке намагниченности установите значение индуктивности намагниченности, параметризованной параметром, равным Magnetic flux density versus field strength characteristic with hysteresis
Primary leakage inductance parasitic parallel conductance - Индуктивность утечки обмотки 1 паразитная параллельная проводимость1e-9
1/Ohm (по умолчанию) | nonneagative скалярНебольшие паразитные эффекты параллельно L1 индуктивности первичной утечки. Для моделирования некоторых топологий цепи может потребоваться небольшая параллельная проводимость.
First secondary leakage inductance parasitic parallel conductance - Индуктивность утечки обмотки 2 паразитная параллельная проводимость1e-9
1/Ohm (по умолчанию) | nonneagative скалярМалое паразитное воздействие параллельно первому L2 индуктивности вторичной утечки. Для моделирования некоторых топологий цепи может потребоваться небольшая параллельная проводимость.
Second secondary leakage inductance parasitic parallel conductance - Обмотка 3 индуктивность утечки паразитная параллельная проводимость1e-9
1/Ohm (по умолчанию) | nonneagative скалярМалое паразитное воздействие параллельно второму вторичному L3 индуктивности утечки. Для моделирования некоторых топологий цепи может потребоваться небольшая параллельная проводимость.
1. Если смысл перевода понятен, то лучше оставьте как есть и не придирайтесь к словам, синонимам и тому подобному. О вкусах не спорим.
2. Не дополняйте перевод комментариями “от себя”. В исправлении не должно появляться дополнительных смыслов и комментариев, отсутствующих в оригинале. Такие правки не получится интегрировать в алгоритме автоматического перевода.
3. Сохраняйте структуру оригинального текста - например, не разбивайте одно предложение на два.
4. Не имеет смысла однотипное исправление перевода какого-то термина во всех предложениях. Исправляйте только в одном месте. Когда Вашу правку одобрят, это исправление будет алгоритмически распространено и на другие части документации.
5. По иным вопросам, например если надо исправить заблокированное для перевода слово, обратитесь к редакторам через форму технической поддержки.