В этом примере показано, как:
Используйте синусоидальный блок для моделирования огибающей амплитудно-модулированного (AM) сигнала.
Используйте блок непрерывной волны для моделирования постоянной огибающей идеального гетеродина (LO).
Используйте блок микшера для преобразования с понижением частоты сигнала AM на промежуточную частоту (IF).

Предыдущий рисунок иллюстрирует преобразование частоты. Сигнал, модулированный на несущей fRF, смешивается с гетеродином в fLO. Операция преобразует fRF с понижением частоты в fIF = fRF - fLO. Верхний смешиваемый продукт fRF + fLO не моделируется.
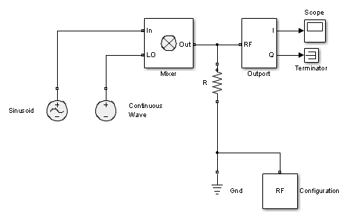
В этом примере показано, как построить следующую модель радиочастотного Blockset™ из пустого холста.

Чтобы пропустить этот раздел и начать с завершенной модели, в командной строке MATLAB ® введите:
addpath(fullfile(docroot,'toolbox','simrf','examples')) ex_simrf_tut_mixer
Эта модель определяет АМ-сигнал на входе смесителя, LO на входе LO смесителя и окончание 50-Ω на выходе смесителя. Чтобы построить эту модель, откройте библиотеку RF Blockset, введя simrfV2libs в окне команд MATLAB.

Дважды щелкните блок «Оболочка цепи», чтобы открыть библиотеку оболочек цепей.

В поддиапазонах «Элементы», «Источники» и «Утилиты» добавьте в модель следующие блоки.
Из библиотеки «Элементы» добавьте блок «Резистор».
Из библиотеки «Элементы» добавьте блок «Смеситель».
Из библиотеки «Элементы» добавьте блок «Основание».
Из библиотеки «Источники» добавьте блок «Непрерывная волна».
Из библиотеки «Источники» добавьте синусоидальный блок.
Из библиотеки «Утилиты» добавьте блок «Конфигурация».
Подключите блоки в той же конфигурации, что и ex_simrf_tut_mixer модель.
Для моделей с блоками, имеющими общие значения параметров, задание значений параметров с помощью переменных экономит время и усилия. Большинство моделей в руководстве пользователя RF Blockset используют InitFcn для определения переменных модели.
Модели Simulink ® запускают код MATLAB, сохраненный в функции инициализации (InitFcn) при каждом запуске модели. Код MATLAB запускается в базовой рабочей области. Если функция инициализации сохраняет переменные в рабочей области MATLAB, переменные перезаписываются при каждом выполнении модели функции инициализации.
В редакторе Simulink щелкните Моделирование. На панели инструментов в меню «НАСТРОЙКА» > «Параметры модели» выберите «Свойства модели».
На вкладке Обратные вызовы на панели Обратные вызовы модели выберите InitFcn узел.
На панели функции инициализации модели введите следующий код MATLAB:
modulationAmplitude = 1; modulationFrequency = 5e5; LOAmplitude = 1; LOFrequency = .95e9; RFCarrier = 1e9;
В этом разделе:
Настройте среду RF Blockset для моделирования огибающей многочастотной цепи, указав параметр Simulation frequences в диалоговом окне Configuration block.
Укажите атрибуты форм сигнала
Настройка параметров глобального моделирования.
Использование диалоговых окон блоков для задания параметров моделирования:
В редакторе Simulink щелкните Моделирование (Simulation) В окне ПОДГОТОВКА (PREPARE) выберите Параметры модели (Model Settings) в разделе Конфигурация и моделирование (Configuration and Simulation).
Задайте следующие параметры:
Установить время остановки на 1e-5. Также можно задать время остановки непосредственно на холсте Simulink.
Задать для решателя значение ode23t (mod. stiff/Trapezoidal). Среда RF Blockset не использует ode23t решатель. Однако, поскольку колебательные сигналы могут быть жесткими, решатель является хорошим выбором для среды Simulink при использовании блоков RF Blockset.
Дважды щелкните синусоидальный блок, чтобы открыть диалоговое окно Параметры синусоидального блока (Sinusoid Block Parameters). Задайте следующие параметры:
Установить синусоидальную амплитуду синфазной modulationAmplitude.
Установить частоту синусоидальной модуляции в modulationFrequency.
Установите несущие частоты в значение RFCarrier.
Дважды щелкните блок «Непрерывная волна», чтобы открыть диалоговое окно блока. Задайте следующие параметры:
Задать для параметра Константа в фазе значение LOAmplitude.
Установите несущие частоты в значение LOFrequency.
Дважды щелкните блок «Конфигурация», чтобы открыть диалоговое окно блока. Установить размер шага в 1e-7.
На выходе смесителя:
Из библиотеки RF Blockset Utilities перетащите блок Outport на модель. В диалоговом окне блока:
Установить вывод в In-phase and quadrature.
Установите несущие частоты в значение RFCarrier - LOFrequency.
Из библиотеки часто используемых блоков Simulink перетащите в модель блок Scope и блок Terminator.
Эта конфигурация использует блок RF Blockset Outport в качестве датчика напряжения на выходном порту смесителя. Сигнал Simulink на выходе представляет собой огибающую несущей или несущих, указанную в блоке. Область, присоединенная к отгрузке, отображает конверт. Параметр Output управляет представлением сигналов на выходных портах. Чтобы изменить внешний вид блока, следуйте одному из рабочих процессов в разделе «Задание параметров блока для радиочастотного моделирования» данного учебного пособия.
Щелкните Выполнить (Run), чтобы запустить модель.
Для просмотра результатов моделирования дважды щелкните область и нажмите кнопку Autoscale.

Синусоид задает амплитуду 1-V для модуляции на fRF, которую смеситель преобразует с понижением частоты в fIF. Блок RF Blockset Outport зондирует промежуточную частоту и восстанавливает амплитуду модуляции 1-V. Это значение соответствует заданному коэффициенту преобразования 0 дБ в смесителе.