Model Discritizer выборочно заменяет непрерывные блоки Simulink ® дискретными эквивалентами. Дискретизация является важным шагом в проектировании цифровых контроллеров и для аппаратного моделирования в цикле.
Дискретизатор модели можно использовать для:
Определение непрерывных блоков модели
Изменение параметров блока с непрерывных на дискретные
Применение настроек дискретизации ко всем непрерывным блокам в модели или выбранным блокам
Создание подсистем вариантов, содержащих несколько кандидатов на дискретизацию вместе с исходным непрерывным блоком (блоками)
Переключение между различными кандидатами на дискретизацию и оценка результатов моделирования модели
Дискретизатор модели не поддерживает маскированные подсистемы.
Использование дискретизатора модели
Необходимо иметь лицензию на Toolbox™ системы управления версии 5.2 или более поздней.
Убедитесь, что модель не содержит устаревших блоков и обновлена до текущей версии Simulink. Дополнительные сведения см. в разделе Обновление модели
Необходимо преобразовать конфигурируемые блоки подсистем в существующих моделях в исполнительную подсистему. Дополнительные сведения см. в разделе Преобразование конфигурируемой подсистемы в исполнительную подсистему.
Для дискретизации модели:
Запуск дискретизатора модели
Укажите метод преобразования
Укажите время образца
Укажите метод дискретизации
Дискретизировать блоки
f14 показывает шаги дискретизации модели.

Чтобы открыть инструмент, в Редакторе Simulink, на вкладке Apps, в соответствии с Приложениями, под Системами управления, нажимают Model Discretizer.
Откроется дискретизатор модели Simulink.

Кроме того, можно открыть средство дискретизации модели в окне команд MATLAB ® с помощью slmdldiscui функция.
Следующая команда открывает окно Дискретизатор модели Simulink с помощью f14 модель:
slmdldiscui('f14')
Чтобы открыть новую модель или библиотеку, выберите команду «Файл» > «Загрузить модель».
Метод преобразования определяет тип алгоритмов, используемых при дискретизации. Дополнительные сведения о различных методах преобразования см. в разделе Панель инструментов системы управления.
Список Метод преобразования (Transform method) содержит следующие опции.
Zero-order hold
Удержание нулевого порядка на входах.
First-order hold
Линейная интерполяция входов.
Tustin
Билинейное (Тустинское) приближение.
Tustin with prewarping
Tustin аппроксимация с предвоенной частотой.
Matched pole-zero
Согласованный метод полюса-нуля (только для систем SISO).
Введите время выборки в поле Время выборки. Для дискретизатора модели это значение должно быть числовым.
Можно задать время смещения, введя двухэлементный вектор для дискретных блоков или исполнительных подсистем. Первый элемент является временем выборки, а второй элемент - временем смещения. Например, запись [1,0 0,1] будет задавать время выборки 1,0 секунды со смещением 0,1 секунды. Если смещение не указано, значение по умолчанию равно нулю.
Переменные рабочей области можно вводить при дискретизации блоков в s-домене. См. раздел Дискретные блоки (ввод параметров в s-области).
Укажите метод дискретизации в поле Заменить текущий выбор полем. Опции:
Дискретные блоки (ввод параметров в s-области)
Создание дискретного блока, параметры которого сохраняются в соответствующем непрерывном блоке.
Дискретные блоки (ввод параметров в z-области)
Создание дискретного блока, параметры которого являются «жестко закодированными» значениями, помещенными непосредственно в диалоговое окно блока.
Вариативная подсистема (ввод параметров в s-домене)
Создайте несколько кандидатов дискретизации, используя значения s-домена для текущего выбора.
Вариативная подсистема (ввод параметров в z-области)
Создайте несколько кандидатов дискретизации в z-области для текущего выбора.
Дискретные блоки (ввод параметров в s-области). Создание дискретного блока, параметры которого сохраняются в соответствующем непрерывном блоке. Время выборки и параметры дискретизации также находятся в диалоговом окне параметров блока.
Блок реализован как маскированный дискретный блок, который использует c2d(Панель инструментов системы управления) для преобразования непрерывных параметров в дискретные параметры в коде инициализации маски.
Эти блоки обладают уникальной возможностью возврата к непрерывному поведению, если время выборки изменяется на ноль. Ввод времени образца в качестве переменной рабочего пространства ('Ts', например) позволяет легко переключаться с непрерывного на дискретный и обратно. См. раздел Указание времени образца.
Примечание
При создании кода из модели параметры не настраиваются, если для поведения параметра по умолчанию задано значение Inlined в диалоговом окне Параметры конфигурации (Configuration Parameters) модели.
На следующем рисунке показан непрерывный блок передаточной функции рядом с блоком передаточной функции, который был дискретизирован в s-области с помощью метода преобразования Тустина. Под блоком появляется диалоговое окно параметров блока для каждого блока.

Дискретные блоки (ввод параметров в z-области). Создание дискретного блока, параметры которого являются «жестко закодированными» значениями, помещенными непосредственно в диалоговое окно блока. Дискретизатор модели использует c2d(Панель инструментов системы управления) для получения дискретизированных параметров при необходимости.
Для получения дополнительной помощи по c2d(Панель инструментов системы управления) введите в окне команд следующее:
help c2d
На следующем рисунке показан непрерывный блок передаточной функции рядом с блоком передаточной функции, который был дискретизирован в z-области. Под блоком появляется диалоговое окно параметров блока для каждого блока.

Примечание
Если необходимо восстановить точно исходные значения непрерывных параметров после сеанса дискретизации модели, необходимо ввести параметры в s-домене.
Подсистема вариантов (введите параметры в s-домене). Создайте несколько кандидатов дискретизации, используя значения s-домена для текущего выбора. Создает дискретный блок, параметры которого сохраняются из соответствующего непрерывного блока.
Поле Местоположение для блока в подсистеме вариантов становится активным при выборе этой опции. Эта опция позволяет создать новую подсистему вариантов.
Подсистема вариантов (введите параметры в z-области). Создайте несколько кандидатов дискретизации в z-области для текущего выбора. Создает дискретный блок, параметры которого являются «жестко закодированными» значениями, помещенными непосредственно в диалоговое окно блока.
Поле Местоположение для блока в подсистеме вариантов становится активным при выборе этой опции. Эта опция позволяет создать новую подсистему вариантов.
Для дискретизации блоков, связанных с библиотекой, необходимо либо дискретизировать блоки в самой библиотеке, либо отключить связи с библиотекой в окне модели.
Библиотеку можно открыть в окне Дискретизатор модели (Model Discritizer), выбрав команду Загрузить модель (Load model) в меню Файл (File).
Можно отключить связи с библиотекой, щелкнув правой кнопкой мыши на блоке и выбрав в контекстном меню команду «Связь с библиотекой» > «Отключить связь».
Существует два способа дискретизации блоков.
Выбор блоков и дискретизация
Выберите блок или блоки на панели дерева Дискретизатор модели (Model Discritizer).
Чтобы выбрать несколько блоков, нажмите и удерживайте клавишу Ctrl на клавиатуре при выборе блоков.
Примечание
Необходимо выбрать блоки в древовидном представлении Дискретизатор модели (Model Discritizer). При щелчке по блокам в редакторе они не выбираются для дискретизации.
Выберите пункт «Дискретизировать текущий блок» в меню «Дискретизировать», если выбран один блок, или выберите пункт «Дискретизировать выбранные блоки» в меню «Дискретизировать», если выбрано несколько блоков.
Можно также дискретизировать текущий блок, нажав кнопку «Дискретизировать», показанную ниже.
![]()
Сохранение настроек дискретизации и применение их к выбранным блокам в модели
Введите параметры дискретизации для текущего блока.
Щелкните Сохранить настройки.
При этом текущий блок с его настройками дискретизации добавляется в группу предварительно установленных блоков.
При необходимости повторите шаги 1 и 2.
В меню «Дискретизация» выберите пункт «Дискретизировать предустановленные блоки».
Кандидат на дискретизацию можно удалить из подсистемы вариантов, выбрав его в поле Местоположение блока в подсистеме вариантов и нажав кнопку Удалить.
Чтобы отменить дискретизацию, нажмите кнопку Отменить дискретизацию.
Также можно выбрать пункт Отменить дискретизацию (Undo discetization) в меню Дискретизация (Discetize).
Эта операция отменяет дискретизации в текущем выборе и его потомках. Например, выполнение операции отмены для подсистемы приведет к удалению дискретизации из всех блоков на всех уровнях иерархии подсистемы.
Функция дискретизации модели отображает модель в иерархическом древовидном представлении.
Значок блока в древовидном представлении выделяется символом «z» после дискретизации блока.
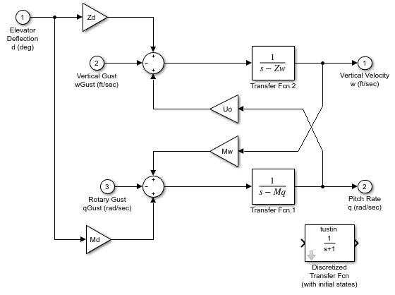
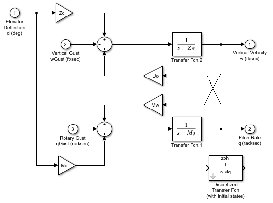
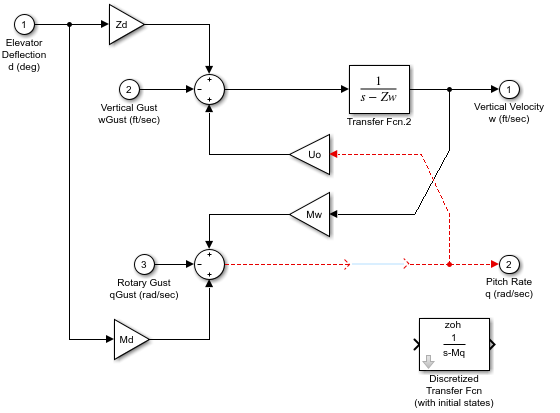
На следующем рисунке показано, что подсистема Aircraft Dynamics Model была дискретизирована в вариационную подсистему с двумя кандидатами на дискретизацию.

Остальные блоки в этом f14 модель не была дискретизирована.
На следующем рисунке показана подсистема модели динамики самолета f14 пример модели после дискретизации в вариационную подсистему, содержащую исходную непрерывную модель и два кандидата дискретизации.

На следующем рисунке показана подсистема вариантов модели Aircraft Dynamics с двумя кандидатами на дискретизацию.

Чтобы обновить представление дерева Дискретизатор модели (Model Discritizer) модели после ее изменения, нажмите кнопку Обновить (Refresh).
Также можно выбрать «Просмотр» > «Обновить».
Можно заменить непрерывные блоки в программной модели Simulink эквивалентными блоками, дискретизированными в s-области, с помощью библиотеки дискретизации.
Процедура ниже показывает, как заменить непрерывный блок Transfer Fcn в подсистеме модели динамики самолета f14 модель с дискретизированным блоком Transfer Fcn из библиотеки дискретизации. Блок дискретизируется в s-области с помощью метода преобразования хранения нулевого порядка и двухсекундного времени выборки.
Откройте окно f14 модель.
Откройте подсистему модели динамики самолета в f14 модель.

Откройте окно Библиотека дискретизации.
Войти discretizing в командной строке MATLAB.
Откроется окно Библиотека: дискретизация.

Эта библиотека содержит дискретизированные блоки s-домена.
Добавьте блок Дискретизированный перенос Fcn (с начальными состояниями) в окно f14/Aircraft Dynamics Model.
Щелкните блок Дискретизированный перенос Fcn в окне Библиотека: дискретизация.
Перетащите его в окно f14/Aircraft Dynamics Model.

Откройте диалоговое окно параметров блока Fcn.1 передачи.
Дважды щелкните блок Перенести Fcn.1 в окне f14/Aircraft Dynamics Model.
Откроется диалоговое окно «Параметры блока: Перенос Fcn.1».

Откройте диалоговое окно параметров для блока дискретизированного переноса Fcn.
Дважды щелкните блок Дискретизированный перенос Fcn в окне f14/Aircraft Dynamics Model.
Откроется диалоговое окно «Параметры блока: дискретизированный перенос».

Скопируйте информацию о параметрах из диалогового окна Блок передачи Fcn.1 в диалоговое окно Блок дискретизированной передачи Fcn.

Войти 2 в поле Время выборки.
Выбрать zoh из раскрывающегося списка Метод.
Диалоговое окно параметров для дискретизированного переноса Fcn теперь выглядит следующим образом.

Нажмите кнопку ОК.
Теперь окно f14/Aircraft Dynamics Model выглядит следующим образом.

Удалите исходный блок Fcn.1 передачи.
Щелкните на блоке «Перенос Fcn.1».
Нажмите клавишу Delete.
Теперь окно f14/Aircraft Dynamics Model выглядит следующим образом.

Добавьте в модель блок Disctized Transfer Fcn.
Выберите блок Дискретизированный перенос Fcn.
Перетащите блок дискретизированного переноса Fcn в нужное положение для завершения модели.
Теперь окно f14/Aircraft Dynamics Model выглядит следующим образом.

Используйте sldiscmdl функция дискретизации моделей программного обеспечения Simulink из окна команд MATLAB. Можно указать метод преобразования, время выборки и метод дискретизации с помощью sldiscmdl функция.
Например, следующая команда дискретизирует f14 модель в s-области с 1-секундным временем выборки с использованием метода преобразования хранения нулевого порядка:
sldiscmdl('f14',1.0,'zoh')