Полезные компоненты модели имеют четко определенный объем, выполняют функции, определенные требованиями, и являются частью более крупной системы.
При определении компонента учитывайте эти потенциальные требования.
Конфликт файлов - вы можете иметь более крупные компоненты, если над каждым из них работает только один человек. При необходимости совместного использования компонентов несколькими пользователями следует разделить конструкцию на более мелкие логические части. Если несколько пользователей должны редактировать один и тот же файл, см. раздел Объединение моделей Simulink из отчета о сравнении.
Возможность многократного использования - если предполагается многократное использование группы блоков в модели, определите группу блоков в повторно используемом компоненте. Избегая дублирования, вы упрощаете обслуживание модели. Чтобы выполнить рефакторинг существующей модели с дублированием, см. раздел Модели рефакторов для улучшения повторного использования компонентов (Simulink Check).
Создание кода - если необходимо создать автономный код для физического компонента, такого как цифровой контроллер, необходимо иметь один компонент, представляющий физический компонент и имеющий четко определенный интерфейс.
Стоимость проверки - если часть модели часто изменяется и имеет высокие затраты на тестирование, следует управлять этой частью модели как компонентом в отдельном файле. Если компоненты определены в отдельных файлах, можно управлять изменениями и отслеживать их с помощью системы управления версиями проекта. Дополнительные сведения об управлении версиями см. в разделе Управление конфигурацией.
Скорость моделирования - использование различных решателей для компонентов с различными числовыми свойствами может увеличить скорость моделирования. Аналогично, группирование блоков на основе их частоты дискретизации может увеличить скорость моделирования. Дополнительные сведения см. в разделе Профилировщик решателей и повышение производительности моделирования с помощью Performance Advisor.
Требования к моделированию могут влиять на размер компонентов. Например, модели, содержащие менее 500 блоков, легче протестировать, чем более крупные модели. Однако моделирование может быть более быстрым для иерархий моделей, если ссылочные модели содержат более 500 блоков.
Различные типы компонентов Simulink ® соответствуют различным требованиям к моделированию.
| Тип компонента | Определение | Источник содержания | Реализация в модели |
|---|---|---|---|
| Подсистема |
Уникальная группа блоков с динамическим интерфейсом, который может быть визуальным или функциональным. |
Нет - содержимое необходимо вручную добавить в каждую подсистему | Блок подсистемы |
| Ссылка на подсистему |
Ссылка на повторно используемую группу блоков с динамическим интерфейсом, которая может быть визуальной или функциональной. |
Файл подсистемы ( | Опорный блок подсистемы |
| Ссылка на модель |
Ссылка на модель с четко определенным интерфейсом, которая является функциональной и независимой от родительской модели. |
Файл модели ( | Блок модели |
| Система вариантов |
Множественные реализации компонента только с одной активной реализацией. Системы вариантов позволяют учитывать различные наборы требований в рамках одной модели. Варианты могут быть любым другим типом компонента, включая комбинацию типов компонентов. |
Нет - варианты должны быть добавлены вручную к каждой системе вариантов. | Блок подсистемы вариантов |
| Связанный блок, который может быть связан с любым компонентом, хранящимся в библиотеке |
Связанный экземпляр блока, который хранится в библиотеке. Если отключить связь с библиотекой, каждый экземпляр связанного блока может быть уникальным. При перетаскивании ссылки на подсистему или ссылки на модель из библиотеки в модель она непосредственно ссылается на файл подсистемы или файл модели, который определяет ее содержимое. Она имеет связь с библиотекой, только если родительский блок библиотеки имеет маску, примененную непосредственно к ней. Обычно следует использовать маски модели, которые сохраняются в файле ссылки и не требуют ссылки на библиотеку. |
Файл библиотеки ( | Блок со ссылкой на библиотеку |
Модели Simulink могут использовать любую комбинацию этих компонентов. Например, чтобы минимизировать конфликт файлов для большой модели, можно преобразовать подсистемы в связанные подсистемы и модели, которые сохраняются в отдельных файлах.
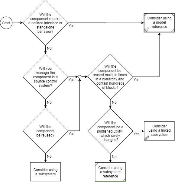
Эта блок-схема является отправной точкой для выбора типа компонента.

Перед внедрением компонента на основе результата этой блок-схемы необходимо рассмотреть дополнительные требования к моделированию. Сведения о совместимости компонентов с требованиями моделирования см. в разделе Сравнение возможностей компонентов модели.
Если ожидается рост подсистемы, сделайте ее атомной, чтобы она функционально группировала блоки и выполняла их вместе. Функциональная группировка блоков упрощает преобразование подсистемы в ссылочную модель.
Модель | Подсистема | Подсистема исполнения, модель исполнения