После создания отчета о покрытии модели можно использовать Simulink ® Coverage™ для устранения недостающего покрытия для модели.

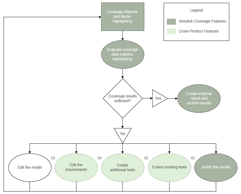
После включения записи покрытия и моделирования модели необходимо проанализировать данные покрытия, чтобы найти пробелы в тестировании. Отчеты о покрытии и подсветка модели помогают понять, какие части конструкции в достаточной степени выполняются в тестовых случаях.
Дополнительные сведения см. в разделе:
Если тесты покрытия недостаточно используют модель, можно предпринять несколько шагов для увеличения покрытия:
Изменить модель - модель может содержать непреднамеренные функциональные возможности, которые не являются частью требуемой конструкции. Удалите непреднамеренную функциональность.
Изменить требования - ваши требования могут быть недостаточно детализированы, чтобы выполнить все части проекта. Requirements™ Simulink можно использовать для разработки и редактирования требований в среде Simulink. Дополнительные сведения см. в разделах Проверка модели по требованиям и Результаты отчета.
Создание дополнительных тестов - существующие тесты могут не полностью выполнять предполагаемые входные данные моделирования в соответствии с вашими требованиями. Можно использовать Simulink Coverage для создания дополнительных тестов для моделирования этих входных данных. Дополнительные сведения см. в разделах Автоматизация задач покрытия модели и создание тестовых примеров (Simulink Design Verifier).
Расширить существующие тесты - существующие тесты могут не полностью выполнять все части проекта. При наличии лицензии Simulink Design Verifier™ можно автоматически создавать дополнительные тесты для выполнения непроверенных частей конструкции. Дополнительные сведения см. в разделе Инкрементное увеличение покрытия теста с помощью создания тестового примера.
Оправдать результаты - детали модели могут не выполняться во время моделирования в соответствии с проектом, например подсистемы, которые разрешают только во время отказов. Для достижения полного покрытия в таких случаях можно обосновать недостающее покрытие. Дополнительные сведения см. в разделе Создание, изменение и просмотр правил фильтра покрытия.
Если тесты покрытия в достаточной степени выполняют модель, можно архивировать результаты отчетов. Дополнительные сведения см. в разделе: