exponenta event banner

errorbar

График линии со столбцами погрешности

Описание

errorbar(y,err) создает линейный график данных в y и рисует вертикальную полосу ошибок в каждой точке данных. Значения в err определите длины каждой строки ошибок выше и ниже точек данных, поэтому суммарные длины строки ошибок вдвое превышают err значения.

пример

errorbar(x,y,err) графики y от x и рисует вертикальную полосу ошибок в каждой точке данных.

errorbar(x,y,neg,pos) рисует вертикальную полосу ошибок в каждой точке данных, где neg определяет длину ниже точки данных и pos определяет длину над точкой данных, соответственно.

пример

errorbar(___,ornt) устанавливает ориентацию полос ошибок. Задайте ornt как 'horizontal' для горизонтальных полос ошибок или 'both' для горизонтальных и вертикальных полос ошибок. Значение по умолчанию для ornt является 'vertical', который рисует вертикальные полосы ошибок. Используйте эту опцию после любой из предыдущих комбинаций входных аргументов.

пример

errorbar(x,y,yneg,ypos,xneg,xpos) графики y от x и рисует как горизонтальные, так и вертикальные полосы ошибок. The yneg и ypos входы устанавливают нижнюю и верхнюю длины вертикальных полос ошибок, соответственно. The xneg и xpos входы устанавливают левую и правую длины горизонтальных полос ошибок.

пример

errorbar(___,LineSpec) задает стиль линии, символ маркера и цвет. Для примера, '--ro' Строит штриховую, красную линию с маркерами круга. Стиль линии влияет только на линию, но не на полосы ошибок.

пример

errorbar(___,Name,Value) изменяет внешний вид линии и строки ошибок, используя один или несколько аргументы пары "имя-значение". Для примера, 'CapSize',10 устанавливает длины прописных букв в конце каждой полосы ошибок равными 10 точкам.

errorbar(ax,___) создает график в заданных ax осях вместо в текущей системе координат. Задайте оси в качестве первого входного параметра.

пример

e = errorbar(___) возвращает один ErrorBar объект, когда y является вектором. Если y является матрицей, затем возвращает единицу ErrorBar объект по столбцам в y. Использование e изменение свойств определенного ErrorBar объект после его создания. Список свойств см. в разделе Свойства ErrorBar.

Примеры

свернуть все

Создайте векторы x и y. График y от x. В каждой точке данных отображаются вертикальные полосы ошибок, которые равны по длине.

x = 1:10:100;
y = [20 30 45 40 60 65 80 75 95 90];
err = 8*ones(size(y));
errorbar(x,y,err)

Figure contains an axes. The axes contains an object of type errorbar.

Создайте график линии со столбцами погрешности в каждой точке данных. Изменяйте длины полос ошибок.

x = 1:10:100;
y = [20 30 45 40 60 65 80 75 95 90]; 
err = [5 8 2 9 3 3 8 3 9 3];
errorbar(x,y,err)

Figure contains an axes. The axes contains an object of type errorbar.

Создайте линейный график с горизонтальными полосами ошибок в каждой точке данных.

x = 1:10:100;
y = [20 30 45 40 60 65 80 75 95 90];
err = [1 3 5 3 5 3 6 4 3 3];
errorbar(x,y,err,'horizontal')

Figure contains an axes. The axes contains an object of type errorbar.

Создайте линейный график с вертикальными и горизонтальными полосами ошибок в каждой точке данных.

x = 1:10:100;
y = [20 30 45 40 60 65 80 75 95 90];
err = [4 3 5 3 5 3 6 4 3 3];
errorbar(x,y,err,'both')

Figure contains an axes. The axes contains an object of type errorbar.

Постройте векторы y от x. В каждой точке данных отобразите маркер круга с вертикальной и горизонтальной полосами ошибок. Не отображать линию, соединяющую точки данных, опуская опцию стиля линии для linespec входной параметр.

x = 1:10:100;
y = [20 30 45 40 60 65 80 75 95 90];
err = [4 3 5 3 5 3 6 4 3 3];
errorbar(x,y,err,'both','o')

Figure contains an axes. The axes contains an object of type errorbar.

Отображение как вертикальных, так и горизонтальных полос ошибок в каждой точке данных. Управление нижней и верхней длинами вертикальных полос ошибок с помощью yneg и ypos входные параметры, соответственно. Управляйте длинами слева и справа горизонтальных полос ошибок, используя xneg и xpos входные параметры, соответственно.

x = 1:10:100;
y = [20 30 45 40 60 65 80 75 95 90];
yneg = [1 3 5 3 5 3 6 4 3 3];
ypos = [2 5 3 5 2 5 2 2 5 5];
xneg = [1 3 5 3 5 3 6 4 3 3];
xpos = [2 5 3 5 2 5 2 2 5 5];
errorbar(x,y,yneg,ypos,xneg,xpos,'o')

Figure contains an axes. The axes contains an object of type errorbar.

Создайте график значений datetime со строками ошибок в единицах измерения длительности.

x = 1:13;
y = datetime(2018,5,1,1:13,0,0);
err = hours(rand(13,1));
errorbar(x,y,err)

Figure contains an axes. The axes contains an object of type errorbar.

Создайте график линии со столбцами погрешности. В каждой точке данных отобразите маркер. Управляйте внешним видом маркера, используя аргументы пары "имя-значение". Использование MarkerSize для задания размера маркера в точках. Использование MarkerEdgeColor и MarkerFaceColor для определения контура маркера и внутренних цветов, соответственно. Установите цвета на вектор символов названия цвета, например 'red'или триплет RGB.

x = linspace(0,10,15);
y = sin(x/2);
err = 0.3*ones(size(y));
errorbar(x,y,err,'-s','MarkerSize',10,...
    'MarkerEdgeColor','red','MarkerFaceColor','red')

Figure contains an axes. The axes contains an object of type errorbar.

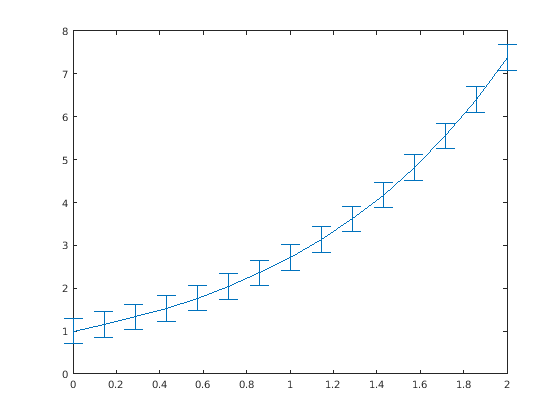
Управляйте размером прописных букв в конце каждой полосы ошибок путем установки CapSize свойство к положительному значению в точках.

x = linspace(0,2,15);
y = exp(x);
err = 0.3*ones(size(y));
errorbar(x,y,err,'CapSize',18)

Figure contains an axes. The axes contains an object of type errorbar.

Создайте график линии со столбцами погрешности. Присвойте объект errorbar переменной e.

x = linspace(0,10,10);
y = sin(x/2);
err = 0.3*ones(size(y));
e = errorbar(x,y,err)

Figure contains an axes. The axes contains an object of type errorbar.

e = 
  ErrorBar with properties:

             Color: [0 0.4470 0.7410]
         LineStyle: '-'
         LineWidth: 0.5000
            Marker: 'none'
             XData: [1x10 double]
             YData: [1x10 double]
    XNegativeDelta: [1x0 double]
    XPositiveDelta: [1x0 double]
    YNegativeDelta: [1x10 double]
    YPositiveDelta: [1x10 double]

  Show all properties

Использование e для доступа к свойствам объекта errorbar после создания.

e.Marker = '*';
e.MarkerSize = 10;
e.Color = 'red';
e.CapSize = 15;

Figure contains an axes. The axes contains an object of type errorbar.

Входные параметры

свернуть все

y значения, заданные как вектор или матрица.

  • Если y является вектором, тогда errorbar Графики одна линия.

  • Если y является матрицей, тогда errorbar рисует отдельную линию для каждого столбца в y.

Пример: y = [4 3 5 2 2 4];

Типы данных: single | double | int8 | int16 | int32 | int64 | uint8 | uint16 | uint32 | uint64 | logical | categorical | datetime | duration

x значения, заданные как вектор или матрица. x должен быть того же размера, что и y.

Пример: x = 0:10:100;

Типы данных: single | double | int8 | int16 | int32 | int64 | uint8 | uint16 | uint32 | uint64 | logical | categorical | datetime | duration

Длины полос ошибок для симметричных полос ошибок, заданные как вектор или матрица. err должен быть того же размера, что и y. Если вы не хотите рисовать строку ошибок в определенной точке данных, задайте длину следующим NaN.

Тип данных длин полосы ошибок должен быть совместим с соответствующими данными графика. Для примера, если вы строите график datetime значения, столбцы ошибок для этих значений должны быть duration значения.

Типы данных: single | double | int8 | int16 | int32 | int64 | uint8 | uint16 | uint32 | uint64 | logical | duration

Длина полосы ошибок в отрицательном направлении, заданная в виде вектора или матрицы того же размера, что и y или как пустой массив [].

  • Для вертикальных полос ошибок, neg устанавливает длину полос ошибок ниже точек данных.

  • Для горизонтальных полос ошибок, neg устанавливает длину полос ошибок слева от точек данных.

Если вы не хотите рисовать нижнюю часть строки ошибок в определенной точке данных, задайте длину следующим NaN. Если вы не хотите рисовать нижнюю часть полосы ошибок в любой точке данных, задайте neg в пустой массив.

Тип данных длин полосы ошибок должен быть совместим с соответствующими данными графика. Для примера, если вы строите график datetime значения, столбцы ошибок для этих значений должны быть duration значения.

Типы данных: single | double | int8 | int16 | int32 | int64 | uint8 | uint16 | uint32 | uint64 | logical | duration

Длина полосы ошибок в положительном направлении, заданная в виде вектора или матрицы того же размера, что и y или как пустой массив [].

  • Для вертикальных полос ошибок, pos устанавливает длину полос ошибок над точками данных.

  • Для горизонтальных полос ошибок, pos устанавливает длину полос ошибок справа от точек данных.

Если вы не хотите рисовать верхнюю часть полосы ошибок в определенной точке данных, задайте длину следующим NaN. Если вы не хотите рисовать верхнюю часть полосы ошибок в любой точке данных, задайте pos в пустой массив.

Тип данных длин полосы ошибок должен быть совместим с соответствующими данными графика. Для примера, если вы строите график datetime значения, столбцы ошибок для этих значений должны быть duration значения.

Типы данных: single | double | int8 | int16 | int32 | int64 | uint8 | uint16 | uint32 | uint64 | logical | duration

Вертикальная полоса ошибок ниже точек данных, заданная в виде вектора или матрицы того же размера, что и y или как пустой массив [].

Если вы не хотите рисовать нижнюю часть строки ошибок в определенной точке данных, задайте значение следующим NaN. Если вы не хотите рисовать нижнюю часть полосы ошибок в любой точке данных, задайте yneg в пустой массив.

Тип данных длин полосы ошибок должен быть совместим с соответствующими данными графика. Для примера, если вы строите график datetime значения, столбцы ошибок для этих значений должны быть duration значения.

Типы данных: single | double | int8 | int16 | int32 | int64 | uint8 | uint16 | uint32 | uint64 | logical | duration

Вертикальная полоса ошибок над точками данных, заданная в виде вектора или матрицы того же размера, что и y или как пустой массив [].

Если вы не хотите рисовать верхнюю часть полосы ошибок в определенной точке данных, задайте длину следующим NaN. Если вы не хотите рисовать верхнюю часть полосы ошибок в любой точке данных, задайте ypos в пустой массив.

Тип данных длин полосы ошибок должен быть совместим с соответствующими данными графика. Для примера, если вы строите график datetime значения, столбцы ошибок для этих значений должны быть duration значения.

Типы данных: single | double | int8 | int16 | int32 | int64 | uint8 | uint16 | uint32 | uint64 | logical | duration

Горизонтальная полоса ошибок слева от точек данных, заданная в виде вектора или матрицы того же размера, что и y или как пустой массив [].

Если вы не хотите рисовать левую часть полосы ошибок в определенной точке данных, задайте длину следующим NaN. Если вы не хотите рисовать левую часть полосы ошибок в любой точке данных, задайте xneg в пустой массив.

Тип данных длин полосы ошибок должен быть совместим с соответствующими данными графика. Для примера, если вы строите график datetime значения, столбцы ошибок для этих значений должны быть duration значения.

Типы данных: single | double | int8 | int16 | int32 | int64 | uint8 | uint16 | uint32 | uint64 | logical | duration

Горизонтальная полоса ошибок справа от точек данных, заданная в виде вектора или матрицы того же размера, что и y или как пустой массив [].

Если вы не хотите рисовать правую часть строки ошибок в определенной точке данных, задайте длину следующим NaN. Если вы не хотите рисовать правую часть полосы ошибок в любой точке данных, задайте xpos в пустой массив.

Тип данных длин полосы ошибок должен быть совместим с соответствующими данными графика. Для примера, если вы строите график datetime значения, столбцы ошибок для этих значений должны быть duration значения.

Типы данных: single | double | int8 | int16 | int32 | int64 | uint8 | uint16 | uint32 | uint64 | logical | duration

Ориентация полосы ошибок, заданная в качестве одного из следующих значений:

  • 'vertical' - Вертикальные полосы ошибок

  • 'horizontal' - Горизонтальные столбцы ошибок

  • 'both' - Вертикальные и горизонтальные погрешности

Пример: errorbar(x,y,err,'horizontal')

Стиль линии, цвет и маркер задается как вектор символов или строка , содержащая символы. Символы могут появиться в любом порядке. Вам не нужно задавать все три характеристики (стиль линии, маркер и цвет). Например, если вы опускаете стиль линии и задаете маркер, то на графике отображается только маркер и нет линии.

Пример: '--or' - красная штриховая линия с маркерами кругов

Стиль линииОписание
-Сплошная линия
--Штриховая линия
:Пунктирная линия
-.Штрих-точка линия
МаркерОписание
'o'Круг
'+'Плюс знак
'*'Звездочка
'.'Точка
'x'Крест
'_'Горизонтальная линия
'|'Вертикальная линия
's'Квадрат
'd'Алмаз
'^'Направленный вверх треугольник
'v'Нисходящий треугольник
'>'Треугольник , указывающий вправо
'<'Треугольник , указывающий влево
'p'Пентаграмма
'h'Hexagram
ЦветОписание

y

желтый

m

пурпурный

c

голубой

r

красный

g

зеленый

b

синий

w

белый

k

черный

Объект осей. Если вы не задаете оси, то errorbar графики в текущей системе координат.

Аргументы в виде пар имя-значение

Задайте необязательные разделенные разделенными запятой парами Name,Value аргументы. Name - имя аргумента и Value - соответствующее значение. Name должны находиться внутри кавычек. Можно задать несколько аргументов в виде пар имен и значений в любом порядке Name1,Value1,...,NameN,ValueN.

Пример: errorbar(y,err,'LineWidth',2) задает ширину линии 2 точки.

Перечисленные здесь свойства являются только подмножеством. Полный список см. в разделе Свойства ErrorBar.

Длина прописных букв в конце полос ошибок, заданная как положительное значение в точках.

Пример: errorbar(x,y,err,'CapSize',10)

Ширина линии, заданная как положительное значение в точках, где 1 точка = 1/72 дюйма. Если у линии есть маркеры, ширина линии также влияет на ребра маркера.

Ширина линии не может быть более тонкой, чем ширина пикселя. Если вы задаете ширину линии значение, которое меньше, чем ширина пикселя в вашей системе, линия отображается как один пиксель в ширину.

Расширенные возможности

См. также

Функции

Свойства

Представлено до R2006a