exponenta event banner

raylcdf

Совокупная функция распределения Релея

Синтаксис

p = raylcdf(x,b)
p = raylcdf(x,b,'upper')

Описание

p = raylcdf(x,b) возвращает cdf Релея при каждом значении в x используя соответствующий параметр шкалы, b. x и b могут быть векторами, матрицами или многомерными массивами, все они имеют одинаковый размер. Скалярный вход для x или b расширен до постоянного массива с такими же размерностями, как и другой вход.

p = raylcdf(x,b,'upper') возвращает дополнение cdf Релея при каждом значении в x, используя алгоритм, который более точно вычисляет крайние верхние вероятности хвоста.

Релейский cdf есть

y=F(x|b)=0xtb2e(t22b2)dt

Примеры

свернуть все

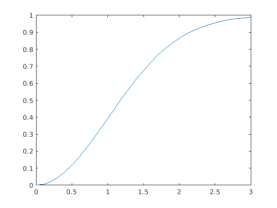
Вычислите cdf распределения Релея с помощью B = 1 параметров.

x = 0:0.1:3;
p = raylcdf(x,1);

Постройте график cdf.

figure;
plot(x,p)

Figure contains an axes. The axes contains an object of type line.

Ссылки

[1] Эванс, М., Н. Гастингс и Б. Пикок. Статистические распределения. Hoboken, NJ: Wiley-Interscience, 2000. стр 134–136.

Расширенные возможности

Генерация кода C/C + +
Сгенерируйте код C и C++ с помощью Coder™ MATLAB ®

.
Представлено до R2006a