Релейский PDF является
Распределение Релея является частным случаем распределения Вейбула. Если A и B являются параметрами распределения Вейбула, то распределение Релея с параметром b эквивалентно распределению Вейбула с параметрами и B = 2.
Если скорости компонента частицы в направлениях x и y являются двумя независимыми нормальными случайными переменными с нулем средств и равными отклонениями, то расстояние, которое частица перемещается в единичном времени, распределено Релеем.
В теории связи распределения Накагами, распределения Райса и распределения Релея используются для модели рассеянных сигналов, которые достигают приемника несколькими путями. В зависимости от плотности рассеяния, сигнал будет отображать различные характеристики затухания. Распределения Релея и Накагами используются для моделирования плотных рассеивателей, в то время как распределения Райса моделируют затухание с более сильной линией зрения. Распределения Накагами могут быть сведены к распределениям Релея, но дают больше контроля над степенью затухания.
The raylfit функция возвращает MLE параметра Релея. Эта оценка
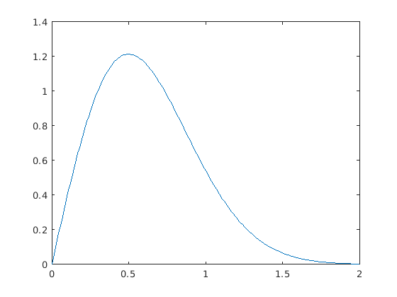
Вычислите PDF распределения Релея с B = 0.5 параметра.
x = [0:0.01:2]; p = raylpdf(x,0.5);
Постройте график PDF.
figure; plot(x,p)
