exponenta event banner

max

Максимальные элементы символьного входа

Описание

пример

M = max(A) возвращает максимальное количество элементов массива символьного входа.

  • Если A является вектором, тогда max(A) возвращает максимальное значение A.

  • Если A является матрицей, тогда max(A) - вектор-строка, содержащая максимальное значение для каждого столбца.

Для входа A который содержит символическое выражение, символическое max функция возвращает недооцененное выражение, которое уменьшается путем удаления аргументов, не представляющих максимальных значений. Выходы могут иметь другой аргумент, который представляет условие для символьной переменной. Для примера, syms x; max([1 x]) возвращает выход max([1, x], [], 2, 'Omitnan', ~in(x, 'real')) в Командном окне с x комплексная.

пример

M = max(A,[],nanflag) определяет, включать или опускать NaN значения в вычислении. Для примера, max(A,[],'includenan') включает все NaN значения в A в то время как max(A,[],'omitnan') игнорирует их.

пример

M = max(A,[],dim) возвращает максимальный элемент по размерности dim. Для примера, если A является матрицей, тогда max(A,[],2) - вектор-столбец, содержащая максимальное значение каждой строки.

M = max(A,[],dim,nanflag) также задает размерность, с которым необходимо работать при использовании nanflag опция.

пример

M = max(A,[],'all') возвращает максимальное значение по всем элементам A.

M = max(A,[],'all',nanflag) вычисляет максимальное по всем элементам A при использовании nanflag опция.

пример

C = max(A,B) возвращает массив с самыми большими элементами, взятыми из A или B.

C = max(A,B,nanflag) также задает, как лечить NaN значения.

Примеры

свернуть все

Создайте символьный вектор вещественных элементов. Найдите самый большой действительный элемент с помощью символического max функция.

syms x real
A = [23 42 37 18 x];
M = max(A)
M = max([42,x],[],2,"omitnan",symfalse)

Символический max функция возвращает недооцененное выражение. Выражение уменьшается путем удаления аргументов, которые не представляют максимальных значений.

Создайте символьный вектор и вычислите его максимум, исключая NaN значения.

syms x positive
A = [1.75 x 3.25 -2.5 NaN 0.5 NaN 0.2 -4*x];
M = max(A,[],'omitnan')
M = 

max([134,x],[],2,"omitnan",symfalse)

max(A) также даст этот результат, так как 'omitnan' является опцией по умолчанию.

Используйте 'includenan' флаг для возврата NaN.

M = max(A,[],'includenan')
M = NaNsym(NaN)

Создайте символьную матрицу и найдите самый большой элемент в каждом столбце.

syms x real
A = [1 x -0.5; -2 2 x]
A = 

(1x-12-22x)[sym (1), x, -sym (1/2); -sym (2), sym (2), x]

M = max(A)
M = 

(1max([2,x],[],2,"omitnan",symfalse)max([-12,x],[],2,"omitnan",symfalse))

Создайте символьную матрицу и найдите самый большой элемент в каждой строке.

syms x real
A = [1 x -0.5; -2 2 x]
A = 

(1x-12-22x)[sym (1), x, -sym (1/2); -sym (2), sym (2), x]

M = max(A,[],2)
M = 

(max([1,x],[],2,"omitnan",symfalse)max([2,x],[],2,"omitnan",symfalse))

Создайте символьную матрицу.

syms x real
A = [1 x -0.5; -2 2 x]
A = 

(1x-12-22x)[sym (1), x, -sym (1/2); -sym (2), sym (2), x]

Чтобы найти максимальное по всем размерностям матрицы, используйте 'all' опция.

M = max(A,[],'all')
M = max([2,x],[],2,"omitnan",symfalse)

Создайте две символьные матрицы с комплексными элементами. Найдите самые большие элементы, взятые из двух матриц, которые являются комплексными числами с наибольшей величиной.

syms x y
A = [x 2+1i; 3 4i; -5 y]
A = 

(x2+i34i-5y)[x, 2 + sym (1i); sym (3), sym ('4i'); -sym (5), y]

B = [1 y; 2i 1+1i; -3 x]
B = 

(1y2i1+i-3x)[sym (1), y; sym ('2i'), 1 + sym (1i); -sym (3), x]

C = max(A,B)
C = 

(max([1,x],[],2,"omitnan",xR)max([2+i,y],[],2,"omitnan",symtrue)34i-5max([x,y],[],2,"omitnan",xRyR))

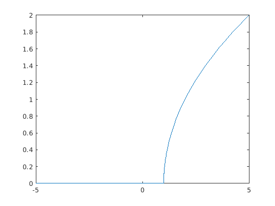
Определите следующее выражение при помощи символьного max функция. Предположим, что переменная x реально.

f(x)={x-1x>10x<1

syms x real
f(x) = sqrt(max(x,1) - 1)
f(x) = max([1,x],[],2,"omitnan",symfalse)-1

Постройте график выражения при помощи fplot.

fplot(f,[-5 5])

Figure contains an axes. The axes contains an object of type functionline.

Входные параметры

свернуть все

Входной массив, заданный как символьное выражение, вектор или матрица символьных выражений.

  • Если A комплексно, тогда max(A) возвращает комплексное число с наибольшей величиной. Если величины равны, то max(A) возвращает значение с наибольшей величиной и наибольшим углом фазы.

  • Если A является скаляром, тогда max(A) возвращает A.

  • Если A пустой массив 0 на 0, затем max(A) также является пустым массивом.

Типы данных: sym | single | double
Поддержка комплексного числа: Да

NaN условие, заданное как одно из следующих значений:

  • 'omitnan' - Игнорировать все NaN значений во входе. Если все элементы NaN, затем max возвращает первый.

  • 'includenan' - Включите NaN значения во входе для вычисления.

Типы данных: char

Размерность для работы, заданная как положительный целочисленный скаляр Если значение не задано, то по умолчанию это первое измерение массива, не равный 1.

Размерность dim указывает размерность, длина которого уменьшается до 1. The size(M,dim) является 1, в то время как размеры всех других размерностей остаются неизменными, если только size(A,dim) является 0. Если size(A,dim) является 0, затем max(A,dim) возвращает пустой массив с таким же размером, как и A.

Рассмотрим двумерный входной массив, A:

  • Если dim = 1, затем max(A,[],1) возвращает вектор-строку, содержащий наименьший элемент в каждом столбце.

  • Если dim = 2, затем max(A,[],2) возвращает вектор-столбец, содержащий наименьший элемент в каждой строке.

max возвращает A если dim больше ndims(A).

Дополнительный входной массив, заданный как символьное выражение, вектор или матрица символьных выражений. Входные параметры A и B должен быть либо одинаковым размером, либо иметь совместимые размеры (для примера, A является M-by- N матрица и B является скаляром или 1-by- N вектор-строка). Для получения дополнительной информации см. «Совместимые размеры массивов для основных операций».

Типы данных: sym | single | double
Поддержка комплексного числа: Да

Выходные аргументы

свернуть все

Максимальные значения, возвращенные как символьное выражение, вектор или матрица символьных выражений. size(M,dim) является 1, в то время как размеры всех других размерностей совпадают с размером соответствующей размерности в A, если только size(A,dim) является 0. Если size(A,dim) является 0, затем M - пустой массив с таким же размером, как и A.

Максимальное количество элементов из A или B, возвращенный как символьное выражение, вектор или матрица символьных выражений. Размер C определяется неявным расширением размерностей A и B. Для получения дополнительной информации см. «Совместимые размеры массивов для основных операций».

Введенный в R2021a