Этот пример использует функцию NEWRB, чтобы создать радиальную базисную сеть, которая аппроксимирует функцию, определяемую набором точек данных.
Задайте 21 входные параметры P и сопоставленные цели T.
X = -1:.1:1; T = [-.9602 -.5770 -.0729 .3771 .6405 .6600 .4609 ... .1336 -.2013 -.4344 -.5000 -.3930 -.1647 .0988 ... .3072 .3960 .3449 .1816 -.0312 -.2189 -.3201]; plot(X,T,'+'); title('Training Vectors'); xlabel('Input Vector P'); ylabel('Target Vector T');

Мы хотели бы найти функцию, которая соответствует этой 21 точке данных. Один способ сделать это с радиальной базисной сетью. Радиальная базисная сеть является сетью с двумя слоями. Скрытый слой радиальных базисных нейронов и выходной слой линейных нейронов. Вот радиальная базисная передаточная функция, используемая скрытым слоем.
x = -3:.1:3; a = radbas(x); plot(x,a) title('Radial Basis Transfer Function'); xlabel('Input p'); ylabel('Output a');

Веса и смещения каждого нейрона в скрытом слое задают положение и ширину радиальной основной функции. Каждый линейный выходной нейрон формирует взвешенную сумму этих радиальных основных функций. С правильным весом и значениями смещения для каждого слоя и достаточными скрытыми нейронами, радиальная базисная сеть может соответствовать любой функции любой желаемой точностью. Это - пример трех радиальных основных функций (в синем), масштабируются и суммируются, чтобы произвести функцию (в пурпурном).
a2 = radbas(x-1.5); a3 = radbas(x+2); a4 = a + a2*1 + a3*0.5; plot(x,a,'b-',x,a2,'b--',x,a3,'b--',x,a4,'m-') title('Weighted Sum of Radial Basis Transfer Functions'); xlabel('Input p'); ylabel('Output a');

Функциональный NEWRB быстро создает радиальную базисную сеть, которая аппроксимирует функцию, определяемую P и T. В дополнение к набору обучающих данных и целям, NEWRB берет два аргумента, цель квадратичной невязки суммы и постоянное распространение.
eg = 0.02; % sum-squared error goal sc = 1; % spread constant net = newrb(X,T,eg,sc);
NEWRB, neurons = 0, MSE = 0.176192
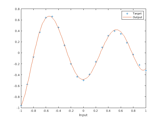
Чтобы видеть, как сеть выполняет, повторно постройте набор обучающих данных. Затем симулируйте сетевой ответ для входных параметров в той же области значений. Наконец, постройте результаты на том же графике.
plot(X,T,'+'); xlabel('Input'); X = -1:.01:1; Y = net(X); hold on; plot(X,Y); hold off; legend({'Target','Output'})
