exponenta event banner

groupdelay

Групповая задержка S-объекта-параметра или объекта фильтра RF или объекта схемы RF Toolbox

Описание

пример

gd = groupdelay(sparamobj) вычисляет групповую задержку S-объекта-параметра на частотах, заданных в файле S-объекта-параметра. sparamobj может быть объект S-параметров или nport объект.

gd = groupdelay(sparamobj,i,j) вычисляет групповую задержку определенного Sij. Если i, j не задана, групповая задержка вычисляется для S21 для 2D объектов порта и S11 для объектов "не два порта".

пример

gd = groupdelay(rfobj,freq) вычисляет групповую задержку сетевого объекта RF Toolbox™, rfobj, на заданных частотах.

gd = groupdelay(rfobj,freq,Name,Value) вычисляет групповую задержку с помощью дополнительных опций, заданных одним или несколькими аргументами пары "имя-значение".

Пример: gd = groupdelay (filter, frequency, 'Aperture', 50)

Примеры

свернуть все

Вычислите и постройте групповую задержку фильтра метки RLC в частотном диапазоне 10–1000 МГц.

filt = circuit('notch');
add(filt,[1 2],resistor(200));
add(filt,[1 2],inductor(100e-9));
add(filt,[1 2],capacitor(25e-12));
setports(filt,[1 0],[2 0]);
freq = 10e6:10e4:1000e6;
gd = groupdelay(filt,freq);
figure
plot(freq,gd)

Figure contains an axes object. The axes object contains an object of type line.

Найдите и постройте групповую задержку из заданного файла Touchstone®.

S = sparameters('defaultbandpass.s2p');
freq = S.Frequencies;
gd = groupdelay(S,freq);
figure
plot(freq,gd)

Figure contains an axes object. The axes object contains an object of type line.

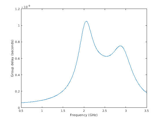
Вычислите и постройте групповую задержку Объекта фильтра RF в частотном диапазоне 0.5 - 3.5 GHz.

r = rffilter('FilterType','Butterworth','ResponseType',"Bandpass");
freq = linspace(0.5e9,3.5e9,1001);
gd  = groupdelay(r,freq);
plot(freq/1e9,gd)
xlabel('Frequency (GHz)');
ylabel('Group delay (seconds)');

Figure contains an axes object. The axes object contains an object of type line.

Создайте двухпроводную линию электропередачи с помощью этих технических требований:

  • Радиус - 0,5 мм

  • Диэлектрик - воздух

  • Толщина диэлектрика или разделения - 1,088 мм

  • Проницаемость или EpsilonR - 1.0054

twowiretxline = txlineTwoWire('Radius',0.5e-3,'EpsilonR',1.0054,'Separation',1.088e-3);

Вычислите шумовую фигуру и групповую задержку линии электропередачи на уровне 2,5 ГГц.

nf = noisefigure(twowiretxline,2.5e9)
nf = 0
gd = groupdelay(twowiretxline,2.5e9)
gd = 3.3446e-11

Входные параметры

свернуть все

S-объект-параметра. Функция использует данные в объекте вычислить групповую задержку.

Пример: sparamobj = sparameters('defaultbandpass.s2p')

Объект RF в виде одного из следующего:

Объект Circuitcircuit
Объект фильтра RFrffilter и lcladder.
Объекты линии электропередачи
Ряд и Шунт объекты RLCseriesRLC, и shuntRLC
Сетевые объекты RF

Поскольку полный список сетевых объектов RF видит, Объекты параметра Сети RF.

Частоты, на которых групповая задержка вычисляется в виде вектора из положительных вещественных чисел.

Номера портов объекта S-объекта-параметра или RF в виде скалярных целых чисел.

Пример: S12

Аргументы name-value

Задайте дополнительные разделенные запятой пары Name,Value аргументы. Name имя аргумента и Value соответствующее значение. Name должен появиться в кавычках. Вы можете задать несколько аргументов в виде пар имен и значений в любом порядке, например: Name1, Value1, ..., NameN, ValueN.

Пример: gd = groupdelay (filter, frequency, 'Aperture', 50)

Ширина двух точек частоты в виде разделенной запятой пары, состоящей из 'Aperture' и действительный, положительный, скаляр численных данных или вектор.

Пример: 'Aperture',50

Типы данных: double

Импеданс S-параметров в виде разделенной запятой пары, состоящей из 'Impedance' и действительный положительный числовой скаляр. Значения импеданса по умолчанию для различных объектов:

  • 50 — Лестничная структура LC и объекты схемы

  • obj.impedance — S-объекты-параметра

  • obj.networkdata.impedance — N-объекты-порта

Пример: 50

Типы данных: double

Выходные аргументы

свернуть все

Групповая задержка, возвращенная в виде числа в секундах.

Смотрите также

| | |

Введенный в R2015b