Функция fzero пытается найти корень одного уравнения с одной переменной. Можно вызвать эту функцию или с отправной точкой с одним элементом или с двухэлементным вектором, который определяет стартовый интервал. Если вы даете fzero отправную точку x0, fzero сначала ищет интервал вокруг этой точки, где функция изменяет знак. Если интервал найден, fzero возвращает значение рядом, где функция изменяет знак. Если никакой такой интервал не найден, fzero возвращает NaN. Также, если вы знаете две точки, где значение функции отличается по знаку, можно задать этот стартовый интервал с помощью двухэлементного вектора; fzero, как гарантируют, сузит интервал и возвратит значение около изменения знака.
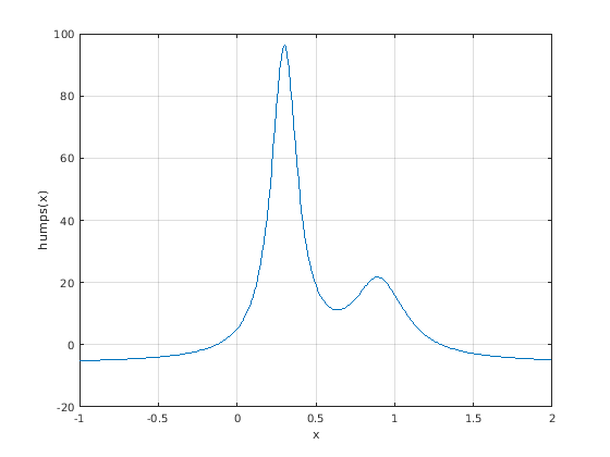
Следующие разделы содержат два примера, которые иллюстрируют, как найти нуль функции с помощью стартового интервала и отправной точки. Примеры используют функциональный humps.m, которому предоставляют MATLAB®. Следующие данные показывают график humps.
x = -1:.01:2; y = humps(x); plot(x,y) xlabel('x'); ylabel('humps(x)') grid on

Можно управлять несколькими аспектами функции fzero путем установки опций. Вы устанавливаете опции с помощью optimset. Опции включают:
Выбор суммы отображения, которое fzero генерирует — видит Опции Набора, Используя Стартовый Интервал, и Используя Отправную точку.
Выбор различных допусков, которые управляют, как fzero определяет его, в корне — см. Опции Набора.
Выбор функции plot для наблюдения прогресса fzero к корню — видит Функции plot.
Используя пользовательски запрограммированную выходную функцию для наблюдения прогресса fzero к корню — смотрите Выходные функции.
График humps указывает, что функция отрицательна в x = -1 и положительна в x = 1. Можно подтвердить это путем вычисления humps в этих двух точках.
humps(1)
ans = 16
humps(-1)
ans = -5.1378
Следовательно, можно использовать [-1 1] в качестве стартового интервала для fzero.
Итеративный алгоритм для fzero находит меньшие и меньшие подынтервалы [-1 1]. Для каждого подынтервала знак humps отличается в этих двух конечных точках. Когда конечные точки подынтервалов становятся ближе и ближе, они сходятся, чтобы обнулить для humps.
Чтобы показать прогресс fzero в каждой итерации, установите опцию Display на iter с помощью функции optimset.
options = optimset('Display','iter');
Затем вызовите fzero можно следующим образом:
a = fzero(@humps,[-1 1],options)
Func-count x f(x) Procedure
2 -1 -5.13779 initial
3 -0.513876 -4.02235 interpolation
4 -0.513876 -4.02235 bisection
5 -0.473635 -3.83767 interpolation
6 -0.115287 0.414441 bisection
7 -0.115287 0.414441 interpolation
8 -0.132562 -0.0226907 interpolation
9 -0.131666 -0.0011492 interpolation
10 -0.131618 1.88371e-07 interpolation
11 -0.131618 -2.7935e-11 interpolation
12 -0.131618 8.88178e-16 interpolation
13 -0.131618 8.88178e-16 interpolation
Zero found in the interval [-1, 1]
a = -0.1316
Каждое значение x представляет лучшую конечную точку до сих пор. Столбец Procedure говорит вам, использует ли каждый шаг алгоритма деление пополам или интерполяцию.
Можно проверить, что значение функции в a близко к нулю путем ввода
humps(a)
ans = 8.8818e-16
Предположим, что вы не знаете две точки, в которых значения функции humps отличаются по знаку. В этом случае можно выбрать скалярный x0 в качестве отправной точки для fzero. fzero сначала ищет интервал вокруг этой точки, на которой функция изменяет знак. Если fzero находит такой интервал, он возобновляет алгоритм, описанный в предыдущем разделе. Если никакой такой интервал не найден, fzero возвращает NaN.
Например, установите отправную точку -0.2, опцию Display к Iter, и вызовите fzero:
options = optimset('Display','iter'); a = fzero(@humps,-0.2,options)
Search for an interval around -0.2 containing a sign change:
Func-count a f(a) b f(b) Procedure
1 -0.2 -1.35385 -0.2 -1.35385 initial interval
3 -0.194343 -1.26077 -0.205657 -1.44411 search
5 -0.192 -1.22137 -0.208 -1.4807 search
7 -0.188686 -1.16477 -0.211314 -1.53167 search
9 -0.184 -1.08293 -0.216 -1.60224 search
11 -0.177373 -0.963455 -0.222627 -1.69911 search
13 -0.168 -0.786636 -0.232 -1.83055 search
15 -0.154745 -0.51962 -0.245255 -2.00602 search
17 -0.136 -0.104165 -0.264 -2.23521 search
18 -0.10949 0.572246 -0.264 -2.23521 search
Search for a zero in the interval [-0.10949, -0.264]:
Func-count x f(x) Procedure
18 -0.10949 0.572246 initial
19 -0.140984 -0.219277 interpolation
20 -0.132259 -0.0154224 interpolation
21 -0.131617 3.40729e-05 interpolation
22 -0.131618 -6.79505e-08 interpolation
23 -0.131618 -2.98428e-13 interpolation
24 -0.131618 8.88178e-16 interpolation
25 -0.131618 8.88178e-16 interpolation
Zero found in the interval [-0.10949, -0.264]
a = -0.1316
Конечные точки текущего подынтервала в каждой итерации перечислены в соответствии с заголовками a и b, в то время как соответствующие значения humps в конечных точках перечислены под f(a) и f(b), соответственно.
Конечные точки a и b не перечислены ни в каком определенном порядке: a может быть больше, чем b или меньше, чем b.
Для первых девяти шагов знак humps отрицателен в обеих конечных точках текущего подынтервала, который показывают в выводе. На десятом шаге знак humps положителен в конечной точке, -0.10949, но отрицателен в конечной точке, -0.264. С этого момента алгоритм продолжает сужать интервал [-0.10949 -0.264], как описано в предыдущем разделе, пока это не достигает значения -0.1316.