exponenta event banner

gbellmf

Обобщенная колоколообразная функция принадлежности

Синтаксис

Описание

Эта функция вычисляет нечеткие значения членства с помощью обобщенной колоколообразной функции принадлежности. Можно также вычислить эту функцию принадлежности с помощью fismf объект. Для получения дополнительной информации см. Объект fismf.

пример

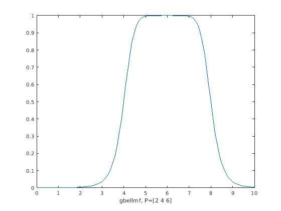
y = gbellmf(x,params) возвращает вычисленное использование значений нечеткого членства следующей обобщенной колоколообразной функции принадлежности:

f(x;a,b,c)=11+|xca|2b

Чтобы сконфигурировать функцию принадлежности, задайте параметры, a, b и c с помощью params.

Значения членства вычисляются для каждого входного значения в x.

Примеры

свернуть все

x = 0:0.1:10;
y = gbellmf(x,[2 4 6]);
plot(x,y)
xlabel('gbellmf, P=[2 4 6]')

Входные параметры

свернуть все

Входные значения, для которых можно вычислить значения членства, заданные как скаляр или вектор.

Параметры функции принадлежности, заданные как вектор [a b c].

Здесь:

  • a задает ширину функции принадлежности, где большее значение создает более широкую функцию принадлежности.

  • b задает форму кривой по обе стороны от центрального плато, где большее значение создает более крутой переход.

  • c задает центр функции принадлежности.

Выходные аргументы

свернуть все

Значение членства, возвращенное как скаляр или вектор. Размерности y совпадайте с размерностями x. Каждый элемент y значение членства, вычисленное для соответствующего элемента x.

Альтернативная функциональность

fismf Объект

Можно создать и оценить fismf возразите, что реализует gbellmf функция принадлежности.

mf = fismf("gbellmf",P);
Y = evalmf(mf,X);

Здесь, XP, и Y соответствуйте x, params, и y аргументы gbellmf, соответственно.

Расширенные возможности

Генерация кода C/C++
Генерация кода C и C++ с помощью MATLAB® Coder™.

Представлено до R2006a