exponenta event banner

zmf

Z-образная функция принадлежности

Синтаксис

Описание

Эта функция вычисляет нечеткие значения членства с помощью основанной на сплайне Z-образной функции принадлежности. Можно также вычислить эту функцию принадлежности с помощью fismf объект. Для получения дополнительной информации см. Объект fismf.

Эта функция принадлежности связана с smf и pimf функции принадлежности.

пример

y = zmf(x,params) возвращает вычисленное использование значений нечеткого членства основанной на сплайне Z-образной функции принадлежности, данной:

f(x;a,b)={1,xa12(xaba)2,axa+b22(xbb-a)2,a+b2xb0,xb

Чтобы задать a и параметры b, используйте params.

Значения членства вычисляются для каждого входного значения в x.

Примеры

свернуть все

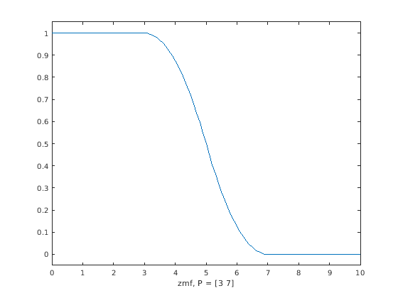
x = 0:0.1:10;
y = zmf(x,[3 7]);
plot(x,y)
xlabel('zmf, P = [3 7]')
ylim([-0.05 1.05])

Входные параметры

свернуть все

Входные значения, для которых можно вычислить значения членства, заданные как скаляр или вектор.

Параметры функции принадлежности, заданные как вектор [a b]. Параметр a задает плечо функции принадлежности и b, задает свою ногу.

Выходные аргументы

свернуть все

Значение членства, возвращенное как скаляр или вектор. Размерности y совпадайте с размерностями x. Каждый элемент y значение членства, вычисленное для соответствующего элемента x.

Альтернативная функциональность

fismf Объект

Можно создать и оценить fismf возразите, что реализует zmf функция принадлежности.

mf = fismf("zmf",P);
Y = evalmf(mf,X);

Здесь, XP, и Y соответствуйте x, params, и y аргументы zmf, соответственно.

Расширенные возможности

Генерация кода C/C++
Генерация кода C и C++ с помощью MATLAB® Coder™.

Представлено до R2006a