exponenta event banner

trapmf

Трапециевидная функция принадлежности

Синтаксис

Описание

Эта функция вычисляет нечеткие значения членства с помощью трапециевидной функции принадлежности. Можно также вычислить эту функцию принадлежности с помощью fismf объект. Для получения дополнительной информации см. Объект fismf.

Эта функция принадлежности связана с trimf функция принадлежности.

пример

y = trapmf(x,params) возвращает вычисленное использование значений нечеткого членства следующей трапециевидной функции принадлежности:

f(x;a,b,c,d)=max (min(xaba,1,dxdc),o)

Чтобы задать параметры, a, b, c и d, используют params.

Значения членства вычисляются для каждого входного значения в x.

Примеры

свернуть все

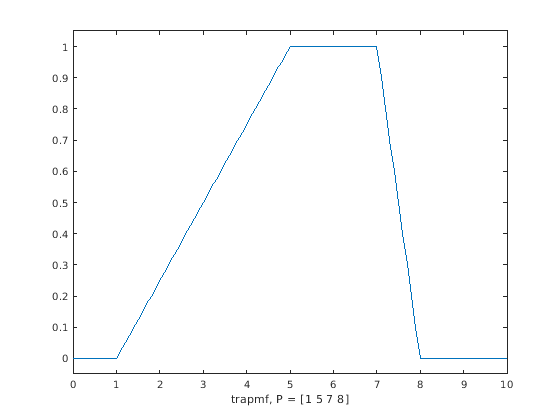
x = 0:0.1:10;
y = trapmf(x,[1 5 7 8]);
plot(x,y)
xlabel('trapmf, P = [1 5 7 8]')
ylim([-0.05 1.05])

Входные параметры

свернуть все

Входные значения, для которых можно вычислить значения членства, заданные как скаляр или вектор.

Параметры функции принадлежности, заданные как вектор [a b c d]. Параметры b и c задают плечи функции принадлежности, и a и d, задают его ноги.

Форма функции принадлежности зависит от относительных значений b и c:

  • Когда c больше b, получившаяся функция принадлежности трапециевидна.

  • Когда b равен c, получившаяся функция принадлежности эквивалентна треугольной функции принадлежности параметрами [a b d].

  • Когда c меньше к b, получившаяся функция принадлежности является треугольным значением имеющим меньше чем 1.

Выходные аргументы

свернуть все

Значение членства, возвращенное как скаляр или вектор. Размерности y совпадайте с размерностями x. Каждый элемент y значение членства, вычисленное для соответствующего элемента x.

Альтернативная функциональность

fismf Объект

Можно создать и оценить fismf возразите, что реализует trapmf функция принадлежности.

mf = fismf("trapmf",P);
Y = evalmf(mf,X);

Здесь, XP, и Y соответствуйте x, params, и y аргументы trapmf, соответственно.

Расширенные возможности

Генерация кода C/C++
Генерация кода C и C++ с помощью MATLAB® Coder™.

Представлено до R2006a