exponenta event banner

airy

Описание

пример

W = airy(Z) возвращает функцию Эйри, Ai (Z), для каждого элемента Z.

пример

W = airy(k,Z) возвращает любую из четырех различных функций Эйри, в зависимости от значения k, такой как функция Эйри второго вида или первой производной функции Эйри.

пример

W = airy(k,Z,scale) масштабирует получившуюся функцию Эйри. airy применяет определенную функцию масштабирования к W в зависимости от вашего выбора k и scale.

Примеры

свернуть все

Задайте x.

x = -10:0.01:1;

Вычислите ай (x)

ai = airy(x);

Вычислите висмут (x) использование k=2.

bi = airy(2,x);

Постройте оба результата вместе на тех же осях.

figure
plot(x,ai,'-b',x,bi,'-r')
axis([-10 1 -0.6 1.4])
xlabel('x')
legend('Ai(x)','Bi(x)','Location','NorthWest')

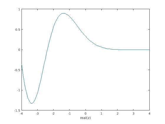
Вычислите функцию Эйри в срезе через комплексную плоскость в x+i.

Возьмите срез через комплексную плоскость.

x = -4:0.1:4;
z = x+1i;

Вычислите ай (z).

w = airy(z);

Постройте действительную часть результата.

figure
plot(x, real(w))
axis([-4 4 -1.5 1])
xlabel('real(z)')

Задайте x.

x = -10:0.01:1;

Вычислите масштабированную и немасштабированную функцию Эйри.

scaledAi = airy(0,x,1);
noscaleAi =  airy(0,x,0);

Постройте действительную часть каждого результата.

rscaled = real(scaledAi);
rnoscale = real(noscaleAi);
figure
plot(x,rscaled,'-b',x,rnoscale,'-r')
axis([-10 1 -0.60 0.60])
xlabel('x')
legend('scaled','not scaled','Location','SouthEast')

Входные параметры

свернуть все

Системная переменная, заданная как вектор действительных чисел или комплексный вектор, матрица или массив N-D.

Типы данных: single | double
Поддержка комплексного числа: Да

Тип функции Эйри, заданной как одно из четырех значений.

k

Возвращается

0

Функция Эйри,Ai(Z), который совпадает с airy(Z).

1

Первая производная функции Эйри, Ai(Z).

2

Функция Эйри второго вида,Bi(Z)

3

Первая производная функции Эйри второго вида,Bi(Z)

Типы данных: single | double

Масштабирование опции, заданной как 0 или 1. Используйте scale = 1 включить масштабирование Z. Значения вы задаете для k и scale определите масштабирующийся функциональный airy применяется к Z.

шкалаkМасштабирование примененного к выходному
0Любой

'none'

10 или 1

e23Z(3/2)

12 или 3

e|23Re(Z(3/2))|

Типы данных: single | double

Выходные аргументы

свернуть все

Функция Эйри Z, возвращенный как массив тот же размер как Z.

Больше о

свернуть все

Функции Эйри

Функции Эйри формируют пару линейно независимых решений

d2WdZ2ZW=0.

Отношение между Эйри и измененными Функциями Бесселя

Ai(Z)=[1πZ3]K1/3(ζ)Bi(Z)=Z3[I1/3(ζ)+I1/3(ζ)],

где

ζ=23Z3/2.

Расширенные возможности

Смотрите также

| | | |

Представлено до R2006a