exponenta event banner

htrans

Преобразование Гильберта

Описание

пример

H = htrans(f) возвращает преобразование Гильберта символьного функционального f. По умолчанию независимой переменной является t и переменной преобразования является x.

пример

H = htrans(f,transVar) использует переменную transVar преобразования вместо x.

пример

H = htrans(f,var,transVar) использует независимую переменную var и переменная transVar преобразования вместо t и x, соответственно.

  • Если все входные параметры являются массивами, одного размера, то htrans поэлементные действия.

  • Если один вход является скаляром, и другие - массивы, одного размера, то htrans расширяет скаляр в массив, одного размера.

  • Если f массив символьных выражений с различными независимыми переменными, затем var должен быть символьный массив с элементами, соответствующими независимым переменным.

Примеры

свернуть все

Вычислите преобразование Гильберта sin(t). По умолчанию преобразование возвращает функцию x.

syms t;
f = sin(t);
H = htrans(f)
H = -потому что(x)

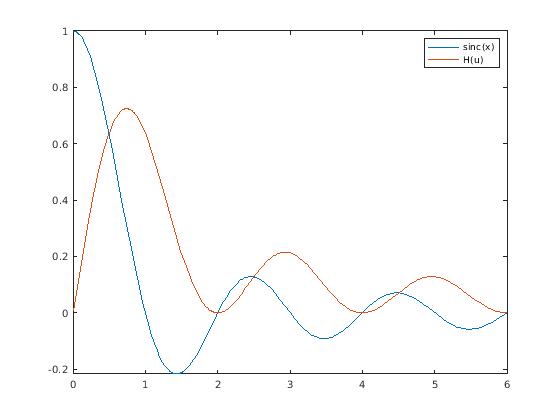
Вычислите преобразование Гильберта sinc функция, которая равна sin(πx)/πx. Выразите результат как функцию u.

syms f(x) H(u);
f(x) = sinc(x);
H(u) = htrans(f,u)
H(u) = 

-потому что(πu)u-1uπ

Постройте sinc функционируйте и его преобразование Гильберта.

fplot(f(x),[0 6])
hold on
fplot(H(u),[0 6])
legend('sinc(x)','H(u)')

Создайте синусоиду с положительной частотой на действительном пробеле.

syms A x t u;
assume([x t],'real')
y = A*sin(2*pi*10*t + 5*x)
y = Asin(5x+20πt)

Применяйтесь - сдвиг фазы с 90 степенями на положительную частотную составляющую с помощью преобразования Гильберта. Задайте независимую переменную как t и переменная преобразования как u.

H = htrans(y,t,u)
H = -Aпотому что(5x+20πu)

Теперь создайте комплексный сигнал с отрицательной частотой. Примените сдвиг фазы на 90 градусов на отрицательную частотную составляющую с помощью преобразования Гильберта.

z = A*exp(-1i*10*t)
z = Ae-10ti
H = htrans(z)
H = Ae-10xii

Создайте сигнал с действительным знаком f(t) с двумя частотными составляющими, 60 Гц и 90 Гц.

syms t f(t) F(s)
f(t) = sin(2*pi*60*t) + sin(2*pi*90*t)
f(t) = sin(120πt)+sin(180πt)

Вычислите соответствующий аналитический сигнал F(s) использование преобразования Гильберта.

F(s) = f(s) + 1i*htrans(f(t),s)
F(s) = sin(120πs)+sin(180πs)-потому что(120πs)i-потому что(180πs)i

Вычислите мгновенную частоту F(s) использование

finstant(s)=12πdϕ(s)ds,

где ϕ(s)=аргумент[F(s)] мгновенная фаза аналитического сигнала.

InstantFreq(s) = diff(angle(F(s)),s)/(2*pi);
assume(s,'real')
simplify(InstantFreq(s))
ans = 75

Входные параметры

свернуть все

Введите, заданный как символьное выражение, символьная функция, символьный вектор или символьная матрица.

Независимая переменная, заданная как символьный переменный, символьный вектор или символьная матрица. Эта переменная обычно находится во временном интервале. Если вы не задаете переменную, то htrans использование t по умолчанию. Если f не содержит t, затем htrans использует функциональный symvar определить независимую переменную.

Переменная Transformation, заданная как символьный переменный, символьный вектор или символьная матрица. Эта переменная находится в той же области как var. Если вы не задаете переменную, то htrans использование x по умолчанию. Если x независимая переменная f, затем htrans использует переменную v преобразования.

Выходные аргументы

свернуть все

Преобразование Гильберта или гармоника, сопряженная из функции ввода f. Выход H функция переменной, заданной transVar.

Когда htrans не может преобразовать функцию ввода, она отвечает на неоцененный звонок. Чтобы возвратить исходное выражение, примените обратное преобразование Гильберта к выходу при помощи ihtrans.

Больше о

свернуть все

Преобразование Гильберта

Преобразование Гильберта H = H (x) выражения   f = f(t) относительно переменной t в точке x

H(x)=1πp.v.f(t)xtdt.

Здесь, p.v. представляет Главное значение Коши интеграла. Функциональный f(t) может быть комплексным, но t и x должны быть действительными.

Советы

  • Чтобы вычислить обратное преобразование Гильберта, используйте ihtrans. Преобразование Гильберта функции равно отрицанию своего обратного преобразования Гильберта.

  • Для сигнала во временном интервале преобразование Гильберта применяется - сдвиг фазы с 90 степенями на положительные частоты соответствующих Членов ряда Фурье. Это также применяет сдвиг фазы на 90 градусов на отрицательные частоты.

  • Для a сигнала с действительным знаком, преобразование Гильберта b = htrans(a) возвращается его гармоника спрягают b. Действительный a = real(z) сигнала и его преобразование Гильберта b = imag(z) сформируйте аналитический z = a + 1i*b сигнала.

Смотрите также

| | | |

Введенный в R2019a