Гамма распределение является семейством кривых 2D параметра. Гамма суммы моделей распределения экспоненциально распределенных случайных переменных и обобщают и распределения хи-квадрат и экспоненциальные распределения.
Statistics and Machine Learning Toolbox™ предлагает несколько способов работать с гамма распределением.
Создайте объект GammaDistribution вероятностного распределения путем строения распределения вероятности к выборочным данным (fitdist) или настройкой значений параметров (makedist). Затем используйте объектные функции, чтобы вычислять распределение, сгенерировать случайные числа, и так далее.
Работа с гамма распределением в интерактивном режиме при помощи приложения Distribution Fitter. Можно экспортировать объект из приложения и использовать объектные функции.
Используйте специфичные для распределения функции (gamcdf, gampdf, gaminv, gamlike, gamstat, gamfit, gamrnd, randg) с заданными параметрами распределения. Специфичные для распределения функции могут принять параметры нескольких гамма распределений.
Используйте типовые функции распределения (cdf, icdf, pdf, random) с заданным именем распределения ('Gamma') и параметры.
Гамма распределение использует следующие параметры.
| Параметр | Описание | Поддержка |
|---|---|---|
a
| Форма | a > 0 |
b | Шкала | b > 0 |
Стандартное гамма распределение имеет модульную шкалу.
Сумма двух гамма случайных переменных параметрами формы a 1 и a 2 оба с масштабным коэффициентом b является гамма случайной переменной параметром формы a = a 1 + a 2 и масштабный коэффициент b.
Функция правдоподобия является функцией плотности вероятности (PDF), просматриваемый как функция параметров. Оценки наибольшего правдоподобия (MLEs) являются оценками параметра, которые максимизируют функцию правдоподобия для фиксированных значений x.
Средства оценки наибольшего правдоподобия a и b для гамма распределения являются решениями одновременных уравнений
где демонстрационное среднее значение для демонстрационного x 1, x 2, …, x n, и Ψ является дигамма-функцией psi.
Чтобы соответствовать гамма распределению к данным и найти оценки параметра, используйте gamfit, fitdist, или mle. В отличие от gamfit и mle, который возвращаемый параметр оценивает, fitdist возвращает подходящий объект GammaDistribution вероятностного распределения. Свойства объектов a и b сохраните оценки параметра.
Для примера сочтите целесообразным Гамма Распределение к Данным.
PDF гамма распределения
где Γ (·) Гамма функция.
Для примера смотрите, Вычисляют Гамма Распределение PDF.
Кумулятивная функция распределения (cdf) гамма распределения
p результата является вероятностью, что одно наблюдение от гамма распределения параметрами a и b падает в интервале [0 x].
Для примера смотрите, Вычисляют Гамма Распределение cdf.
Гамма cdf связана с неполной гамма функцией gammainc
Обратная кумулятивная функция распределения (icdf) гамма распределения в терминах гаммы cdf
где
x результата является значением, таким образом, что наблюдение от гамма распределения параметрами a и b падает в области значений [0 x] с вероятностью p.
Предыдущее интегральное уравнение не имеет никакого известного аналитического решения. gaminv использует итерационный подход (Метод ньютона), чтобы сходиться на решении.
Средним значением гамма распределения является μ = a b.
Стандартным отклонением гамма распределения является σ = a b2.
Сгенерируйте выборку 100 гамма случайные числа с формой 3 и масштабируйте 5.
x = gamrnd(3,5,100,1);
Соответствуйте гамма распределению к данным с помощью fitdist.
pd = fitdist(x,'gamma')pd =
GammaDistribution
Gamma distribution
a = 2.7783 [2.1374, 3.61137]
b = 5.73438 [4.30198, 7.64372]
fitdist возвращает GammaDistribution объект. Интервалы рядом с оценками параметра составляют 95% доверительных интервалов для параметров распределения.
Оцените параметры a и b использование функций распределения.
[muhat,muci] = gamfit(x) % Distribution specific functionmuhat = 1×2
2.7783 5.7344
muci = 2×2
2.1374 4.3020
3.6114 7.6437
[muhat2,muci2] = mle(x,'distribution','gamma') % Generic function
muhat2 = 1×2
2.7783 5.7344
muci2 = 2×2
2.1374 4.3020
3.6114 7.6437
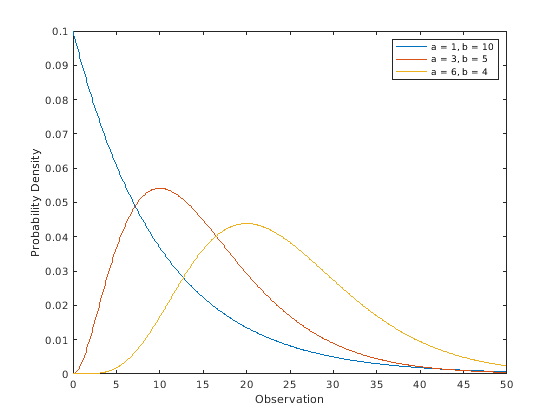
Вычислите pdfs гамма распределения с несколькими формами и масштабными коэффициентами.
x = 0:0.1:50; y1 = gampdf(x,1,10); y2 = gampdf(x,3,5); y3 = gampdf(x,6,4);
Постройте pdfs.
figure; plot(x,y1) hold on plot(x,y2) plot(x,y3) hold off xlabel('Observation') ylabel('Probability Density') legend('a = 1, b = 10','a = 3, b = 5','a = 6, b = 4')

Вычислите cdfs гамма распределения с несколькими формами и масштабными коэффициентами.
x = 0:0.1:50; y1 = gamcdf(x,1,10); y2 = gamcdf(x,3,5); y3 = gamcdf(x,6,4);
Постройте cdfs.
figure; plot(x,y1) hold on plot(x,y2) plot(x,y3) hold off xlabel('Observation') ylabel('Cumulative Probability') legend('a = 1, b = 10','a = 3, b = 5','a = 6, b = 4',"Location","northwest")

Гамма распределение имеет параметр формы и масштабный коэффициент . Для большого , гамма распределение тесно аппроксимирует нормальное распределение средним значением и отклонение .
Вычислите PDF гамма распределения параметрами a = 100 и b = 5.
a = 100; b = 5; x = 250:750; y_gam = gampdf(x,a,b);
Для сравнения вычислите среднее значение, стандартное отклонение и PDF нормального распределения, которое аппроксимирует гамма.
mu = a*b
mu = 500
sigma = sqrt(a*b^2)
sigma = 50
y_norm = normpdf(x,mu,sigma);
Постройте pdfs гамма распределения и нормального распределения на той же фигуре.
plot(x,y_gam,'-',x,y_norm,'-.') title('Gamma and Normal pdfs') xlabel('Observation') ylabel('Probability Density') legend('Gamma Distribution','Normal Distribution')

PDF нормального распределения аппроксимирует PDF гамма распределения.
Бета Распределение — бета распределение является непрерывным распределением 2D параметра, которое имеет параметры a (сначала параметр формы) и b (второй параметр формы). Если X 1 и X 2 имеет стандартные гамма распределения параметрами формы a 1 и a 2 соответственно, то имеет бета распределение параметрами формы a 1 и a 2.
Распределение хи-квадрат — распределение хи-квадрат является непрерывным распределением с одним параметром, которое имеет параметр ν (степени свободы). Распределение хи-квадрат равно гамма распределению с 2a = ν и b = 2.
Экспоненциальное распределение — экспоненциальное распределение является непрерывным распределением с одним параметром, которое имеет параметр μ (среднее значение). Экспоненциальное распределение равно гамма распределению с a = 1 и b = μ. Сумма k экспоненциально распределила случайные переменные со средним μ, гамма распределение параметрами a = k и μ = b.
Распределение Nakagami — распределение Nakagami является непрерывным распределением 2D параметра параметром формы µ и масштабный коэффициент ω. Если x имеет распределение Nakagami, то x2 имеет гамма распределение с a = μ и a b = ω.
Нормальное распределение — нормальное распределение является непрерывным распределением 2D параметра, которое имеет параметры μ (среднее значение) и σ (стандартное отклонение). Когда a является большим, гамма распределение тесно аппроксимирует нормальное распределение μ = a b и σ = a b2. Для примера смотрите, Сравнивают Гамму и Нормальное распределение pdfs.
[1] Abramowitz, Милтон, и Ирен А. Стегун, руководство редакторов Математических функций: С Формулами, Графиками и Математическими Таблицами. 9. Дуврская печать.; [Nachdr. der Ausg. von 1972]. Дуврские Книги по Математике. Нью-Йорк, Нью-Йорк: Дувр Publ, 2013.
[2] Эванс, Merran, Николас Гастингс и Брайан Пикок. Статистические Распределения. 2-й редактор Нью-Йорк: Дж. Вайли, 1993.
[3] Хан, Джеральд Дж. и Сэмюэль С. Шапиро. Статистические модели в разработке. Библиотека классики Вайли. Нью-Йорк: Вайли, 1994.
[4] Беззаконный, Статистические модели Джералда Ф. и Методы для Пожизненных Данных. 2-й редактор Вайли Серис в Вероятности и Статистике. Хобокен, Нью-Джерси: Wiley-межнаука, 2003.
[5] Более кроткий, Уильям К. и Луис А. Эскобар. Статистические методы для данных о надежности. Ряд Вайли в вероятности и статистике. Прикладной раздел вероятности и статистики. Нью-Йорк: Вайли, 1998.
[6] Marsaglia, Джордж и Вай Вань Цан. “Простой метод для Генерации Гамма Переменных”. Транзакции ACM на Mathematical Software 26, № 3 (1 сентября 2000): 363–72. https://doi.org/10.1007/978-1-4613-8643-8.
GammaDistribution | fitdist | gamcdf | gamfit | gaminv | gamlike | gampdf | gamrnd | gamstat | makedist | randg