exponenta event banner

cdf

Кумулятивная функция распределения

Описание

пример

y = cdf('name',x,A) возвращает кумулятивную функцию распределения (cdf) для семейства распределений с одним параметром, заданного 'name' и параметр распределения A, оцененный в значениях в x.

пример

y = cdf('name',x,A,B) возвращает cdf для семейства распределений 2D параметра, заданного 'name' и параметры распределения A и B, оцененный в значениях в x.

y = cdf('name',x,A,B,C) возвращает cdf для семейства распределений с тремя параметрами, заданного 'name' и параметры распределения AB, и C, оцененный в значениях в x.

y = cdf('name',x,A,B,C,D) возвращает cdf для семейства распределений с четырьмя параметрами, заданного 'name' и параметры распределения ABC, и D, оцененный в значениях в x.

пример

y = cdf(pd,x) возвращает cdf объекта pd вероятностного распределения, оцененный в значениях в x.

y = cdf(___,'upper') возвращает дополнение cdf использование алгоритма, который более точно вычисляет экстремальные вероятности верхнего хвоста. 'upper' может следовать за любым из входных параметров в предыдущих синтаксисах.

Примеры

свернуть все

Создайте стандартный объект нормального распределения со средним значением, μ, равняйтесь 0 и стандартное отклонение, σ, равняйтесь 1.

mu = 0;
sigma = 1;
pd = makedist('Normal','mu',mu,'sigma',sigma);

Задайте входной вектор x, чтобы содержать значения, в которых можно вычислить cdf.

x = [-2,-1,0,1,2];

Вычислите cdf значения для стандартного нормального распределения в значениях в x.

y = cdf(pd,x)
y = 1×5

    0.0228    0.1587    0.5000    0.8413    0.9772

Каждое значение в y соответствует значению во входном векторе x. Например, в значении x равный 1, соответствующее cdf значение y равно 0,8413.

В качестве альтернативы можно вычислить те же cdf значения, не создавая объект вероятностного распределения. Используйте cdf функция, и задает стандартное нормальное распределение с помощью тех же значений параметров в μ и σ.

y2 = cdf('Normal',x,mu,sigma)
y2 = 1×5

    0.0228    0.1587    0.5000    0.8413    0.9772

cdf значения совпадают с теми вычисленное использование объекта вероятностного распределения.

Создайте объект распределения Пуассона параметром уровня, λ, равняйтесь 2.

lambda = 2;
pd = makedist('Poisson','lambda',lambda);

Задайте входной вектор x, чтобы содержать значения, в которых можно вычислить cdf.

x = [0,1,2,3,4];

Вычислите cdf значения для распределения Пуассона в значениях в x.

y = cdf(pd,x)
y = 1×5

    0.1353    0.4060    0.6767    0.8571    0.9473

Каждое значение в y соответствует значению во входном векторе x. Например, в значении x равный 3, соответствующее cdf значение y равно 0,8571.

В качестве альтернативы можно вычислить те же cdf значения, не создавая объект вероятностного распределения. Используйте cdf функция, и задает распределение Пуассона с помощью того же значения в параметре уровня, λ.

y2 = cdf('Poisson',x,lambda)
y2 = 1×5

    0.1353    0.4060    0.6767    0.8571    0.9473

cdf значения совпадают с теми вычисленное использование объекта вероятностного распределения.

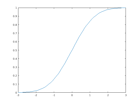
Создайте стандартный объект нормального распределения.

pd = makedist('Normal')
pd = 
  NormalDistribution

  Normal distribution
       mu = 0
    sigma = 1

Задайте x значения и вычисляют cdf.

x = -3:.1:3;
p = cdf(pd,x);

Постройте cdf стандартного нормального распределения.

plot(x,p)

Создайте три гамма объекта распределения. Первое использование значения параметров по умолчанию. Второе задает a = 1 и b = 2. Третье задает a = 2 и b = 1.

pd_gamma = makedist('Gamma')
pd_gamma = 
  GammaDistribution

  Gamma distribution
    a = 1
    b = 1

pd_12 = makedist('Gamma','a',1,'b',2)
pd_12 = 
  GammaDistribution

  Gamma distribution
    a = 1
    b = 2

pd_21 = makedist('Gamma','a',2,'b',1)
pd_21 = 
  GammaDistribution

  Gamma distribution
    a = 2
    b = 1

Задайте x значения и вычисляют cdf для каждого распределения.

x = 0:.1:5;
cdf_gamma = cdf(pd_gamma,x);
cdf_12 = cdf(pd_12,x);
cdf_21 = cdf(pd_21,x);

Создайте график визуализировать, как cdf гамма распределения изменяется, когда вы задаете различные значения для параметров формы a и b.

figure;
J = plot(x,cdf_gamma);
hold on;
K = plot(x,cdf_12,'r--');
L = plot(x,cdf_21,'k-.');
set(J,'LineWidth',2);
set(K,'LineWidth',2);
legend([J K L],'a = 1, b = 1','a = 1, b = 2','a = 2, b = 1','Location','southeast');
hold off;

Соответствуйте хвостам Парето к a t распределение в интегральных вероятностях 0.1 и 0.9.

t = trnd(3,100,1);
obj = paretotails(t,0.1,0.9);
[p,q] = boundary(obj)
p = 2×1

    0.1000
    0.9000

q = 2×1

   -1.8487
    2.0766

Вычислите cdf в значениях в q.

cdf(obj,q)
ans = 2×1

    0.1000
    0.9000

Входные параметры

свернуть все

Имя вероятностного распределения в виде одного из вероятностного распределения называет в этой таблице.

'name'РаспределениеВведите параметр AВведите параметр BВведите параметр CВведите параметр D
'Beta'Бета распределениеa сначала формирует параметрb второй параметр формы
'Binomial'Биномиальное распределениеКоличество n испытанийВероятность p успеха для каждого испытания
'BirnbaumSaunders'Распределение Бирнбаума-СондерсаМасштабный коэффициент βПараметр формы γ
'Burr'Подпилите распределение типа XIIМасштабный коэффициент αc сначала формирует параметрk второй параметр формы
'Chisquare'Распределение хи-квадратСтепени свободы ν
'Exponential'Экспоненциальное распределениеСреднее значение μ
'Extreme Value'Распределение экстремумаПараметр положения μМасштабный коэффициент σ
'F'F распределениеСтепени свободы числителя ν1Степени свободы знаменателя ν2
'Gamma'Гамма распределениеПараметр формы aМасштабный коэффициент b
'Generalized Extreme Value'Обобщенное распределение экстремумаПараметр формы kМасштабный коэффициент σПараметр положения μ
'Generalized Pareto'Обобщенное распределение ПаретоИндекс хвоста k (форма) параметрМасштабный коэффициент σПорог μ (местоположение) параметр
'Geometric'Геометрическое распределениеПараметр вероятности p
'HalfNormal'Полунормальное распределениеПараметр положения μМасштабный коэффициент σ
'Hypergeometric'Геометрическое распределениеРазмер m населенияКоличество k элементов с желаемой характеристикой в населенииКоличество n выборок чертится
'InverseGaussian'Обратное распределение ГауссаМасштабный коэффициент μПараметр формы λ
'Logistic'Логистическое распределениеСреднее значение μМасштабный коэффициент σ
'LogLogistic'Распределение LoglogisticСреднее значение μ логарифмических значенийМасштабный коэффициент σ логарифмических значений
'Lognormal'Логарифмически нормальное распределениеСреднее значение μ логарифмических значенийСтандартное отклонение σ логарифмических значений
'Nakagami'Распределение NakagamiПараметр формы μМасштабный коэффициент ω
'Negative Binomial'Отрицательное биномиальное распределениеКоличество r успеховВероятность p успеха в одном испытании
'Noncentral F'Нецентральное распределение FСтепени свободы числителя ν1Степени свободы знаменателя ν2Параметр нецентрированности δ
'Noncentral t'Нецентральное t РаспределениеСтепени свободы νПараметр нецентрированности δ
'Noncentral Chi-square'Нецентральное распределение хи-квадратСтепени свободы νПараметр нецентрированности δ
'Normal'Нормальное распределениеСреднее значение μ Стандартное отклонение σ
'Poisson'Распределение ПуассонаСреднее значение λ
'Rayleigh'Распределение РелеяМасштабный коэффициент b
'Rician'Распределение RicianПараметр нецентрированности sМасштабный коэффициент σ
'Stable'Устойчивое распределениеα сначала формирует параметрβ второй параметр формыМасштабный коэффициент γПараметр положения δ
'T'T Распределение студентаСтепени свободы ν
'tLocationScale't Распределение Шкалы МестоположенияПараметр положения μМасштабный коэффициент σПараметр формы ν
'Uniform'(Непрерывное) равномерное распределениеa более низкая конечная точка (минимум)b верхняя конечная точка (максимум)
'Discrete Uniform'(Дискретное) равномерное распределениеМаксимум n заметное значение
'Weibull'Распределение WeibullМасштабный коэффициент aПараметр формы b

Пример: 'Normal'

Значения, в которых можно оценить cdf в виде скалярного значения или массива скалярных значений.

Если один или несколько входных параметров xABC, и D массивы, затем размеры массивов должны быть тем же самым. В этом случае, cdf расширяет каждый скалярный вход в постоянный массив одного размера с входными параметрами массивов. Смотрите 'name' для определений ABC, и D для каждого распределения.

Пример: [0.1,0.25,0.5,0.75,0.9]

Типы данных: single | double

Первый параметр вероятностного распределения в виде скалярного значения или массива скалярных значений.

Если один или несколько входных параметров xABC, и D массивы, затем размеры массивов должны быть тем же самым. В этом случае, cdf расширяет каждый скалярный вход в постоянный массив одного размера с входными параметрами массивов. Смотрите 'name' для определений ABC, и D для каждого распределения.

Типы данных: single | double

Второй параметр вероятностного распределения в виде скалярного значения или массива скалярных значений.

Если один или несколько входных параметров xABC, и D массивы, затем размеры массивов должны быть тем же самым. В этом случае, cdf расширяет каждый скалярный вход в постоянный массив одного размера с входными параметрами массивов. Смотрите 'name' для определений ABC, и D для каждого распределения.

Типы данных: single | double

Третий параметр вероятностного распределения в виде скалярного значения или массива скалярных значений.

Если один или несколько входных параметров xABC, и D массивы, затем размеры массивов должны быть тем же самым. В этом случае, cdf расширяет каждый скалярный вход в постоянный массив одного размера с входными параметрами массивов. Смотрите 'name' для определений ABC, и D для каждого распределения.

Типы данных: single | double

Четвертый параметр вероятностного распределения в виде скалярного значения или массива скалярных значений.

Если один или несколько входных параметров xABC, и D массивы, затем размеры массивов должны быть тем же самым. В этом случае, cdf расширяет каждый скалярный вход в постоянный массив одного размера с входными параметрами массивов. Смотрите 'name' для определений ABC, и D для каждого распределения.

Типы данных: single | double

Вероятностное распределение в виде объекта вероятностного распределения, созданного с функцией или приложением в этой таблице.

Функция или приложениеОписание
makedistСоздайте объект вероятностного распределения использование заданных значений параметров.
fitdistСоответствуйте объекту вероятностного распределения к выборочным данным.
Distribution FitterСтройте распределение вероятности к выборочным данным с помощью интерактивного приложения Distribution Fitter и экспортируйте подходящий объект в рабочую область.
paretotailsСоздайте кусочный объект распределения, который обобщил распределения Парето в хвостах.

Выходные аргументы

свернуть все

значения cdf, возвращенные как скалярное значение или массив скалярных значений. y одного размера с x после любого необходимого скалярного расширения. Каждый элемент в y cdf значение распределения, заданного соответствующими элементами в параметрах распределения (ABC, и D) или объект вероятностного распределения (pd), оцененный в соответствующем элементе в x.

Альтернативная функциональность

  • cdf родовая функция, которая принимает любого распределение его именем 'name' или объект pd вероятностного распределения. Это быстрее, чтобы использовать специфичную для распределения функцию, такую как normcdf для нормального распределения и binocdf для биномиального распределения. Для списка специфичных для распределения функций смотрите Поддерживаемые Распределения.

  • Используйте приложение Probability Distribution Function, чтобы создать интерактивный график кумулятивной функции распределения (cdf) или функции плотности вероятности (PDF) для вероятностного распределения.

Расширенные возможности

Представлено до R2006a