Simulink ® Coder™ генерирует автономный код C и C++ из моделей Simulink для развертывания в различных приложениях. Рабочий процесс, описанный в этом разделе, использует функции Toolbox™ системы DSP, но тот же рабочий процесс применим и к Communications Toolbox™. Список функций Communications Toolbox, поддерживаемых Simulink Coder, см. в разделе Блоки, поддерживаемые для генерации кода C.
В этом примере создается код C из ex_codegen_dsp и строит исполняемый файл из сгенерированного кода. Исполняемый файл можно запустить в среде MATLAB ®. Кроме того, можно упаковать и переместить код в другую среду разработки, в которой не установлены продукты MATLAB и Simulink.
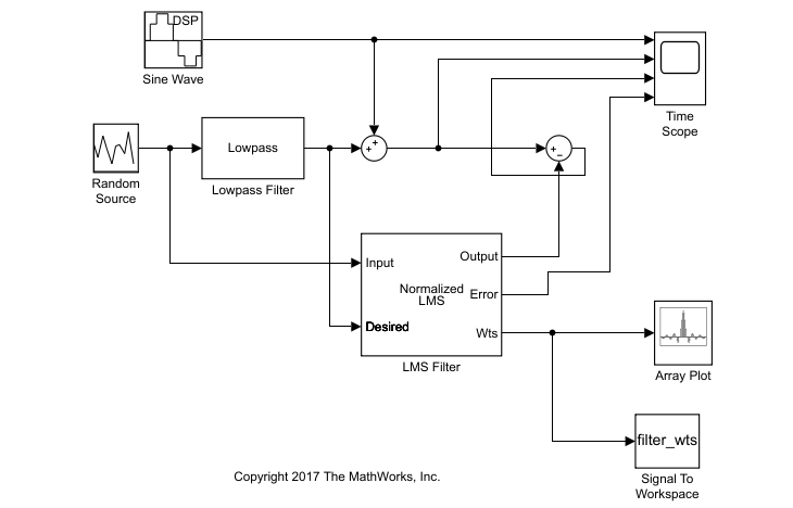
ex_codegen_dsp модель реализует простой адаптивный фильтр для удаления шума из сигнала при одновременной идентификации фильтра, характеризующего частотное содержание шума. Чтобы открыть эту модель, введите следующую команду в командной строке MATLAB:
open_system('ex_codegen_dsp')
Можно также создать модель с помощью шаблона системы DSP. Дополнительные сведения см. в разделе Настройка среды Simulink для моделей обработки сигналов.
Подготовьте модель к созданию кода, указав параметры создания кода в диалоговом окне Параметры конфигурации (Configuration Parameters). Выберите соответствующий решатель и цель генерации кода и проверьте конфигурацию модели на эффективность выполнения. Дополнительные сведения о каждом из этих шагов см. в разделе Создание кода C для модели (Simulink Coder).
Моделирование модели. Временная область показывает входные и отфильтрованные характеристики сигнала.

График массива показывает последние 32 веса фильтра, для которых фильтр LMS эффективно адаптировал и отфильтровал шум из сигнала.

Эти коэффициенты также можно получить с помощью следующей команды:
filter_wts(:,:,1201)
Прежде чем создавать код из модели, необходимо убедиться в наличии разрешения на запись в текущей папке.
Для создания кода необходимо внести следующие изменения:
На вкладке «Моделирование» панели инструментов модели выберите «Параметры модели». Откроется диалоговое окно Параметры конфигурации (Configuration Parameters). Перейдите на вкладку «Создание кода», выберите параметр «Генерировать только код» и нажмите кнопку «Применить».
В галерее Приложения щелкните Кодер Simulink. Появится вкладка C Code. Щелкните значок «Создать код» ().![]()
После завершения создания кода в модели появится отчет о создании кода, позволяющий проверить созданный код. Обратите внимание, что процесс построения создает новую подпапку с именем ex_codegen_dsp_grt_rtw в текущей рабочей папке MATLAB. Эта подпапка содержит все файлы, созданные в процессе создания кода, включая файлы, содержащие сгенерированный исходный код C. Дополнительные сведения о просмотре созданного кода см. в разделе Создание кода C для модели (Simulink Coder).
Чтобы создать исполняемый файл, необходимо настроить поддерживаемый компилятор Си. Список компиляторов, поддерживаемых в текущей версии, см. в разделе Поддерживаемые и совместимые компиляторы.
Чтобы настроить компилятор, выполните следующую команду в командной строке MATLAB:
mex –setupПосле установки компилятора можно построить и запустить скомпилированный код. Модель ex_codegen_dsp в настоящее время настроена только на создание кода. Для создания созданного кода необходимо сначала внести следующие изменения:
На вкладке «Моделирование» панели инструментов модели выберите «Параметры модели». Откроется диалоговое окно Параметры конфигурации (Configuration Parameters). Перейдите на вкладку «Создание кода», снимите флажок «Генерировать только код» и нажмите кнопку «Применить».
На вкладке «Код C» панели инструментов модели щелкните значок построения ().![]()
Генератор кода создает исполняемый файл и отчет о создании кода. Генератор кода помещает исполняемый файл в рабочую папку. В Windows исполняемый файл: ex_codegen_dsp.exe. В Linux исполняемый файл ex_codegen_dsp.
Для запуска созданного кода введите следующую команду в командной строке MATLAB:
!ex_codegen_dspПри выполнении созданного кода создается MAT-файл, содержащий те же переменные, что и созданные при моделировании модели. Переменные в MAT-файле именуются с префиксом rt_. После запуска созданного кода можно загрузить переменные из MAT-файла, введя следующую команду в подсказке MATLAB:
load ex_codegen_dsp.matТеперь можно сравнить переменные из созданного кода с переменными из моделирования модели. Чтобы получить доступ к последнему набору коэффициентов из сгенерированного кода, введите в подсказке MATLAB следующее:
rt_filter_wts(:,:,1201)
Обратите внимание, что коэффициенты в filter_wts(:,:,1201) и rt_filter_wts(:,:,1201) совпадение.
Дополнительные сведения о создании и запуске исполняемого файла см. в разделе Создание кода C для модели (Simulink Coder).
После создания кода из модели Simulink можно переместить код в другую среду разработки с помощью утилиты pack-and-go. Используйте эту утилиту, если в среде разработки нет продуктов MATLAB и Simulink.
Утилита pack-and-go использует инструменты для настройки процесса сборки после создания кода и packNGo Функция (Simulink Coder) для поиска и упаковки файлов для создания исполняемого образа. Файлы упаковываются в сжатый файл, который можно переместить и распаковать с помощью стандартной утилиты zip.
Код можно упаковывать с помощью интерфейса пользователя или интерфейса командной строки. Интерфейс командной строки обеспечивает больший контроль над деталями упаковки кода. Дополнительные сведения о каждом из этих методов см. в разделе Перемещение кода в другую среду разработки (Simulink Coder).
Пример упаковки кода Си и исполняемого файла, созданного из этого примера, см. в разделе Перемещение кода, созданного из модели Simulink, в другую среду разработки.