Для использования моделей приводов переменного тока библиотеки Electric Drives сначала необходимо указать типы двигателей, преобразователей и контроллеров, используемых в шести моделях приводов переменного тока библиотеки, обозначенной AC1 AC6. Модели AC1, AC2, AC3 и AC4 основаны на трехфазном асинхронном двигателе. Этот двигатель имеет трехфазную обмотку на статоре и намотанный ротор или беличий ротор. Беличий ротор состоит из прорезей из проводящих стержней, заделанных в утюг ротора, которые на каждом конце ротора короткозамкнуты проводящими кольцами. Модель AC5 основана на синхронном двигателе намотанного ротора, а модель AC6 использует синхронный двигатель с постоянным магнитом. Эти двигатели переменного тока питаются переменным напряжением переменного тока и частотой, создаваемой инвертором. Тип инвертора, используемый в шести моделях возбуждения переменного тока, представляет собой инвертор источника напряжения (VSI) в том смысле, что этот инвертор питается постоянным напряжением постоянного тока. Это постоянное напряжение обеспечивается неконтролируемым диодным выпрямителем и конденсатором (напряжение емкостной шины постоянного тока).
Когда шина постоянного тока обеспечивается диодным выпрямителем, привод не имеет возможности двунаправленного потока питания и, следовательно, не может выполнять рекуперативное торможение. В AC1, AC2, AC3, AC4 и моделях AC6, тормозной резистор последовательно с вертолетом гарантирует торможение системы моторного груза. Эта схема торможения называется динамическим торможением. Он размещается параллельно шине постоянного тока, чтобы предотвратить увеличение его напряжения при замедлении двигателя. При динамическом торможении кинетическая энергия системы двигатель-нагрузка преобразуется в тепло, рассеиваемое в тормозном резисторе.
Инверторы VSI, используемые в моделях возбуждения переменного тока библиотеки, основаны на двух типах модуляции, модуляции гистерезиса и широтно-импульсной модуляции пространственного вектора (ШИМ).
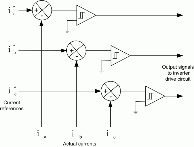
Гистерезисная модуляция представляет собой способ управления током обратной связи, в котором ток двигателя отслеживает опорный ток в пределах полосы гистерезиса. На следующем рисунке показан принцип работы гистерезисной модуляции. Контроллер генерирует синусоидальный опорный ток желаемой величины и частоты, который сравнивается с фактическим током линии двигателя. Если ток превышает верхний предел полосы гистерезиса, верхний выключатель рычага инвертора выключается, а нижний выключатель включается. В результате ток начинает распадаться. Если ток пересекает нижнюю границу полосы гистерезиса, нижний выключатель рычага инвертора выключается, а верхний выключатель включается. В результате ток возвращается в полосу гистерезиса. Следовательно, фактический ток вынужден отслеживать опорный ток в пределах полосы гистерезиса.

На следующем рисунке показана схема модуляции управления током гистерезиса, состоящая из трех компараторов гистерезиса, по одному для каждой фазы. Этот тип ШИМ с замкнутым контуром используется в моделях AC3 и AC5.

Способ модуляции пространственных векторов отличается от гистерезисной модуляции тем, что нет отдельных компараторов, используемых для каждой из трех фаз. Вместо этого создается вектор Vs пространства опорного напряжения в целом, дискретизируется на фиксированной частоте и затем конструируется через адекватную синхронизацию соседних векторов пространства ненулевого инвертора V1 - V6 и векторов пространства нулевого напряжения V0, V7. Упрощенная схема инвертора VSI показана ниже. На этой диаграмме состояние проводимости трех ветвей инвертора представлено тремя логическими переменными, SA, SB и SC. Логический 1 означает, что верхний переключатель является проводящим, а логический 0 означает, что нижний переключатель является проводящим.
Упрощенная схема инвертора PWM VSI

На этой диаграмме состояние проводимости трех ветвей инвертора представлено тремя логическими переменными, SA, SB и SC. Логический 1 означает, что верхний переключатель включен, а логический 0 означает, что нижний переключатель включен.
Переключение SA, SB, SC приводит к восьми состояниям инвертора. Состояния переключения и соответствующие напряжения от фазы к нейтрали суммированы в таблице, в которой перечислены состояния, операции инвертора и векторы пространственного напряжения. Шесть активных векторов расположены на расстоянии 60 градусов друг от друга и описывают шестиугольную границу. Два нулевых вектора находятся в начале координат.
В качестве примера, для местоположения вектора Vs, показанного на диаграмме пространственно-векторного напряжения инвертора, способ генерирования выходного сигнала инвертора состоит в использовании смежных векторов V1 и V2 на основе неполного времени для удовлетворения средней потребности выходного сигнала. Напряжение Vs может быть определено следующим образом:
Va и Vb являются компонентами Vs по V1 и V2 соответственно. Учитывая период Tc, в течение которого средний выходной сигнал должен соответствовать команде, запишите длительность времени двух состояний 1 и 2 и состояние нулевого напряжения как:
+ tb)
|
Государство |
SA |
SB |
SC |
Работа инвертора |
Вектор напряжения в пространстве |
|---|---|---|---|---|---|
|
0 |
1 |
1 |
1 |
Свободный ход |
V0 |
|
1 |
1 |
0 |
0 |
Активный |
V1 |
|
2 |
1 |
1 |
0 |
Активный |
V2 |
|
3 |
0 |
1 |
0 |
Активный |
V3 |
|
4 |
0 |
1 |
1 |
Активный |
V4 |
|
5 |
0 |
0 |
1 |
Активный |
V5 |
|
6 |
1 |
0 |
1 |
Активный |
V6 |
|
7 |
0 |
0 |
0 |
Свободный ход |
V7 |

Поток статора машины переменного тока равен отношению напряжения к частоте статора, поскольку
) дт
где
ω⋅t)
поэтому
ω⋅t)
Поскольку двигатель питается переменным напряжением и частотой источника переменного тока, важно поддерживать постоянную V/Гц в области постоянного крутящего момента, чтобы избежать магнитного насыщения. Типичная характеристика V/Гц показана ниже. Обратите внимание, что прямая линия имеет небольшое увеличение напряжения, чтобы компенсировать падение сопротивления на низкой частоте. Система управления V/HZ с разомкнутым контуром используется в системах с низкой динамикой, таких как насосы или вентиляторы, где допускается небольшое изменение частоты вращения двигателя с нагрузкой. Модель AC1 основана на контроллере V/Hz с разомкнутым контуром.

В этом типе управления команда скорости скольжения добавляется к измеренной скорости ротора для получения требуемой частоты инвертора. Регулятор скорости на основе PI выдает команду проскальзывания. Требуемая частота инвертора генерирует команду напряжения через характеристику V/Гц, такую как показанная выше. Модель AC2 основана на управлении скоростью с замкнутым контуром, которое использует регулирование V/Hz и проскальзывание.
Конструкция машины постоянного тока такова, что поток поля перпендикулярен потоку якоря. Будучи ортогональными, эти два потока не создают результирующего взаимодействия друг с другом. Поэтому регулировка тока поля может управлять потоком постоянного тока, и крутящий момент может регулироваться независимо от потока посредством регулировки тока якоря. Машина переменного тока не так проста из-за взаимодействия между статором и полями ротора, ориентация которых не поддерживается на 90 градусов, но изменяется в зависимости от условий работы. Вы можете получить рабочие характеристики машины постоянного тока в поддержании фиксированной и ортогональной ориентации между полем поля и полем якоря в машине переменного тока, ориентируя ток статора относительно потока ротора так, чтобы получить независимо управляемый поток и крутящий момент. Такая схема управления называется ориентированным на поток управлением или векторным управлением. Векторное управление применимо как к асинхронным, так и к синхронным двигателям. Теперь мы посмотрим, как это относится к асинхронным двигателям.
Учитывая модель d-q индукционной машины в системе отсчета, вращающейся с синхронной скоростью,
фкриды)
где
Lmiqr
Lmidr
Lmiqs
Lmids
Ориентированное на поле управление подразумевает, что ids-компонент тока статора будет выровнен с полем ротора, а iqs-компонент будет перпендикулярен ids. Это может быть достигнуто путем выбора в качестве скорости потока ротора и фиксации фазы системы опорной рамы так, чтобы поток ротора был точно выровнен с осью d, что приводит к
и
фr
что подразумевает, что
LmRrфrLr) iqs
и что
фрикс)
Отсюда также следует, что
LmRrLr) иды
Аналогия с производительностью машины постоянного тока теперь ясна. Электрический крутящий момент пропорционален составляющей iqs, в то время как отношение между потоком γ r и составляющей ids задается линейной передаточной функцией первого порядка с постоянной времени Lr/Rr.
Невозможно непосредственно измерить ориентацию потока ротора в индукционной машине с беличьим каркасом. Его можно оценить только по результатам терминальных измерений. Альтернативный способ заключается в использовании соотношения скольжения, полученного выше, для оценки положения потока относительно ротора, как показано. Последняя схема управления называется непрямым полеориентированным управлением и используется в модели AC3.

Ориентированное на поле управление является привлекательным методом управления, но оно имеет серьезный недостаток: оно в значительной степени зависит от точного знания параметров двигателя. Постоянную времени ротора особенно трудно точно измерить, и она изменяется в зависимости от температуры.
Более надежный способ управления заключается прежде всего в оценке потока статора машины и электрического крутящего момента в неподвижной опорной раме по результатам измерений на клеммах. Используются следующие уравнения:
) dt
) dt
)
фдзиды)
Расчетный поток статора и электрический крутящий момент затем непосредственно контролируются путем сравнения их с соответствующими требуемыми значениями с использованием гистерезисных компараторов. Выходные сигналы двух компараторов затем используются в качестве входных сигналов оптимальной таблицы коммутации. В следующей таблице приведено соответствующее состояние переключения для инвертора.
Таблица коммутации векторов пространства инвертора
|
| S (1) | S (2) | S (3) | S (4) | S (5) | S (6) |
|---|---|---|---|---|---|---|---|
1 | 1 | V2 | V3 | V4 | V5 | V6 | V1 |
0 | V0 | V7 | V0 | V7 | V0 | V7 | |
-1 | V6 | V1 | V2 | V3 | V4 | V5 | |
-1 | 1 | V3 | V4 | V5 | V6 | V1 | V2 |
0 | V7 | V0 | V7 | V0 | V7 | V0 | |
-1 | V5 | V6 | V1 | V2 | V3 | V4 |
В этом примере создается и моделируется эта простая система привода асинхронного двигателя:

Пример иллюстрирует использование модели AC4 с параметром асинхронного двигателя мощностью 200 л.с., установленным во время регулирования крутящего момента. Блок AC4 моделирует диск DTC. Во время этого примера двигатель подключают к вентилятору и моделируют его реакцию на этапы крутящего момента.
Открыть новое окно и сохранить его как ac_example.
Добавьте блок привода асинхронного двигателя DTC из библиотеки Simscape > Electrical > Specialized Power Systems > Electric Drives > AC Drives в ac_example окно.
Как и в примере с постоянным током, теперь необходимо подключить блок AC4 к соответствующему источнику напряжения:
Добавьте в цепь блок трехфазного источника из библиотеки Simscape > Electrical > Specialized Power Systems > Fundamental Blocks > Electrical Sources. Подключите выходы источника напряжения A, B и C к входам AC4 A, B и C соответственно.
В этом примере мы приводим в действие асинхронный двигатель мощностью 200 л.с. с номинальным напряжением якоря 460 В и номинальной частотой 60 Гц. Как указано в примере постоянного тока, значения амплитуды источника напряжения и частоты, необходимые для каждой модели привода библиотеки электрических приводов, можно найти в ссылочных примечаниях. Также включены номинальные значения соответствующих двигателей. Таблица содержит значения, соответствующие модели AC4 200 л.с.
Входное напряжение привода | Амплитуда | 460 В |
Частота | 60 Гц | |
Номинальные значения двигателя | Власть | 200 л.с. |
Скорость | 1800 об/мин | |
Напряжение | 460 В |
Установите значения амплитуды напряжения источника переменного тока и частоты 460 В и 60 Гц соответственно.
Установите среднеквадратичное напряжение фазы-фазы источника переменного тока на 460 В, а частоту на 60 Гц. Назовите источник переменного тока 460 V 60 Hz.
Для представления реального трехфазного источника необходимо указать правильные значения сопротивления источника R и индуктивности L. Процедура определения этих значений описана в примере Подключение модели DC3 к источнику напряжения. Следуя этой процедуре, определяется значение сопротивления 0,0056 Ом и значение индуктивности 0,15 мЧ.
Установите значение сопротивления источника переменного тока 0,0056 Ом и индуктивность 0,15 мЧ.
Вход Tm блока AC4 представляет крутящий момент нагрузки, приложенный к валу асинхронного двигателя. В этом случае крутящий момент нагрузки противостоит вентилятору. Этот тип крутящего момента обычно является квадратичной функцией скорости, как показано в уравнении 1:
| (1) |
где startm - скорость в рад/с, а Nm - скорость в об/мин.
Создайте подсистему следующего рисунка и присвойте ей имя Fan.
![]()
Постоянная K должна быть установлена так, чтобы при номинальной скорости двигатель развивал номинальный крутящий момент. Этот крутящий момент может быть определен с использованием уравнения 4. Используя это уравнение, имеется номинальное значение 790 н. м. Наконец, уравнение 1 дает значение K 0,022.
Установите постоянное значение K равным 0,022.
Подключите блок вентиляторов к блоку. Схема теперь должна выглядеть следующим образом.

Теперь определите уставку (SP) входа AC4. Для этого примера регулируют крутящий момент асинхронного двигателя и накладывают ряд уставок крутящего момента. С помощью блока «Генератор лестниц» можно определить ряд уставок.
Добавление блока генератора лестниц из библиотеки Simscape > Electrical > Specialized Power Systems > Control & Measurements > Pulse & Signal Generators в ac_example. Подключите блок к входу уставки модели AC4 и присвойте ему имя Torque reference.
Блок генератора лестниц генерирует сигнал, изменяющийся в указанное время. В этом примере создайте следующий ряд крутящего момента.
t (s) | Уставка крутящего момента (Н.м) |
|---|---|
0 | 0 |
0.02 | 600 |
0.25 | 0 |
0.5 | -600 |
0.75 | 0 |
Задайте в поле «Время» блока «Генератор лестниц» значение [0.02 0.25 0.5 0.75]. Установите в поле «Амплитуда» блока «Генератор лестниц» значение [600 0 -600 0].
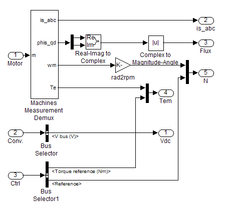
Используйте AC4 выходные данные модели для визуализации интересных сигналов, таких как:
Значение крутящего момента двигателя и уставка
Частота вращения двигателя
Модуль потока двигателя
Статорические токи двигателя
Напряжение шины постоянного тока
Все значения переменных двигателя можно считывать с помощью вектора Motor. Вектор Conv. содержит все данные, связанные с преобразователем. Вектор Ctrl включает все опорные сигналы и другие управляющие значения.
Содержимое вектора Conv. можно легко определить, добавив в модель блок мультиметра.
Следуя описанию входных-выходных данных эталонных банкнот, эталонный сигнал крутящего момента является первым сигналом выходного вектора Ctrl.
Создайте следующую подсистему для извлечения всех необходимых сигналов визуализации. Назовите подсистему Signal Selector.

Блок rad2rpm содержит постоянную 30/δ для преобразования скорости ротора из рад/с в об/мин. Блок от вещественного до комплексного (Real-Imag to Complex) и блок от комплексного до величины (Complex to Magnitude) - угол вычисляют величину вектора потока.
Скопируйте в модель блок Scope, чтобы отобразить выходные сигналы блока Signal Selector. Откройте диалоговое окно «Параметры области». На вкладке Общие (General) задайте количество осей равным 5, установите диапазон времени моделирования в autoи использовать прореживание 25. Снимите флажок Limit Data Points to Last на вкладке Data history. Подключите пять выходов блока селектора сигналов к входам области.
Все модели накопителей библиотеки являются дискретными моделями. Для моделирования системы необходимо указать правильный шаг времени моделирования и задать опцию решателя с фиксированным шагом. Рекомендуемые значения времени для приводов постоянного тока, приводов переменного тока и механических моделей приведены в разделах Примечания на соответствующих страницах ссылок на блоки. Рекомендуемое время выборки для модели AC4 составляет 1 мкс.
Добавьте блок powergui из библиотеки Simscape > Electrical > Specialized Power Systems > Fundamental Blocks в ac_example. Откройте блок Powergui. Задать тип моделирования как Discrete. Установить время выборки на 1 мкс.
На вкладке Моделирование (Simulation) щелкните Параметры модели (Model Settings). Выберите Решатель. В разделе Выбор решателя (Solver selection) выберите fixed-step и Discrete (no continuous states). Установите для параметра Время остановки значение 1 s и фиксированный размер шага в 1e-6.
Перед моделированием цепи необходимо сначала установить правильные внутренние параметры AC4.
Как объясняется в примере постоянного тока, многие модели привода библиотеки Electric Drives имеют два набора параметров: набор малой мощности и набор высокой мощности. По умолчанию все модели первоначально загружаются с помощью набора низкого энергопотребления. Параметры модели AC4, загруженные в данный момент в ac4_example это диски мощностью 3 л.с.
Теперь вы устанавливаете параметры привода высокой мощности, которые являются параметрами привода мощностью 200 л.с. Для этого используется кнопка Load пользовательского интерфейса, как указано в примере DC:
Откройте пользовательский интерфейс, дважды щелкнув блок AC4.
Для загрузки параметров 200 л.с. нажмите кнопку Load.
Выберите ac4_200hp.matи нажмите кнопку «Загрузить».
Параметры 200 л.с. теперь загружены.
Теперь необходимо задать значение инерции двигателя. Следует отметить, что значения инерции, заданные в настоящее время в каждой модели переменного и постоянного тока, являются инерциями «без нагрузки», которые представляют только инерцию ротора. Если двигатель соединен с нагрузкой, эти значения должны быть увеличены на инерцию нагрузки. В этом случае текущее значение инерции составляет 3,1 кг * м ^ 2. Предположим, что суммарная инерция двигателя и вентилятора составляет 10 кг * м ^ 2. Следует отметить, что использование гибкого вала, соединенного между двигателем и вентилятором, позволит разъединить двигатель и инерцию нагрузки. В этом случае значение инерции AC4 блока будет только суммой инерций ротора и вала.
В разделе Асинхронная машина (Asynchronous Machine) диалогового окна измените значение инерции на 10 кг * м ^ 2.
Нажмите кнопку ОК, чтобы применить изменения и закрыть диалоговое окно.
Трехфазный инвертор системы ДТК питается напряжением постоянного тока, вырабатываемым трехфазным диодным выпрямителем. Конденсатор, расположенный на выходе выпрямителя, уменьшает пульсации напряжения шины постоянного тока. Между блоком выпрямителя и блоком инвертора также был добавлен блок прерывателя торможения, чтобы ограничить напряжение шины постоянного тока, когда двигатель подает обратную энергию на привод (показано ниже). Эта энергия рассеивается через сопротивление, когда напряжение шины постоянного тока слишком велико.

Параметры тормозного рубильника доступны в разделе Преобразователи и шина постоянного тока диалогового окна.
Параметры тормозного прерывателя в настоящее время установлены так, чтобы ограничить напряжение шины постоянного тока примерно 700 В. Относительно мощности P, которая должна рассеиваться, и предела напряжения шины постоянного тока Vlim можно использовать следующее уравнение для установки значения сопротивления прерывателя:
Vlim2P
Сопротивление 3,3 Ом рассеет 200 л.с. при 700 В.
Обратите внимание, что емкость шины постоянного тока имеет большое значение для уменьшения пульсаций напряжения постоянного тока до малых значений. Модель AC4 не включает систему предварительной нагрузки конденсатора шины постоянного тока. При запуске моделирования со слишком маленьким начальным напряжением шины из выпрямителя выводятся слишком высокие начальные токи для зарядки конденсатора. Эти высокие значения тока могут повредить реальной системе. Чтобы избежать таких токов, необходимо установить начальное значение напряжения шины постоянного тока. Это начальное напряжение шины должно быть равно выпрямленному пиковому значению источника переменного тока. Если амплитуда источника переменного напряжения равна 460 В среднеквадратичного напряжения, выпрямленное напряжение шины постоянного тока, полученное с помощью конденсатора, составляет около 460 × 2V.
Откройте инструмент начальных состояний блока powergui. Установите Uc_DTC Induction Motor Drive/Braking chopper/Cbus значение для 650 V. Нажмите кнопку Применить, а затем Закрыть.
Установка начального напряжения шины постоянного тока

Система управления AC4 имеет две основные части, регулятор скорости и регулятор крутящего момента и потока (DTC). Информация об этих двух частях содержится в соответствующих ссылочных примечаниях. Для быстрого представления о внутренней структуре системы управления приводом в пользовательском интерфейсе модели имеется схема. Откройте схемы, связанные с моделью AC4.
Откройте интерфейс пользователя. Щелкните раздел Контроллер (Controller), а затем кнопку Схема (Schematic). Должны быть показаны схемы контроллера.

Регулятор скорости состоит из простого пропорционально-интегрального регулятора. Параметрами этого контроллера являются пропорциональный и интегральный коэффициенты усиления, значения изменения скорости, частота отсечки фильтра нижних частот, пределы опорного крутящего момента и время дискретизации. В этом примере мы будем управлять только крутящим моментом двигателя; контроллер скорости не используется. Дополнительные сведения о том, как обрезать контроллер PI, см. в разделе Настройка параметров контроллера DC3 и результатов моделирования.
Что касается контроллера DTC, обрезать не так много. Параметрами являются полоса частот крутящего момента и потока, начальный машинный поток, максимальная частота переключения и время дискретизации контроллера DTC. Все эти параметры уже обрезаны и, как правило, не должны изменяться.
Режим регулирования по умолчанию - регулирование скорости. Для регулирования крутящего момента необходимо изменить режим регулирования в разделе Controller пользовательского интерфейса.
В разделе Controller пользовательского интерфейса выберите Torque regulation для поля Тип положения. Нажмите кнопку ОК, чтобы применить изменения и закрыть диалоговое окно.
Схема теперь готова к моделированию.

Обратите внимание на быструю реакцию двигателя на изменение уставки крутящего момента. С 0,02 с до 0,25 с скорость вентилятора увеличивается из-за момента ускорения 600 Н· м, создаваемого асинхронным двигателем. При t = 0,25 с электромагнитный крутящий момент падает до 0 Н· м, и скорость уменьшается из-за крутящего момента нагрузки, противоположного вентилятору. При t = 0,5 с крутящий момент двигателя развивает крутящий момент -600 Н.м и допускает торможение вентилятора. Во время режима торможения питание посылается обратно на шину постоянного тока, и напряжение шины увеличивается. Как и планировалось, тормозной рубильник ограничивает напряжение шины постоянного тока до 700 В. При t = 0,75 с электромагнитный крутящий момент возвращается к 0 Н· м, и скорость колеблется около -10 об/мин и уменьшается до 0 об/мин. Обратите внимание, что поток остается около 0,8 Wb на протяжении всего моделирования. Амплитуды колебаний потока и крутящего момента несколько выше 0,02 Вт и 10 Н· м, соответственно, как указано в пользовательском интерфейсе. Это обусловлено совокупными эффектами времени выборки контроллера DTC 15 мкс, управления гистерезисом и ограничения частоты переключения.
Интересно визуализировать вращающийся поток, создаваемый статором. Для этого используйте блок графика XY.
Скопируйте блок графика XY внутри блока селектора сигнала ac_example.
Подключите область, как показано на рисунке.
Запустите новое моделирование.

На этом графике показаны результаты моделирования блока графика XY. Вращающееся поле хорошо видно. Его модуль составляет около 0,8 Wb, а ширина полосы чуть больше 0,2 Wb.
