Блок среды для моделей Simscape Electrical Specialized Power Systems
Simscape / Электрический / Специализированные Энергосистемы
Блок powergui позволяет выбрать один из следующих способов решения цепи:
Continuous, который использует решатель с переменным шагом от Simulink ®
Дискретизация электрической системы для решения на фиксированных временных этапах
Непрерывный или дискретный фазорный раствор
Блок powergui также открывает инструменты для стационарного анализа и анализа результатов моделирования, а также для расширенного проектирования параметров.
Вам нужен блок powergui, чтобы моделировать любую модель Simulink, содержащую Simscape™ Electrical™ Специализированные блоки Энергосистем. В нем хранится эквивалентная схема Simulink, представляющая уравнения состояния и пространства модели.
При использовании одного блока powergui в модели:
Поместите блок powergui в схему верхнего уровня для обеспечения оптимальной производительности.
Убедитесь, что блок назван powergui.
Примечание
Блок powergui отключается во время обновления модели. Чтобы обеспечить правильное выполнение модели, не восстанавливайте ссылку на библиотеку для блока powergui.
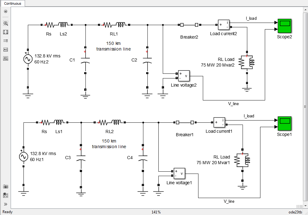
Можно использовать несколько блоков powergui в системе, содержащей две или более независимых электрических цепей, которые необходимо моделировать с помощью различных решателей powergui. Например, эта система моделирует верхнюю электрическую цепь в дискретном режиме и нижнюю цепь в непрерывном режиме. Система сравнивает производительность моделирования двух методов.

Для этого поместите каждую схему в отдельную подсистему, а затем добавьте блок powergui в каждую подсистему.
При использовании нескольких блоков powergui в модели:
Не помещайте блок powergui в схему верхнего уровня.
Поместите каждую независимую модель в другую подсистему.
Поместите один блок powergui в схему верхнего уровня каждой подсистемы.
Примечание
Не включайте в модель прокомментированные блоки powergui. Это предотвратит моделирование модели.
Simulation type - Тип моделированияContinuous (по умолчанию) | Discrete | Phasor | Discrete phasorТип моделирования для модели:
Continuous - Выполнение непрерывного решения модели.
Discrete - выполнить дискретизацию модели с использованием времени выборки, заданного параметром Sample time (s).
Phasor - выполнить непрерывное фазорное моделирование модели на частоте, заданной параметром Frequency (Hz).
Discrete phasor - Выполнение фазового моделирования в течение фиксированных временных шагов, заданных параметром Sample time (s), и на частоте, заданной параметром Frequency (Hz). Discrete phasor решатель использует упрощенные модели машин, которые дают результаты моделирования, аналогичные программному обеспечению стабильности переходных процессов.
Sample time (s) - Время выборки для дискретизации50e-6 (по умолчанию) | положительный скалярВремя выборки, используемое для дискретизации электрической цепи, в с. Блок powergui отображает значение времени выборки.
Чтобы включить этот параметр, задайте для параметра Тип моделирования значение Discrete или Discrete phasor.
Frequency (Hz) - Частота моделирования фазора60 (по умолчанию) | положительный скалярЧастота в Гц для выполнения фазового моделирования модели. Блок powergui отображает значение частоты фазора.
Чтобы включить этот параметр, задайте для параметра Тип моделирования значение Phasor или Discrete phasor.
Steady-State - Отображение стационарных напряжений и токовОткройте диалоговое окно «Установившиеся напряжения и токи» (Steady-State Voltages and Currents Tool), чтобы отобразить установившиеся напряжения и токи модели. Дополнительные сведения см. в разделе power_steadystate.
Initial State - Отображение и изменение начальных напряжений конденсатора и токов индуктораОткройте диалоговое окно «Настройка начальных состояний» (Initial Stations Setting Tool) для отображения и изменения начальных напряжений конденсатора и токов индуктора модели. Дополнительные сведения см. в разделе power_initstates.
Machine Initialization - Инициализация трехфазных сетей, содержащих трехфазные машиныОткройте диалоговое окно Инструмент инициализации станка (Machine Initialization Tool), чтобы инициализировать трехфазные сети, содержащие трехфазные станки, чтобы начать моделирование в установившемся состоянии. Инструмент инициализации станка (Machine Initialization Tool) предлагает упрощенные функции потока нагрузки, но может инициализировать начальные токи станка в моделях. Дополнительные сведения см. в разделе power_loadflow.
Impedance Measurement - Отображение зависимости импеданса от частотыОткройте диалоговое окно «Инструмент измерения импеданса против частоты» для отображения зависимости импеданса от частоты в соответствии с блоками измерения импеданса. Дополнительные сведения см. в разделе power_zmeter.
FFT Analysis - Выполнить Фурье-анализ сигналовОткройте диалоговое окно Инструмент анализа БПФ (FFT Analysis Tool), чтобы выполнить анализ Фурье сигналов, хранящихся в структуре с форматом времени. Дополнительные сведения см. в разделе power_fftscope.
Пример использования инструмента анализа БПФ см. в разделе Выполнение анализа гармоник с помощью инструмента БПФ.
Use Linear System Analyzer - Ответы во временной и частотной областяхОткройте диалоговое окно Линейный анализатор системы (Linear System Analyzer), чтобы создать модель состояния и пространства системы (если у вас есть лицензия на Toolbox™ системы управления) или просмотреть ответы во временной и частотной областях. Дополнительные сведения см. в разделе power_ltiview.
Hysteresis Design - Расчетная гистерезисная характеристика для насыщаемой активной зоныОткройте инструмент Hysteresis Design Tool для проектирования характеристики гистерезиса для насыщаемого сердечника блока Saturable Transformer и блоков трехфазного трансформатора (две обмотки и три обмотки). Дополнительные сведения см. в разделе power_hysteresis.
RLC Line Parameters - Вычислить параметры RLC воздушной линии электропередачи Откройте инструмент «Вычислить параметры линии RLC» (Compute RLC Line Parameters) для вычисления параметров линии RLC воздушной линии передачи на основе характеристик проводника и геометрии башни. Дополнительные сведения см. в разделе power_lineparam.
Generate Report - Создание отчета о установившихся переменных, начальных состояниях и потоке нагрузки на машинуОткройте диалоговое окно Создать инструмент отчета (Generate Report Tool), чтобы создать отчет о переменных установившегося состояния, начальных состояниях и потоке нагрузки на станок для модели. Дополнительные сведения см. в разделе power_report.
Customize SPS blocks - Создание пользовательских блоков Откройте диалоговое окно «power_customize» для создания пользовательских блоков Simscape Electrical Specialized Power Systems. Дополнительные сведения см. в разделе power_customize.
Load Flow - Выполнение потока нагрузки и инициализация трехфазных сетей и машинОткройте диалоговое окно Инструмент потока нагрузки (Load Flow Tool), чтобы выполнить анализ потока нагрузки и инициализировать трехфазные сети и машины так, чтобы моделирование начиналось в установившемся состоянии. Инструмент Load Flow Tool использует метод Ньютона-Рафсона для обеспечения надежного и более быстрого решения сходимости по сравнению с инструментом инициализации станка. Инструмент Load Flow Tool предлагает большинство функциональных возможностей других инструментов, доступных в энергетике. Дополнительные сведения см. в разделе power_loadflow.
Max iterations - максимальное количество итераций, используемых инструментом потока нагрузки;50 (по умолчанию) | положительное целое числоМаксимальное количество итераций инструмента потока нагрузки до тех пор, пока несоответствие мощностей P и Q на каждой шине не будет меньше значения параметра допуска PQ (в pu/Pbase). Несоответствие мощности определяется как разность между полезной мощностью, вводимой в шину генераторами и нагрузками, и мощностью, передаваемой на всех линиях, выходящих из этой шины. Например, если базовая мощность равна 100 МВА, а допуск PQ установлен в 1e-4, максимальное несоответствие мощности на всех шинах не превышает 0,1 МВт или 0,1 Мвар.
Frequency (Hz) - Частота для расчета расхода нагрузки60 (по умолчанию) | положительный скалярЧастота в Гц, используемая инструментом Load Flow Tool для вычисления нормализованной матрицы допусков сети Ybus модели и для выполнения вычислений потока нагрузки.
Base power (VA) - Базовая мощность, используемая инструментом потока нагрузки100e6 (по умолчанию) | положительный скалярБазовая мощность в VA, используемая инструментом Load Flow Tool для вычисления нормализованной матрицы допусков сети Ybus в pu/Pbase и базовых напряжениях шины модели, на частоте, заданной параметром Frequency (Hz) для вычислений потока нагрузки.
Чтобы избежать неправильного кондиционирования матрицы Ybus, выберите базовое значение мощности в диапазоне номинальных мощностей и нагрузок модели. Для сети передачи с напряжением от 120 кВ до 765 кВ обычно выбирается база 100 МВА. Для распределительной сети или для небольшой установки, состоящей из генераторов, двигателей и нагрузок, номинальная мощность которых находится в диапазоне сотен киловатт, базовая мощность 1 МВА лучше адаптирована.
PQ tolerance (pu) - Допуск между P и Q1e-4 (по умолчанию) | положительный скалярДопуск между P и Q при остановке инструмента потока нагрузки для итерации.
Voltage units - Единицы напряжения, используемые инструментом для измерения расхода нагрузкиkV (по умолчанию) | VЕдиницы напряжения, используемые инструментом Load Flow Tool для отображения напряжений.
Power units - Силовые агрегаты, используемые инструментом для измерения расхода нагрузкиMW (по умолчанию) | kW | WБлоки питания, используемые инструментом «Поток нагрузки» для отображения мощности.
Параметры потока нагрузки предназначены только для инициализации модели. Они не влияют на производительность моделирования.
Disable Specialized Power Systems warnings - Отключить предупреждения во время анализа и моделированияoff (по умолчанию) | onУправление отображением предупреждений Simscape Electrical Specialized Power Systems во время анализа и моделирования модели.
Display Specialized Power Systems compilation messages - Отображение эхо-сообщений во время анализаoff (по умолчанию) | onУправление отображением эхо-сообщений командной строки во время анализа модели.
Use TLC file when in Accelerator Simulation Mode and for code generation - Использовать S-функции состояния TLCoff (по умолчанию) | onВыберите использование S-функций состояния TLC-пространства (sfun_spssw_contc.tlc и sfun_spssw_discc.tlc) в режиме ускорителя и для формирования кода.
Снимите этот флажок, если вы заметили снижение производительности при использовании режима ускорения по сравнению с предыдущими выпусками. Это замедление происходит, если компилятор LCC установлен в качестве компилятора по умолчанию для построения внешнего интерфейса (mex).
Чтобы включить этот параметр, задайте для параметра Тип моделирования значение Discrete.
Disable ideal switching - Устройства переключения модели управления в качестве источников токаoff (по умолчанию) | onВыберите для моделирования коммутационных устройств в качестве источников тока. По умолчанию этот параметр не выбран, что соответствует рекомендуемому параметру для большинства приложений.
Моделирование переключателей, таких как автоматические выключатели или силовые электронные устройства, в качестве источников тока подразумевает, что сопротивление переключателя во включенном состоянии (Ron) не может быть равно нулю. В этом способе моделирования коммутаторы не могут быть соединены последовательно с индуктивной цепью или с другим переключателем или источником тока.
Если эта опция включена, необходимо добавить цепь (R или RC) параллельно переключателям в модели, чтобы импеданс выключенного состояния переключателей имел конечное значение. Если в реальной цепи не используются snubbers, или если вы хотите смоделировать идеальные переключатели без snubber, вы должны по крайней мере использовать резистивные snubbers с высоким значением сопротивления, чтобы ввести незначительный ток утечки. Недостаток введения таких суппортов с высоким импедансом заключается в том, что большая разница между импедансом переключателя во включенном и выключенном состоянии создает жесткую модель «состояние-пространство».
Чтобы включить этот параметр, задайте для параметра Тип моделирования значение Continuous.
Disable snubbers in switching devices - Регуляторы управления силовыми электронными и прерывательными блокамиoff (по умолчанию) | onВыберите этот параметр, чтобы отключить устройства привязки блоков питания электронных устройств и прерывателей в модели.
Чтобы включить этот параметр, задайте для параметра Тип моделирования значение Continuous и снимите флажок Disable ideal switching (отключить идеальное переключение).
Disable Ron resistances in switching devices - Контролировать внутреннее сопротивление выключателей и силовых электронных устройствoff (по умолчанию) | onВыберите этот параметр, чтобы отключить внутреннее сопротивление переключателей и силовых электронных устройств и довести значение до нуля Ом.
Чтобы включить этот параметр, задайте для параметра Тип моделирования значение Continuous и снимите флажок Disable ideal switching (отключить идеальное переключение).
Disable forward voltages in switching devices - Управление внутренним напряжением вперёд силовых электронных устройствoff (по умолчанию) | onВыберите этот параметр, чтобы отключить внутреннее напряжение в прямом направлении для силовых электронных устройств и принудительно установить значение в нуль вольт.
Чтобы включить этот параметр, задайте для параметра Тип моделирования значение Continuous и снимите флажок Disable ideal switching (отключить идеальное переключение).
Display circuit differential equations - Отображение дифференциальных уравнений в программе Diagnostic Vieweroff (по умолчанию) | onВыберите для отображения дифференциальных уравнений модели в средстве просмотра диагностики при запуске моделирования.
Чтобы включить этот параметр, задайте для параметра Тип моделирования значение Continuous и снимите флажок Disable ideal switching (отключить идеальное переключение).
Automatically handle Discrete solver and Advanced tab solver settings of blocks - Задать метод декретизации автоматическиoff (по умолчанию) | onВыберите, чтобы автоматически установить метод дискретизации в значение Trapezoidal robust в моделях, которые содержат по крайней мере один из следующих блоков:
Асинхронная машина
Синхронная машина с постоянным магнитом
Упрощенная синхронная машина
Синхронная машина
Разрядник перенапряжений
Переменный резистор
Переменный индуктор
Переменный конденсатор
Нелинейный резистор
Нелинейный индуктор
Трансформатор переменного отношения
Любые блоки трансформаторов, моделирующие насыщение
Если модель не содержит ни одного из этих блоков, для метода дискретизации автоматически устанавливается значение Tustin/Backward Euler (TBE).
Чтобы включить этот параметр, задайте для параметра Тип моделирования значение Discrete.
Discrete solver - Дискретный решатель для моделирования моделиTustin/Backward Euler (TBE) (по умолчанию) | Tustin | Backward EulerУстановить в значение Tustin/Backward Euler (TBE) для моделирования модели с использованием комбинации методов Тастина и Обратного Эйлера.
Установить в значение Tustin для дискретизации электрической модели с использованием метода Тастина. При использовании этого решателя необходимо указать значения snubber Rs и Cs, чтобы избежать числовых колебаний при блокировании импульсов зажигания (когда мост работает как выпрямитель). Для вычисления значений Rs и Cs можно использовать следующие формулы:
Rs > 2 * Ts/Cs
Cs < Pn/( 1000 * 2 * pi * f * Vn ^ 2
где:
Pn - номинальная мощность однофазного или трехфазного преобразователя в VA.
Vn - номинальное напряжение переменного тока между линиями в Vrms.
f - основная частота, в Гц.
Ts - время выборки, в с.
Эти значения получены на основе следующих критериев:
Ток рассеяния на основной частоте составляет менее 0,1% от номинального тока, когда силовые электронные устройства не проводят.
Постоянная времени RC для субберов больше, чем в два раза время выборки, Ts.
Примечание
Значения Rs и Cs, которые гарантируют числовую стабильность дискретизированного моста, могут отличаться от фактических значений, используемых в физической схеме.
Установить в значение Backward Euler для дискретизации электрической модели с использованием метода обратного Эйлера.
Чтобы включить этот параметр, задайте для параметра Тип моделирования значение Discrete и снимите флажок Автоматически обрабатывать дискретный решатель (Automatically handle Discrete solver) и Дополнительные (Advanced) настройки решателя
Interpolate switching events - Увеличение скорости моделированияoff (по умолчанию) | onВыберите для увеличения скорости моделирования возможность интерполяции решателя в дискретных моделях с использованием силовой электроники. Если этот параметр выбран, решатель фиксирует переходы в затворе силовых электронных устройств, происходящие между двумя временами выборки, что позволяет увеличить время выборки (обычно 20 ×), чем используется в стандартных решателях. Например, моделирование преобразователя 5 кГц PWM с Tustin (без интерполяции) или Tustin/Backward Euler обычно требует времени выборки 1,0 мкс (частота выборки = 200 × PWM частота), чтобы получить хорошее разрешение при генерации импульса и гарантировать точные результаты. При включенной интерполяции использование времени выборки до 20 мкс выполняется быстрее при сохранении точности модели.
При выборе этой опции:
Используйте генератор импульсов непрерывного действия, чтобы гарантировать наилучшую точность генерации импульсов. (Укажите время выборки = 0 в блоках генерации импульсов.)
В диалоговом окне «Параметры конфигурации» выберите непрерывный решатель с переменным шагом (ode45 или ode23tb с настройками по умолчанию). Для вычисления временных задержек сигналов затвора по отношению к временам дискретных выборок требуется непрерывный решатель. Решатель использует эти задержки импульсов для интерполяции между временами выборки и получения точных результатов.
Чтобы увидеть, как интерполяция повышает точность и скорость моделирования, см. power_buck пример модели.
Чтобы включить этот параметр, задайте для параметра Тип моделирования значение Discrete, снимите флажок «Автоматически обрабатывать дискретный решатель» и «Дополнительные вкладки решателя» для блоков и установите для параметра «Дискретный решатель» значение Tustin.
Use time-stamped gate signals - Фиксация эволюции состояний в разное время переключенияoff (по умолчанию) | onПри выборе метод интерполяции вычисляет выходные данные модели в фиксированное время выборки с учетом событий переключения, которые происходят между двумя временами выборки. Способ принимает импульсы на фиксированных временных этапах и вычисляет временные задержки сигналов затвора, поступающие в пределах каждого временного этапа. Вычисление временных задержек позволяет методу фиксировать эволюцию состояний в разное время переключения.
При сбросе метод интерполяции вычисляет временные задержки сигнала затвора.
При выборе блок не вычисляет временные задержки сигналов затвора. После этого необходимо непосредственно предоставить сигналы затвора с временной меткой на коммутационные устройства в модели. Дополнительные сведения о концепции сигналов затвора с временной меткой в коммутационных устройствах Simscape Electrical Specialized Power Systems см. в power_buck примере.
Чтобы включить этот параметр, задайте для параметра Тип моделирования значение Discrete, снимите флажок «Автоматически обрабатывать дискретный решатель» и «Дополнительные вкладки решателя» для блоков, установите для параметра «Дискретный решатель» значение Tustinи выберите «Интерполяция событий переключения».
Store switching topologies - Увеличение скорости моделированияoff (по умолчанию) | onВыберите, чтобы увеличить скорость моделирования, разрешив решателю сохранять и повторно использовать результаты вычисления матрицы.
Чтобы включить этот параметр, задайте для параметра Тип моделирования значение Continuous или Discrete и снимите флажок Автоматически обрабатывать дискретный решатель (Automatically handle Discrete solver) и Дополнительные (Advanced) настройки решателя
Buffer size (MBytes) - Размер буфера для сохранения вычислений100 (по умолчанию) | положительный скалярРазмер буфера для сохранения вычислений матрицы «состояние-пространство».
Чтобы включить этот параметр, задайте для параметра Тип моделирования значение Continuous или Discrete, снимите флажок «Автоматически обрабатывать дискретный решатель» и «Дополнительные» и выберите параметр «Сохранять топологии коммутации».
Start simulation with initial electrical states from - Начальное значение состоянияblocks (по умолчанию) | steady | zeroПри выборе:
blocks - Для моделирования используются исходные значения состояния, определенные в блоках.
steady - Приводит все исходные значения электрического состояния к установившимся значениям
zero - Приводит все исходные значения электрического состояния к нулю
Solver tolerance - Максимальная ошибка решателя1e-4 (по умолчанию) | положительный скалярНаибольшая допустимая ошибка решателя.
Чтобы включить этот параметр, задайте для параметра Тип моделирования значение Discrete и разверните узел Сведения о решателе для нелинейных элементов.
Maximum number of iterations - Предел итерации100 (по умолчанию) | положительный скалярМаксимальное число итераций. Итерации останавливаются при достижении допуска решателя или при достижении максимального числа итераций. Решение обычно находится в пределах от 1 до 3 итераций. Возвращается сообщение об ошибке, и моделирование останавливается, если решение не найдено при превышении максимального числа итераций.
Чтобы включить этот параметр, задайте для параметра Тип моделирования значение Discrete и разверните узел Сведения о решателе для нелинейных элементов.
Continue Simulation if maximum number of iterations is reached - Максимальное число итерацийoff (по умолчанию) | onВыберите, чтобы ограничить максимальное число итераций. Этот параметр используется для приложений реального времени. Обычно ограничение числа итераций до 2 дает приемлемые результаты.
Чтобы включить этот параметр, задайте для параметра Тип моделирования значение Discrete и разверните узел Сведения о решателе для нелинейных элементов.
power_customize | power_fftscope | power_hysteresis | power_initstates | power_lineparam | power_loadflow | power_ltiview | power_report | power_steadystate | power_zmeter
1. Если смысл перевода понятен, то лучше оставьте как есть и не придирайтесь к словам, синонимам и тому подобному. О вкусах не спорим.
2. Не дополняйте перевод комментариями “от себя”. В исправлении не должно появляться дополнительных смыслов и комментариев, отсутствующих в оригинале. Такие правки не получится интегрировать в алгоритме автоматического перевода.
3. Сохраняйте структуру оригинального текста - например, не разбивайте одно предложение на два.
4. Не имеет смысла однотипное исправление перевода какого-то термина во всех предложениях. Исправляйте только в одном месте. Когда Вашу правку одобрят, это исправление будет алгоритмически распространено и на другие части документации.
5. По иным вопросам, например если надо исправить заблокированное для перевода слово, обратитесь к редакторам через форму технической поддержки.