exponenta event banner

spy

Визуализируйте разреженный шаблон матрицы

Описание

пример

spy(S) строит графики разреженного шаблона матричных S. Ненулевые значения окрашены, в то время как нулевые значения являются белыми. График отображает количество ненулевых в матрице, nz = nnz(S).

пример

spy(S,LineSpec) дополнительно задает LineSpec чтобы задать символ маркера и цвет для использования на графике. Для примера, spy(A,'r*') использует красные звездочки для ненули.

пример

spy(___,MarkerSize) задает MarkerSize для задания размера маркеров, использующих любую из предыдущих комбинаций входных аргументов.

Примеры

свернуть все

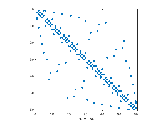
Постройте график смежности разреженной матрицы 60 на 60 графа связности геодезического купола Бакминстера Фуллера. Эта матрица также представляет молекулу углерода-60 и футбольный мяч.

B = bucky;
spy(B)

Figure contains an axes. The axes contains an object of type line.

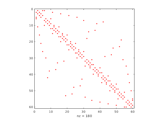
Укажите цвет и маркер.

spy(B,'ro')

Figure contains an axes. The axes contains an object of type line.

Также укажите размер маркера.

spy(B,'ro',2)

Figure contains an axes. The axes contains an object of type line.

Входные параметры

свернуть все

Входная матрица. S обычно является разреженной матрицей, но может быть либо полным, либо разреженным.

Типы данных: single | double | int8 | int16 | int32 | int64 | uint8 | uint16 | uint32 | uint64 | logical
Поддержка комплексного числа: Да

Размер маркеров, заданный как положительный целочисленный скаляр.

Пример: spy(A,3) использует маркеры размера 3.

Символ и цвет маркера, заданные как вектор символов или строка , содержащая символы. Символы могут появиться в любом порядке. Вам не нужно задавать обе характеристики (маркер и цвет). Например, если вы опускаете цвет и задаете маркер, то график использует цвета по умолчанию, но использует указанные маркеры.

Пример: 'or' использует маркеры красного круга.

МаркерОписание
'o'Круг
'+'Плюс знак
'*'Звездочка
'.'Точка
'x'Крест
'_'Горизонтальная линия
'|'Вертикальная линия
's'Квадрат
'd'Алмаз
'^'Направленный вверх треугольник
'v'Нисходящий треугольник
'>'Треугольник , указывающий вправо
'<'Треугольник , указывающий влево
'p'Пентаграмма
'h'Hexagram
ЦветОписание

y

Желтый

m

Пурпурный

c

Голубой

r

Красный

g

Зеленый

b

Синий

w

Белый

k

Черный

Совет

  • format + является текстовой альтернативой для отображения ненулевой структуры малой матрицы:

    format +
    eye(4)
    ans =
    
    +   
     +  
      + 
       +

Расширенные возможности

Представлено до R2006a