PDF для распределения F:
где Β (·) является Гамма-функцией.
Распределение F имеет естественную связь с распределением хи-квадрат. Если, по меньшей мере, 1 и 2 являются хи-квадратичными степенями свободы, соответственно, то приведённая ниже статистическая величина F распределена по F.
Эти два параметра, ν1 и ν2, являются степенями свободы знаменателя и нумератором. Таким образом, ν1 и ν2 - количество независимых сведений, используемых, чтобы вычислить χ1 и χ2, соответственно.
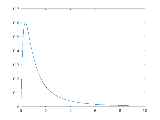
Вычислите PDF распределения F с 5 степенями свободы числителя и 3 степенями свободы знаменателя.
x = 0:0.01:10; y = fpdf(x,5,3);
Постройте график PDF.
figure; plot(x,y)

График показывает, что распределение F существует на положительных вещественных числах и смещено вправо.
fcdf | finv | fpdf | frnd | fstat | random