exponenta event banner

pimf

Функция принадлежности, имеющая форму пи

Синтаксис

Описание

Эта функция вычисляет нечеткие значения членства с помощью основанной на сплайне функции принадлежности, имеющей форму пи. Можно также вычислить эту функцию принадлежности с помощью a fismf объект. Для получения дополнительной информации см. Объект fismf.

Эта функция принадлежности связана с smf и zmf функции принадлежности.

пример

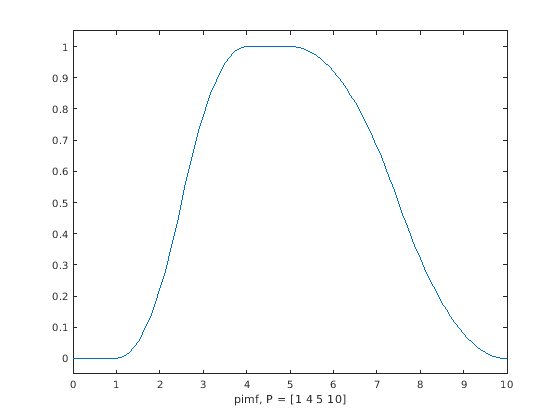
y = pimf(x,params) возвращает вычисленное использование значений нечеткого членства основанной на сплайне функции принадлежности, имеющей форму пи. Эта функция принадлежности является продуктом smf функция и a zmf функцией, и дают:

f(x;a,b,c,d)={0,xa2(xaba)2,axa+b212(xbb-a)2,a+b2xb1,bxc12(xcdc)2,cxc+d22(xdd-c)2,c+d2xd0,xd}

Чтобы задать a, b, c и параметры d, используют params.

Значения членства вычисляются для каждого входного значения в x.

Примеры

свернуть все

x = 0:0.1:10;
y = pimf(x,[1 4 5 10]);
plot(x,y)
xlabel('pimf, P = [1 4 5 10]')
ylim([-0.05 1.05])

Figure contains an axes object. The axes object contains an object of type line.

Входные параметры

свернуть все

Входные значения, для которых можно вычислить значения членства в виде скаляра или вектора.

Параметры функции принадлежности в виде вектора [a b c d]. Параметры a и d задают ноги функции принадлежности, и b и c, задают его плечи.

Выходные аргументы

свернуть все

Значение членства, возвращенное как скаляр или вектор. Размерности y совпадайте с размерностями x. Каждый элемент y значение членства, вычисленное для соответствующего элемента x.

Альтернативная функциональность

fismf Объект

Можно создать и оценить a fismf возразите что реализации pimf функция принадлежности.

mf = fismf("pimf",P);
Y = evalmf(mf,X);

Здесь, XP, и Y соответствуйте x, params, и y аргументы pimf, соответственно.

Расширенные возможности

Генерация кода C/C++
Генерация кода C и C++ с помощью MATLAB® Coder™.

Представлено до R2006a